
文 / 崔大宝
来源 / 节点财经
在我的印象里,中国汽车圈很久没有这么热闹了。多位行业大佬亲自下场,言辞之犀利,争论之激烈,影响之广泛都让你必须深入思考,到底发生了什么。
先说最新的消息,就在6月8日,比亚迪集团品牌及公关处总经理李云飞再次发文,回应了“常压油箱”和“车圈恒大”争议。他表示,常压油箱方案符合法规要求,并已全部切换为高压油箱方案。同时,比亚迪表示“河北某车企”恶意举报,经调查确认没有问题。

具体内容可以看截图,这里我就不赘述了。有意思的是,这条火药味浓重的声明在发出不到8个小时后,又被删掉了。舆论的风口浪尖上,文章发了又删,“事出反常必有妖”,其中应该有一些值得玩味的地方。
在我看来,前述声明确实有一些不利于比亚迪的内容,比如李云飞在声明承认了常压油箱存在“体验不好”的问题,虽然符合法规要求,但后面将切换为高压油箱。这相当于承认了此前热议的常压油箱问题属实。再比如,声明中提到了浙江某头部车企和河北某车企,虽然都没有点名,但大家都知道说的是谁。
如果不删,这场争论继续下去,比亚迪还受得了吗?
其实,对我触动最大的是吉利控股集团高级副总裁杨学良在6月7日“中国汽车重庆论坛”上的发言。他指出,内卷是最低级的竞争行为,是经济界、学术界普遍认同的自杀式恶性竞争,而今天中国汽车界正在上演越演越烈的内卷。
在如此激烈的内卷之下,中国汽车行业该何去何从,也成为我思考的核心问题。
01 内卷,已成众矢之的
内卷和反内卷被彻底摆到了桌面上,在我看来,首先这是一件好事,让整个行业正视问题,只有这样才能真正解决问题,更好的向前发展。
目前,内卷已经成为整个行业的公敌,“天下苦内卷久矣”,而价格战就是内卷的直接反应。
数据显示,2024年车企“价格战”造成直接损失1380亿元,显著削弱汽车行业利润至4623亿元,同比下滑8%,利润率仅4.3%。如果回到2021年你会发现,当时汽车行业的利润率还是6.1%。而推进到今年一季度,这个数据还在下滑,从4.3变成了3.9%,“没有最低,只有更低”。

这种下滑势头显然无法持续,也正是基于这一背景,长城汽车董事长魏建军言论一出,可以说振臂一呼应者云集。
当时,魏建军在接受采访时强调,中国汽车产业安全正面临严重威胁,他甚至直接喊话“现在汽车产业里边的‘恒大’已经存在,只不过没爆而已”。他指出纯电动车大面积亏损,形成不了商业闭环,资本已获利离场,留下产业困境,建议新能源补贴应服务于行业健康发展,该退出时就退出,国家推动产业健康发展才是核心。
这段采访视频播出后直接刷屏,在行业内引起强烈共鸣。比如杨学良就力挺称“魏总是个正直的人、诚实的人,是行业的吹哨人”。而火力全开的杨学良,也被广汽埃安副总经理肖勇称作“行业的嘴替”。
这里的“车圈恒大”,除了比亚迪好像也没有别的厂家当得起当年“恒大”的规模与地位。
事实上,比亚迪在价格战上属实没有停手的意思。就在不久前的5月23日,比亚迪再次推出限时“一口价”或限时补贴的促销活动,涉及王朝网、海洋网两大产品线共计22款智驾版车型,最高补贴优惠5.3万元。而今年以来,比亚迪已多次开展限时“一口价”或者限时补贴活动,通过厂家补贴、现金补贴等方式变相降价。
当然,比亚迪也很快做出了回应。而在本文开头提到的李云飞的最新回应(已删)之前,双方已经交手了好几个回合。
先是李云飞内涵“鬼吹灯”,5月30日,他更是发了篇长文,详细介绍比亚迪的负债状况。到了6月6日,在中国汽车重庆论坛上,他针对诸多争议再次回应,称有些厂家品牌“不拉踩一下别人就不自在”。
同一天,遥相呼应,比亚迪2024年度股东会在深圳比亚迪全球总部举行,比亚迪董事长王传福在现场与参会股东交流时,一度哽咽,“我们从来不拉踩别人,只做好自己。”
显然,“拉踩”成为比亚迪此番舆论攻防战的发力点。但同行的反击也很快。
6月7日,杨学良就在发言中直接针对“拉踩”开火,“去年(比亚迪)在重庆论坛抛出‘牌桌论’,今年抛出‘拉踩论’、‘又蠢又坏论’,这算不算贼喊捉贼,我不知道长城举报比亚迪油箱造假、排放造假违反了什么论?不能用贼喊捉贼的方式来玩弄是非,不能用非蠢即坏来取代法治。”
他更是怒批,“有些企业争当卷王,以卷为荣,如果继续这样卷下去,国家巨额财政支持而产生的汽车产业良好生态,可能被这些所谓的卷王带向邪路。”
而在我看来,“车圈恒大”“常压油箱”这些争论都是表面,杨学良发言真正引发行业共鸣的,就是旗帜鲜明的“反内卷”。

这一点,也可以从其他车圈大佬的发言中得到印证。比如长安汽车董事长朱华荣表示,当前激烈的竞争让长安汽车经销商、员工面临压力,可持续发展遇到挑战,长安汽车坚决反对无道德底线、无法律底线的恶性竞争。
同样在重庆论坛上,吉利控股董事长李书福也表示,吉利将停止新建汽车生产工厂,不搞重复建设,以友善的姿态参与全球市场竞争。
而在我看来,这番激烈攻防战的背后,上演的则是中国汽车行业的“冰与火之歌”。
02 中国汽车,哪来这么大的“火”?
中国汽车的“火”,首先体现在销量“火拼”上。
2024年,中国汽车市场创下了一个历史性的产销纪录,全年汽车产销量分别达到3128.2万辆和3143.6万辆,同比分别增长3.7%和4.5%,汽车产销总量连续16年稳居全球第一。而更受关注的是,新能源汽车年产销也首次突破了1000万辆大关。
伴随着整个行业的产销大涨,各大品牌的销量也水涨船高。以风口浪尖上的比亚迪为例,其增长曲线相当陡峭。2024年其销量达到427万辆,同比增长41.3%。刚刚过去的5月,比亚迪以38万辆的单月销量继续领跑,一个月的销量甚至是一些自主品牌半年总和。
而在比亚迪之外,长城、吉利、奇瑞等也都纷纷跻身“百万俱乐部”。此外,“蔚小理”、鸿蒙系、小米系以及国内外各大传统车企,都要在市场上分一块蛋糕。
烈火烹油的市场之下,为了保持增长,“销量火拼”在所难免,价格战几乎成为必经阶段。而如果说“销量火拼”是看得见的“前线战场”,那“智能化火拼”就是决定未来胜负的“技术高地”,同样不容有失。
围绕“智能化火拼”,各大车厂都投入了血本,因为智能化已成为车企无法回避、必须抢占的核心赛道。而且,在价格战日趋同质化的背景下,智能化也是吸引消费者的重要“噱头”。
曾几何时,高级辅助驾驶(ADAS)还是豪华车的专属配置。如今呢,L2级别的辅助驾驶功能在中国20万元甚至15万元级别的车型上已屡见不鲜。竞争的焦点,以及升级到了更高阶的导航辅助驾驶(NOA),特别是技术难度和应用价值更高的城市NOA。
但是,“智能化火拼”在提升中国汽车产业附加值的同时,也必须看到,其也可能导致车企在智能化上“堆料”,过度追求炫技功能,从而忽视用户体验的本质和技术的可靠性。
正如李书福曾倡导的,真正的竞争应该是“技术战”,而不是简单的功能叠加。健康的“智能化火拼”,更应该致力于核心技术的自主研发和用户价值的创造。
当然,中国汽车的“火拼”还有一个位面,就是出海。而作为中国汽车的第三大火拼战场,其激烈程度似乎也不亚于在国内卷。
从整体数据看,2024年,中国汽车出口量达到641万辆,中国成为全球最大的汽车出口国。
其中,奇瑞2024年出口量达到114.43万辆,刷新国产车出海纪录。紧随其后的上汽为103.841万辆。此外,长安汽车出口量为53万辆,长城汽车出口量为45.3万辆,比亚迪出口量为41.7万辆,吉利出口量为40.4万辆,都是中国汽车出海的重要力量。

但是,“出海火拼”同样不仅有“火爆”,也暗藏“拼杀”。在近日的重庆论坛上,朱华荣就曾直言,国内汽车产业的价格混乱的状况,有蔓延海外的趋势,“零公里二手车”出口到海外,对中国汽车品牌是极大的伤害。
从价格火拼、智能化火拼再到出海火拼,在彰显中国汽车产业活力的同时,也揭示了竞争的残酷。而更值得注意的是,“火”的另一面还有层层坚冰,这是由长期的信任缺失和生存危机凝结而成,如今让整个行业都感到了阵阵寒意。
03 “冰刺”,已到拔除时
悬而未决的“油箱门”可以说是行业坚冰的第一层。
从2023年长城汽车举报比亚迪,至今已有两年多,“油箱门”如今在整个行业,算得上就是一根“冰刺”。
当时,长城汽车举报比亚迪热销车型使用常压油箱,涉嫌蒸发污染物排放不达标。其核心在于,比亚迪是否触及了环保法规的底线和市场公平的基石。如果指控属实,就意味着某些企业可以通过降低环保标准,获得巨大的成本优势,进而频频发起“价格战”,这对严格守法的企业非常不公平。
杨学良在重庆论坛上也透露,吉利汽车拆车测试的结论与长城举报信息“完全一致”。
但是,这一举报长期悬而未决,正在不断推高企业之间的猜忌和不安全感,进而让整个行业“寒心”,进而让整个产业链也感受到了从主机厂传导而至的寒意。
魏建军就曾直言,部分车企“不仅对供应链压价,还存在延迟付款、偷工减料等问题”。具体指的谁就不明说了,而从最基本的商业逻辑推断,不断的内卷和挑起价格战,几乎必然带来全价值链的亏损,进而影响整个行业的健康发展。
这一点,从前面提到的不断下滑的全行业利润率就可见一斑。而这种失衡状态,正是催生“恒大式”崩盘风险的温床。
从这个角度讲,魏建军确实称得上车圈“吹哨人”。

当然,我并不认为汽车圈真的会出现“恒大式的崩盘”。但如果主机厂的增长和利润是建立在对合作伙伴的盘剥之上,危险也不得不防。
值得关注的是,汽车圈的严重“内卷”已经在政策层面被高度重视。
就在不久前,策略研究室副主任、新闻发言人李超表示,将从创新驱动、地方约束、产业布局、行业自律四个方面,系统整治当前多个重点产业中出现的“内卷式竞争”问题。
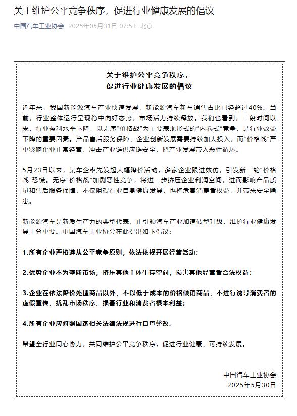
就在几天前,中国汽车工业协会发布《关于维护公平竞争秩序 促进行业健康发展的倡议》,提出要破除“内卷式”竞争,推动汽车产业平稳健康发展。

所以,正如我前面所述,眼下吵得不可开交对整个行业来说,其实是一件好事。“冰与火”就是要正面碰撞,才有可能真正解决问题。
毫无疑问,中国汽车产业正站在历史的转折点上,决断在即。是继续追求数字增长的“虚火”,还是勇敢地直面现实之下的“寒冰”并着手解决,不仅关乎几家企业的生死存亡,更关乎整个中国汽车工业的未来。
相信中国汽车能够“冰融火消”,再次迎来一个春天。
*题图由AI生成