11月17日,盒马创始人侯毅创立的宠物鲜食品牌“派特鲜生”多家门店关闭引发关注。据“第一财经”报道,侯毅透露,派特鲜生实体店经营压力很大,经过评估考虑后决定到12月中旬关闭所有门店。线上业务还会继续,未来也会考虑一些新的发展。
2024年3月18日侯毅从阿里巴巴退休,同时卸任了盒马鲜生CEO职务,又于同年11月创立了派特鲜生。未曾想,只过了一年时间,却有了“折戟”的趋势。
这些年,阿里巴巴走出了不少商界精英,网上有人列出了从阿里巴巴离职创业成功的十位大佬,分别是滴滴出行创始人程维、小鹏汽车创始人何小鹏、拼多多幕后推手孙彤宇、美团地推缔造者干嘉伟、同程旅游创始人吴志祥、滴普科技创始人赵杰辉、壹网壹创董事长林振宇、大众点评COO吕广渝、满帮集团董事长张晖、影刀创始人金礼剑。

图源:微博截图
阿里巴巴创始人马云在2018年时表示:“当年我们有一个理想,未来中国的500个好公司中,有200个CEO来自于阿里巴巴。”

图源:前橙会
要聊从阿里走出的创业者,绕不开阿里的企业文化。在阿里工作和成长的日子里,企业文化潜移默化的影响着他们的行为模式。马云曾说:“阿里巴巴之所以是一家独一无二的公司,是因为我们的文化和价值观,是价值观让我们成为自己,而不是别人,让我们在最关键的时刻永远做出正确的决定。”
阿里价值观的形成经历了由“独孤九剑”到“六脉神剑”再到“新六脉神剑”三个过程。
在阿里成立仅两年时,第一任COO关明生就推出了公司价值观的第一个版本,谓之“独孤九剑”。这套价值观体系从2001年沿用到2004年,由九条构成,分别是:团队、教学相长、质量、简单、激情、开放、创新、专注、服务与尊重。

图源:高绩效HR
这套价值观是成立之初,为适应业务场景提出来的,当时团队规模也不大。此后,随着阿里巴巴规模的快速扩张,“独孤九剑”版本就过于复杂,不易理解和落地了,于是阿里巴巴在2004年对“独孤九剑”价值观进行了升级,提出了“六脉神剑”价值观,这六脉分别是“客户第一、团队合作、拥抱变化、诚信、激情、敬业”。

图源:高绩效HR
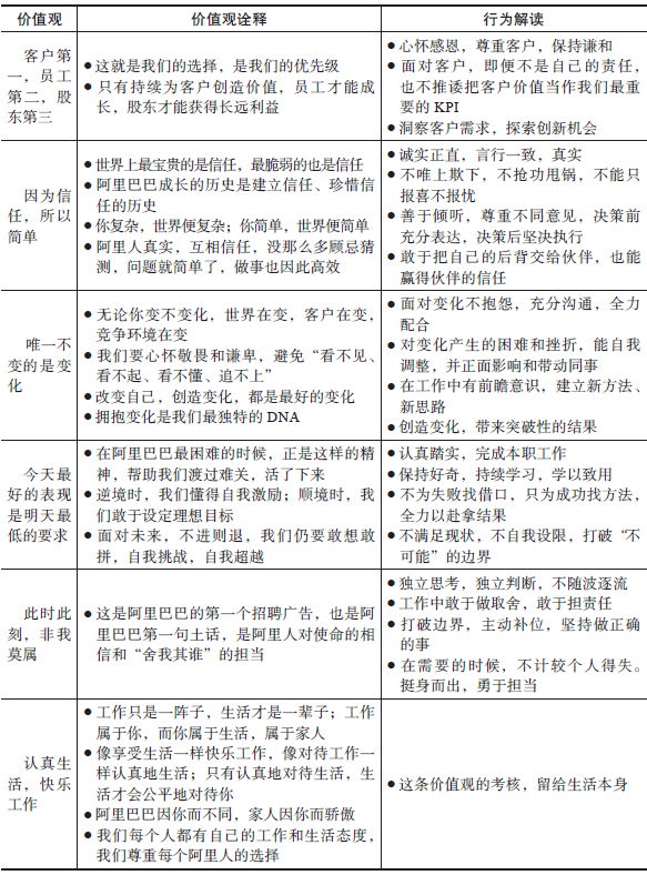
“六脉神剑”价值观从2004年一直沿用到2019年9月9日。在此期间,阿里巴巴业务急速扩张,发展为一个巨大的数字经济体。基于此背景,阿里对其原有的“六脉神剑”价值观再度进行了升级。2019年9月10日,在阿里巴巴成立20周年年会上,马云宣布了阿里巴巴新的价值观体系,取名“新六脉神剑”。
“新六脉神剑”由6句话构成,分别是:“客户第一,员工第二,股东第三”、“因为信任,所以简单”、“唯一不变的是变化”、“今天最好的表现是明天最低的要求”、“此时此刻,非我莫属”、“认真生活,快乐工作”。

图源:高绩效HR
“袁振商业笔记”表示,阿里输出的不是员工,而是一整套“组织操作系统”。阿里要求价值观考核占绩效比重达50%。这意味着,一个业务负责人就算业绩再好,只要在价值观上不合格,仍可能被淘汰。为了维持这种制度的稳定运行,阿里引入“政委制”,每条业务线都有政委参与管理,监督文化执行。因此,离开阿里的员工往往带走的不只是经验,而是一套完整的“组织能力系统”——从目标拆解、节奏控制、到团队治理与数据化决策。这种“把组织当产品”的思维,正是阿里输出给整个商业社会最具力量的资产。
孙彤宇,花名“财神”,是阿里巴巴早期核心成员之一,在“十八罗汉”中排名第2位,工号更是仅次于马云的2号。他在阿里任职期间,曾担任淘宝网首任总裁,在公司创业初期发挥了至关重要的作用,阿里最早实现盈利,便是由他带领的销售团队达成的。
这样一位重要人物,却在2007年12月24日突然被宣布"离岗进修",彼时的阿里巴巴刚在港交所上市一个多月。
同时被“进修”的还有COO李琪、CTO吴炯、资深副总裁李旭晖。其中,吴炯和李琪将分别于2008年1月1日及6月1日起辞任,孙彤宇与李旭晖于2008年3月1日辞任。据多家媒体消息,有知情人透露,当集团高管在淘宝网宣布孙彤宇离职消息时,孙曾在发言过程中难以自控,当众号啕大哭。

图源:百科
对于孙彤宇以及李琪等人的离职,外界曾经评价为"杯酒释兵权"。对此马云对记者解释道:“你说我要担心孙彤宇,孙彤宇要是能够取代我,我早就能够放手了。我今天真想找到一个人(接替我)退休。每个人都有自己的能力,有自己的局限,有自己的生活的选择和去向。老孙到今天为止,我对他的欣赏,没有半点减弱,但是是两个概念。”
另据“东方企业家”报道,记者问孙彤宇:“(离开淘宝)你是不是被废了武功?”他笑答,“不是废了,而是武功过时了。”
从二人对于这件事的描述可以比较清晰的看出,马云和孙彤宇对淘宝的发展规划是有差异的。于是孙彤宇离开了,当时很难想到十年之后他推动着拼多多再度崛起,用6年时间用户数突破8.6亿,快速走完淘宝20年的路。
《财经》曾与拼多多创始人黄征有着这样一番对话:“孙彤宇是阿里巴巴创始人之一,他对你最大的帮助是什么?”
黄峥:一个是价值观,他是一个很好的人;另外他对平台的理解确实不一样,中国只有很少的人做过平台,这方面是有帮助的。比如他认为平台更应该考虑不同阶段的生态演进,而品牌更多是单个细分人群标新立异的价值主张。
2025年5月23日,孙彤宇为第一大股东的Mirxes Holding Company Limited(觅瑞集团)也在港交所主板挂牌上市了。
觅瑞成立于2014年,是一家全球领先的RNA液体活检公司,专注于血液cfRNA与cfDNA的研究,同时整合蛋白质、影像学及流行病学等信息,通过多维度机器学习模型的开发,重点布局全球常见高发癌症早筛早诊的业务管线。借助公司的自有专利mSMRT-qPCR技术平台,觅瑞在胃癌、肺癌及乳腺癌早筛领域开展了多项研究,并在Gut、PNAS、Cancers等国际期刊发表了多篇研究成果。
虽然当年与马云意见相左,但显然是金子在哪都会发光,孙彤宇也走出了自己的路。
卫哲32岁之时,就已经是世界500强企业最年轻的中国总裁了,彼时的他执掌百安居中国区“帅印”,提前预见了城镇化带来的消费觉醒,于是开始加速在中国各主要城市开设百安居连锁店,五年内将中国区业绩推上全球体系榜首。
2006年,他接受了马云的邀请,出任阿里巴巴总裁,他亲手将B2B业务送上港交所敲钟台,他也曾是被外界公认的马云第一接班人。

图源:百科
直到2011年初,B2B黑名单事件爆发,部分销售员违反公司规则和外部骗子公司签约,导致B2B平台收到大量来自海外的投诉,其中一则耸人听闻的案例是:一个美国小孩在B2B平台上替朋友们买模型飞机,结果收到了一堆“垃圾”,小孩觉得对不起大家,选择了自杀。
此事发生后,卫哲与马云在处理方式上有了分歧。卫哲认为黑名单客户处于可控的状态:“从1.1%已经降到0.8%,再过几个季度就快打没了。”但马云认为这是与价值观有关的原则性问题,决心追究到底。
结果便是此事牵连甚广,阿里内部人事经历了一场大地震,多人被开除、降级、转岗,时任CEO的卫哲和COO李旭晖均引咎辞职。坊间因此有了马云“挥泪斩卫哲”的说法。
据《财经》杂志2011年发布的文章表示,卫哲除年薪逾5000万元,还手握4825万股期权。“职场实战派”则表示,卫哲离职的时间亦刚好是其期权变现之时,他拿到了几个亿的遣散费。
“职场实战派”进一步指出,有关卫哲离职的另一种阴谋论说法是,包括“十八罗汉”在内的部分阿里巴巴集团决策层逼宫马云,理由是卫哲不应该获得那么多期权。
不论如何,卫哲离开了阿里。同年,带着大笔启动资金转身成立了嘉御资本。用了十余年,就孵化出30多家独角兽企业乃至超级独角兽企业,其中包括泡泡玛特、安克创新、沪上阿姨、思摩尔国际等知名品牌。
从消费到出海,从出海再到科技,卫哲和嘉御资本仍在不断地扩张版图,投出一个又一个传奇公司。如此看来,当年离开阿里又何尝不是一件好事呢。
2005年,程维以销售的身份加入阿里,六年后的2011年,程维已经做到了B2B部门的区域经理,他的年纪是同级别中最小的。没过多久,程维又升任了支付宝B2C事业部副总经理,可见其能力非常出众。
程维离开阿里的契机出现在2011年,在去北京出差见客户时,程维一个小时都没有打到车,好不容易拦下了一辆车,司机却还着急交班不肯载客。也正是这次遭遇让程维发现了商机,关于一个线上打车的商业蓝图开始在他脑海中展开。

图源:百科
2012年6月5日,程维主动离职,同年7月10日小桔科技成立,9月“滴滴打车”APP就上线了。起初的破冰阶段是最艰难的,当时已经有500个司机安装了这款APP,但使用效果并不理想。据“一剑观察”表示,有司机在使用过程中认为他们是骗子,和运营商合伙骗他的流量,所以程维决定给司机5元的流量补助。
如此一来,公司率先开始了烧钱模式,这也就意味着必须赶快获得投资。2012年12月有“独角兽猎手”之称的投资人朱啸虎以金沙江创投向滴滴打车(现滴滴出行)投资了300万美元。这笔钱对滴滴的发展起到了至关重要的作用,帮助滴滴在早期市场竞争中站稳了脚跟。
在面对强有力的竞争对手时,程维展现出的手段简直让人叹为观止。首战程维推出顺风车功能,一举干掉估值10亿的拼车、代驾等;二战大黄蜂,以压倒性优势覆盖大黄蜂所有服务点,顺利抢下上海市场;三战合并快的打车,堪称国内互联网发展的经典战役之一。
当时的快的背靠程维的“老东家”阿里,滴滴则背靠腾讯,这场市场争斗也是其背后资本之间的较量。双方先后开始对司机进行补贴,一场轰轰烈烈的“烧钱抢人大战”,迅速进入了白热化。 直到2015年2月14日,两大打车软件巨头宣布合并,这场没有硝烟的“战争”才得以终止。“一剑观察”表示,据统计在这场烧钱大战中,腾讯和滴滴共计补贴了14亿,阿里和快的共计补贴了10亿多。
2014年底的阿里年会上,高管们轮番发言,何小鹏坐在台下,耳边是阿里的斐然业绩和蓬勃野心。年会结束了,何小鹏没听到有什么是关于UC的。
这是何小鹏带领UC加入阿里的第一年,2014年6月11日,财大气粗的阿里以40亿美元收购了UC,创下当年中国互联网最大并购纪录,何小鹏也因此实现了财务自由。同年8月,小鹏汽车正式成立,成立之初还是叫橙子汽车,何小鹏也是作为投资者参与其中,本人依旧是在阿里工作。
在阿里体系内,何小鹏工作了大约3年,先后担任阿里移动事业群总裁、阿里游戏董事长等职位。据后来“晚点LatePost”报道,卖掉UC后的何小鹏说自己失去了“梦想的分解目标”。在大公司日复一日上班的生活很无聊,从创业者到高管的角色切换,也让他感到落差。

图源:同花顺
2017年8月,何小鹏正式从阿里离职,全身心投入小鹏汽车的创业。2020年8月27日小鹏汽车在纽交所上市,2021年7月7日,又在港交所上市。
2025年4月24日,第九届万物生长大会上,卖好车凭借卓越的行业表现与发展潜力,成功入选准独角兽企业,在金融科技与供应链赛道中脱颖而出。

图源:卖好车
卖好车的创始人李研珠,在2005年加入了淘宝网,成为淘宝162号员工,参与了淘宝商城的创建,并成为创始核心团队成员之一。2011年从淘宝离职作为联合创始人加入了蘑菇街创业团队并出任CMO。2014年创立了汽车电商平台“买好车”,并于2016年转型为专业汽车经销商服务平台“卖好车”。
2014年李研珠创业买好车时,主要是做to C零售,但很快就发现这是一个不赚钱的经销商生意。创业一年,李研珠叫停了项目,决定想清楚再说。李研珠用了最笨的方式为公司重新找定位,他把公司的人分成很多小组,派往4S店、综合汽贸市场、资源公司等不同的汽车业态,专门记录别人在干什么。以此发现了两个带有共性的需求点,所有卖车的人不论业态,都在找车和钱。
看到了B端的需求,李研珠就从帮经销商找钱这件事情开始做起。用供应链金融切入市场,公司也改名为“卖好车”。此后,卖好车建立了仓储物流,形成了商品越多交易越多,金融和物流也就越多的良性循环。
李研珠曾在一次访谈中表示,他和很多阿里系创业者一样,深受马老师两个观念的影响,而且越往后走就越能感到观念的力量,一个是“我们不是开店卖货的,是做平台的”,一个是“只有为社会创造价值,自己才有价值”。
从资深媒体人,到阿里巴巴高管,再到创业者,一路走来韩伟的身份始终变化,自身也在不断成长。
2005年韩伟入职阿里巴巴,期间他担任过B2B业务公关总监、集团市场总监、淘宝天下执行总经理等职务,深度参与阿里上市筹备及“赢在中国”等项目。2013年,韩伟对人生的意义和创造的价值产生了迷茫,已经是集团市场总监的韩伟选择了“裸辞”,只身前往美国学习。
在一次访谈中,韩伟提到了对过去经历的看法:“在媒体的时候,我更像是靠专业技能吃饭,会写文章、抢新闻点、做运营、做发行等等;在阿里让我接触了现代企业理念,学到了老马是如何看事情、阿里如何做业务、如何规划新产品和捕捉生态布局。可以说在阿里的9年时间,让我完成了向职业经理人的转化。”
在美国待了两年,韩伟发现了商机。中国与美国的运动健身行业是存在巨大差异的,中国市场有着巨大空间,美国健身房人口约为21%,而中国只有0.7%,相当于美国的3.18%。
于是2015年4月,韩伟和几位阿里人合伙创办了“乐刻运动”,并将互联网思维引入了健身行业。
将人(消费者)、货(课程、教练、商品)、场(门店)以乐刻平台串联,在这一点上与阿里的新零售逻辑如出一辙。此外,乐刻的门店不设前台,使用智能门禁,通过SaaS系统让教练和会员在线上聚合,在乐刻上海的门店,平均是0.89个店长在管理一家门店,与传统健身房前台需多人轮班相比,大大节省了人工成本。

图源:乐刻运动
据“IPO早知道”在2025年7月分享的消息显示,乐刻运动最新门店总数已经超过2000家,覆盖全国超40个城市,这一数字使其成为国内首个规模迈过2000店的健身房品牌。
2025年6月30日,海拍客母公司Yangtuo Technology Inc.向港交所递交招股书,计划在香港主板上市,但有媒体用“流血上市”和“带病上市”来评价这一行为。

图源:公众号截图
在创办海拍客之前,创始人赵晨是阿里的一员“老兵”。2006年赵晨加入阿里,任职至2015年4月。在阿里工作的九年里,赵晨在公司内部做了不少创业项目。
据悉“子弹财经”表示,赵晨曾参与孵化天猫国际,用两年的时间将天猫国际从0做到1,业务量做到了每年20亿元的规模。2015年,时逢阿里高管离职创业潮涌现,赵晨也找到了自己创业的方向:将跨境电商搬到线下。
海拍客的执行董事兼首席运营官徐虹和首席技术官肖建涛同样是阿里出身。徐虹曾主导阿里巴巴淘金币(消费者忠诚计划)的管理及运营工作。肖建涛则曾是天猫聚划算初始开发团队技术专员,负责聚划算的功能迭代及架构升级工作。
海拍客主要售卖的产品包括婴幼儿配方奶粉、膳食补充剂、婴幼儿辅食、奶瓶等。从经营模式来看,海拍客主要有两大业务板块,分别是数字平台业务和自营业务。数字平台业务链接上游卖家和下游买家。自营业务则是自有品牌,包括第三方制造商代工的白牌产品,以及海拍客自主开发并通过代工生产的品牌系列产品。
最有意思的是,在创业初期赵晨并没有拿到阿里系的投资,而是收到了雷军的顺为资本投资。
可惜的是,2024年海拍客的收入已经出现下滑,2023年和2024年,海拍客一直在亏损状态,且亏损规模有所增加,两年亏损额合计高达1.35亿元。

图源:海拍客招股书
并且不少投资者已经选择从海拍客“出走”。早在2020年4月及5月,海拍客斥资3800万美元回购Fun Can、Fosun Starlight(BVI)Limited、LH Capital II Limited、九州通等早期投资者的股份。
2025年6月,海拍客、赵晨与D轮投资者再次签署协议,公司再次支付2400万美元回购PVG、顺为资本和Anchor等投资者的优先股,并终止旧票据。投资方的持续“出走”,或许已经传递出投资方对海拍客信心不足的信号。
事实证明,创业的道路并非一帆风顺,据阿里离职员工组织“前橙会”2016年末提供的541家阿里系创业公司中,除去197家不愿透露外,剩余344家中,已经挂牌新三板、被并购及进入IPO阶段的有16家。截至2017年8月5日获得融资的仅有22家,近12个月未获融资的67家,2年未获融资的41家,3年未获融资的12家,“被曝光死亡的”已有16家。
大浪淘沙之下,能够创业成功的人少之又少。据《财富》杂志数据显示,中国中小企业平均存活年限为2.5年,10年以上存活率不足2%。显然,从阿里离开的员工创业成功率,还是比普遍情况高出不少的。
但“阿里系企业家”们的两极命运,从来不是出身决定的,而是看他们是否能在有营养的新土壤里重建结构。对于离开阿里的创业者来说,这何尝不是一场新的修行与挑战?