猫 姐本 以为,2025年,应该没有行业能惨得过房地产。
但,看了光伏行业发的一系列业绩预告,发现自己还是天真了…
不信你看~
行业老大通威,预亏90-100亿;

行业老二隆基绿能,预亏60-65亿;

TCL中环,预亏82-96亿;

晶澳科技,预亏45-48亿;

爱旭股份,预亏12-19亿;

好家伙!
光这五家,亏损金额可能就超过300亿(按最大值计算) !
这还没算上发了业绩预亏提示,但没有公布具体金额的那些光伏企业!
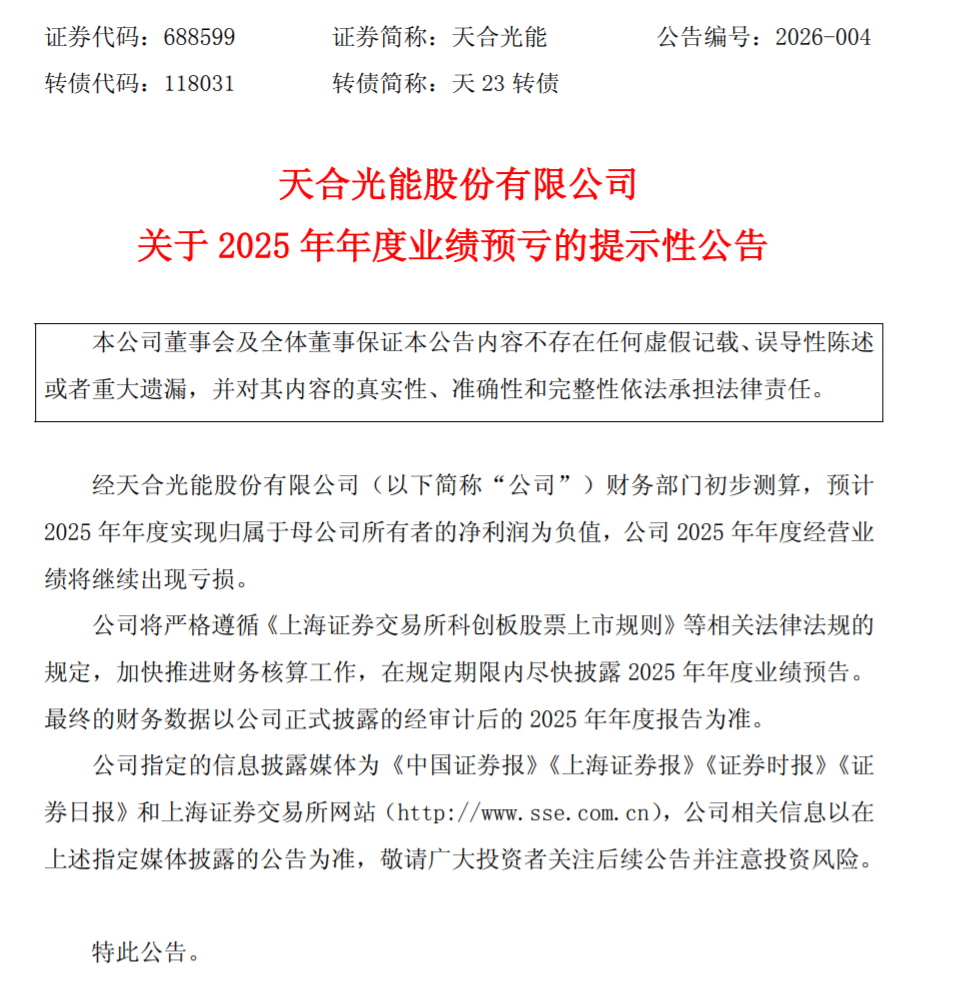
比如,前段时间刚刚和霸王茶姬甜蜜联姻的天合光能~

光伏+奶茶的组合也没能救得了它的业绩,2025年的业绩预告,依然还是亏亏亏!

还有晶科能源、钧达股份、大全能源等,业绩预告全部都是亏亏亏!

咋回事?!
最惨年年有,今年到光伏?!
猫姐看了一下这些企业解释亏损的原因,大部分都提到了行业内阶段性供需错配,低价内卷式的竞争,以及白银等核心原材料的涨价。
简单来说就是,供应过剩,大家为了抢订单不得不大打价格战,价格卷得很低,又遇上成本上涨,屋漏偏逢连夜雨,只能是贴钱卖货!

再加上一些企业之前选择逆势扩张抢市场,现在价格下跌了不得不计提减值…

一通操作下来,可不就是亏亏亏!

怪不得gj要反内卷!
这样继续卷下去,确实不太行啊!

其实,今年开年不久,光伏行业就发生了一件大事。
那就是,4月1号起,全面取消光伏等产品增值税出口退税。

在过去相当长一段时间里,光伏企业都有很强的“退税依赖”。
一些光伏企业甚至把退税红利转化为价格战筹码,导致“量增价减”的恶性竞争,不仅侵蚀企业盈利空间,还引发了频繁的国际贸易摩擦。

这次一开年就官宣取消光伏产品的“出口退税”,看得出来,对于光伏行业的反内卷,上层是下定决心了!
这样做的目的也很明确,遏制低价竞争,加速行业洗牌与产能出清,倒逼光伏行业产能升级和技术提升。

虽然短期来看,光伏企业恐怕是要过一段苦日子了,尤其是眼下还在巨亏。
但长期来看,不破不立,实际上更有利于行业的长远发展。
你怎么看?!关注我们,评论区聊聊吧!
扫下方二维码,直接进群畅聊~
— 往期推荐阅读 —