白银这一轮上涨,把市场情绪彻底点燃了。
国际银价一路狂飙,年初至今累计涨幅超过50%。
不少投资者急着上车,希望在这轮行情中分得一杯羹。
在行情刺激下,A股里名字带“白银”的个股被反复点名,股价飞升。
甚至并非以白银为核心产品的白银有色(601212.SH),也被当成了最直接的白银概念股,成交额和股价齐升。
同样因为“白银”二字受益、且主业确实围绕白银展开的湖南白银(002716.SZ)股价同样走高。
但有意思的是,在这轮情绪驱动的上涨中,湖南白银表现反而略逊于白银有色。
有人对此感慨道:“家里有矿,不如名字带矿。”
01
“白银”个股飞升
白银行情的急剧升温,如今已传导至A股市场。
一些此前存在感并不强的个股,被资金重新点名,股价出现明显异动。
1月26日,湖南白银涨停,收于18.08元/股。
今日早间,该白银龙头股发布公告称,其股票在2026年1月23日、1月26日连续两个交易日内,日收盘价格涨幅偏离值累计达到20%,已构成股票交易异常波动。
发出公告后,今天上午湖南白银开盘1分钟急速跌停,随后4分钟内迅速修复拉涨。截至下午A股收盘,该股报17.64元/股,下跌2.43%,总市值497.99亿元。

另一只被市场热捧的,则是名称中同样带有“白银”二字的白银有色。
昨日收盘,白银有色股价上涨10.03%,报11.41元/股。
今日上午,公司股价再度涨停,尽管盘中一度打开涨停板,但下午仍以涨停收盘。

至此,白银有色已连续斩获6个涨停板,今日收报12.55元/股,总市值达929.30亿元,成交额90.05亿元。
今年迄今,该股区间涨幅高达114.53%。
东方财富最新个股人气榜显示,白银有色的热度高居榜首,甚至超过了全球矿业龙头紫金矿业,湖南白银则排在第三位。

02
“白银”迷了股民眼
但拆解基本面后不难发现,白银有色与白银价格之间的关联,远没有股价表现得那样紧密。
公司官网显示,其前身为成立于1954年的白银有色金属公司,2008年引入中信战略投资完成股份制改造,2017年2月登陆上交所主板。
目前,公司注册资本74.05亿元,总部位于甘肃白银市,下辖42家分子公司。
据介绍,该公司主要业务为铜、锌、铅、金、银等多种有色金属及贵金属的采选、冶炼、加工及贸易业务。
从收入结构看,白银产品在公司业务中占比并不高。
2025年上半年,白银有色实现营收445.59亿元,其中白银产品销售收入20.23亿元,占比仅为4.54%;阴极铜则是公司主要收入来源,同期贡献营收212.32亿元,占比47.65%。
所以,尽管有白银产品,但阴极铜才是白银有色的核心产品。这跟湖南白银还不一样,后者同期电银和银深加工产品贡献的营收,占公司总收入比重高达66.72%。
这也意味着,白银有色经营基本面并未与白银行情形成深度绑定,公司名称中的“白银”,更多只是地名指代。对于其股价大涨,有雪球网友点评称:“真的是智商税的典范啊!"

最新财务表现同样难以支撑股价的连续飙升。2025年前三季度,白银有色实现营收726.43亿元,但利润总额仅9.83亿元,归母净利润为-2.15亿元。
1月23日盘后,公司发布2025年度业绩预告,预计全年归母净利润为-4.50亿元至-6.75亿元,由盈转亏。
相比之下,2024年度公司利润总额约14.27亿元,归母净利润为8079.17万元。
对于2025年业绩预亏,白银有色解释称,主要受子公司上海红鹭国际贸易有限公司相关风险事件影响。
该子公司存放在第三方仓储机构的铝锭提货受阻,公司已提起诉讼,并基于案件进展及审慎性原则,于2025年上半年计提预计负债约3.14亿元。
此外,市场价格波动导致当期点价交易形成的嵌入式衍生金融工具公允价值变动损失同比增加,也对当期业绩造成拖累。
03
多重潜在风险
当然,股价短期暴涨亦引发公司多次风险提示。
1月26日晚间,白银有色公告称,公司股票在1月20日至1月26日连续五个交易日内,收盘价格涨幅累计达61.16%,而公司基本面未发生重大变化,可能存在市场情绪过热情形,交易风险显著上升。
估值层面,白银有色亦明显偏高。截至1月26日,同行业平均静态市盈率为125.42倍,而公司静态市盈率高达1045.76倍;同行业平均动态市盈率为112.68倍,公司动态市盈率为477.66倍,均处于高位。
与此同时,股权结构中的潜在风险亦不容忽视。
公告显示,公司股东中信国安实业集团有限公司(下称“中信国安”)持有白银有色22.5亿股股份,占总股本的30.39%。
因执行原第一大股东重整计划,中信国安对其所持白银有色股份进行了质押。
截至1月26日,其累计质押股份22.18亿股,占其持股总数的98.56%,占公司总股本的29.95%。
回顾历史经营数据,白银有色“增收不增利”的特征尤为明显。

自上市以来,公司营收从2017年的566.34亿元增长至2024年的867.87亿元,但净利润却从2017年的2.39亿元迅速下滑,长期徘徊在3000万元左右,直到2023年才短暂回升。
反观上市前,2011年公司营收仅218.54亿元,却实现了6.16亿元的净利润。
综合来看,白银有色当前的股价表现,与其基本面和盈利能力之间存在明显错位,更像是在国际金银狂飙背景下,被资金“错爱”的结果。
04
真正的受益者
相比之下,部分公司则真正从白银行情中获得了实打实的收益。
港股上市公司祈福生活服务(03686.HK)披露,2026年1月9日及1月14日,公司合计卖出68万安士(约21.15吨)银条,实现销售收入约3.88亿元,预计总收益约2.47亿元。
对于一家归母净利润长期低于1亿元的公司来讲,这笔投资收益相当可观。
白银价格的持续上行,也推高了相关基金产品的热度。
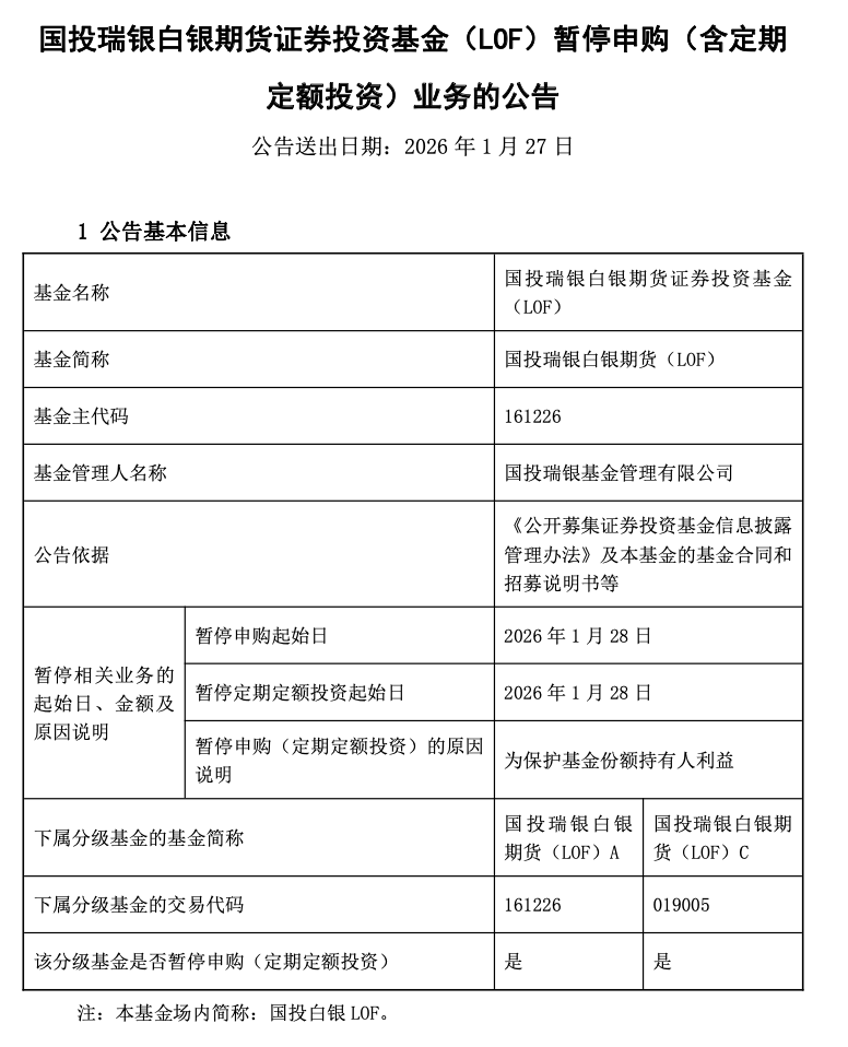
作为公募基金市场中唯一一只主要投资于白银期货的产品,国投瑞银白银期货LOF(下称“国投白银LOF”)持续受到资金追捧。
今天,国投瑞银基金公告称,为保护基金份额持有人利益,将自1月28日起暂停该基金的申购(含定期定额投资)业务。

事实上,在此之前,该基金已逐步收紧申购通道:C类份额于2025年12月29日暂停申购,A类份额的单日申购上限亦被压缩至100元。
此次全面暂停,意味着无论A类还是C类份额,投资者均无法追加资金。
同日,国投瑞银基金还发布溢价风险提示及停复牌公告。

据统计,自2025年12月以来,该基金已累计发布溢价风险提示35次、停牌公告24次,并3次调整申购额度。
由于国内个人投资者直接参与白银市场的渠道有限,国投白银LOF在一定程度上成为重要的间接投资工具。
截至2025年12月底,该基金管理规模已达189.44亿元,较2025年9月底增长约185%。