文 | vb动脉网
一年一度的全国两会已拉开帷幕,“两会时间”释放的信号再度成为各界关注焦点,医疗健康也在其中。
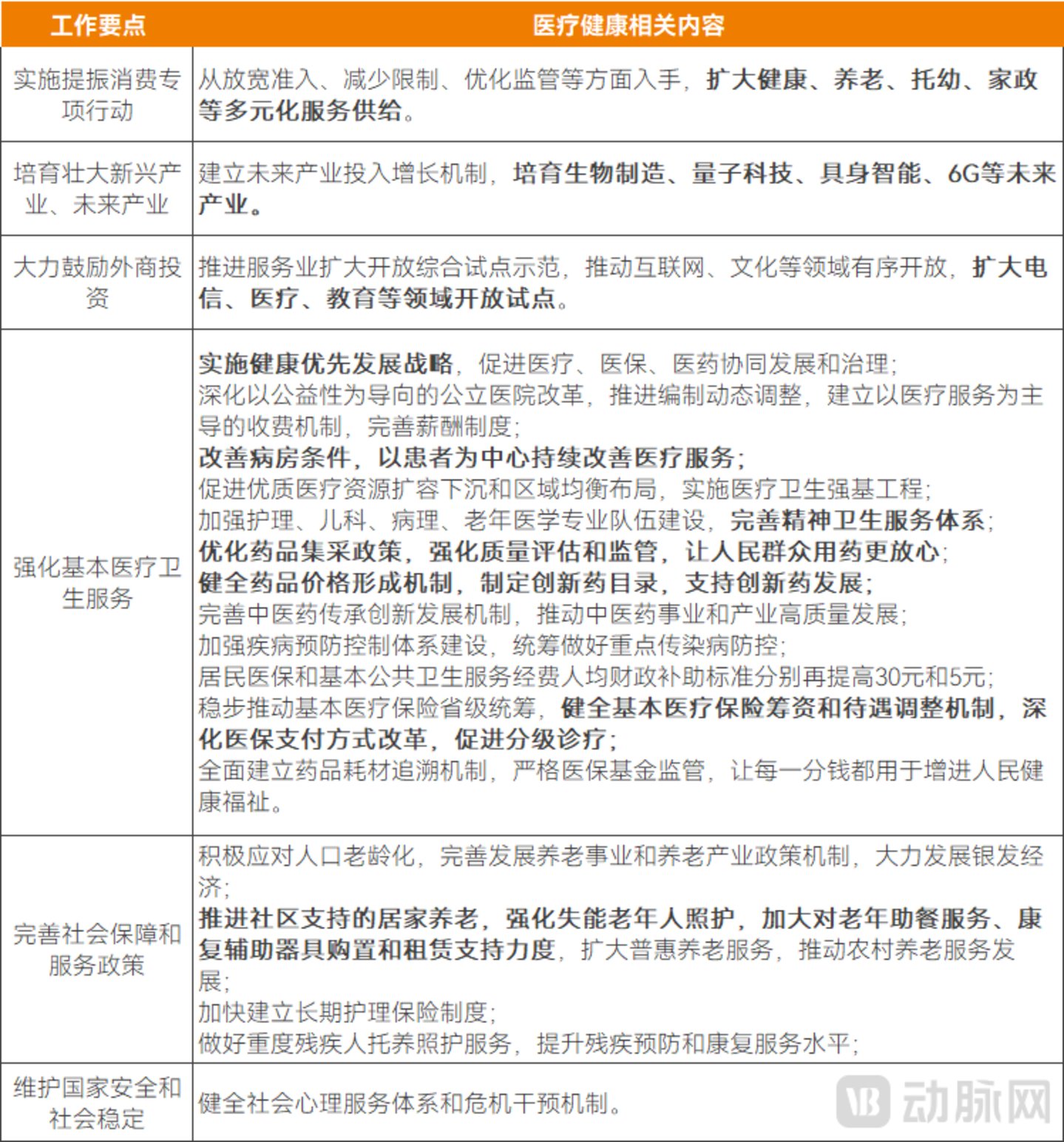
昨日,《政府工作报告》提出的2025年十大任务中,多处涉及医疗健康。其中,6个方面的工作要点与医疗健康直接相关:在实施提振消费专项行动中,扩大健康、养老、托幼、家政等多元化服务供给;在培育壮大新兴产业、未来产业中,培育生物制造、量子科技、具身智能、6G等未来产业;在强化基本医疗卫生服务方面,新提出了制定创新药目录、支持创新药发展。

2025年《政府工作报告》医疗健康相关任务,资料来源:新华网
此外,政府工作任务中与科技创新创投的内容也与医疗健康强相关,例如,持续推进“人工智能+”行动、支持大模型广泛应用,健全科技成果转化支持政策和市场服务等。

2025年《政府工作报告》医疗健康关联任务,资料来源:新华网
在《政府工作报告》重点工作指引下,医疗健康行业的多个趋势性领域显得更加清晰。
2025年以来,DeepSeek引发了各行各业对大模型的广泛关注。大模型对人工智能发展的意义深远,它推动了技术突破、降低了开发门槛,可加速人工智能在各个产业领域的落地。
在此之前,2024年《政府工作报告》就已首次提出开展“人工智能+”行动。2025年《政府工作报告》则提到,持续推进“人工智能+”行动,支持大模型广泛应用。
就医疗健康而言,2016-2017年起,人工智能在国内掀起了第一轮热潮,到目前为止已取得大量实质性成果。在临床应用环节,据动脉智库《2024医疗人工智能研究报告》统计,全国已有超160个影像AI获批医疗器械三类证,影像AI企业还逐渐跳出影像科,向医学装备、外科手术辅助系统等领域进发,打开了新的百亿市场。在医疗服务环节,人工智能已广泛应用于导诊、预问诊、健康咨询、报告解读等服务,提升服务效率、改善就医体验。同时,人工智能也积极探索用于新药研发中。
从当前格局来看,2024-2025年以来,大模型开启了人工智能在医疗健康领域的第二轮变革热潮。据不完全统计,目前已有上百个大模型涌入医疗领域。随着DeepSeek的火爆,各地医疗机构、医疗健康企业、主管部门纷纷接入DeepSeek,借助大模型提高服务与管理效能。
不只是全国两会,此前地方两会期间,多地政府工作报告均提出了人工智能、大模型与医疗健康的结合应用;或进一步推进“人工智能+”,制定“人工智能+医疗健康”专项政策,更有针对性地促进人工智能的产业落地。
例如,2025年3月,《北京市加快推动“人工智能+医药健康”创新发展行动计划(2025-2027年)(征求意见稿)》提到,推动医药健康大模型研发,支持创新主体联合共建重点实验室、技术创新中心,研发自主可控的分子、细胞、器官/系统等多尺度医药健康基础模型;鼓励创新医药企业依托人工智能数据训练基地,开展医药健康大模型训练。
2024年11月,《上海市发展医学人工智能工作方案(2025—2027年)》指出,建设人工智能药物研发平台,建设大分子生物医药大模型干湿迭代设计平台,发展大模型与低通量湿实验一体自动化技术,实现蛋白质粒构建、表达、纯化、性能检测等低通量湿实验的全过程自动化,加速产品研发。
依托大模型,在新一轮的变革热潮中,人工智能既能在临床辅助、医疗服务等环节贡献更多力量,也能在基础研究、药物研发等环节也能发挥更实际的价值。
值得一提的是,医疗健康行业有特殊之处,人工智能应用面临法律法规红线以及伦理挑战。一个典型案例是,人工智能可在短时间内学习海量医学知识,对疑难病症做出较为准确的诊断;现有法律法规不允许人工智能独立进行诊断,这并不存在争议。然而,未来人工智能与人类医生在法律、伦理层面的界限分别在哪里?这还需要在探索与实践中不断摸索。
此外,2025年《政府工作报告》还首次谈及6G,将建立未来产业投入增长机制,培育包括6G在内的未来产业。
过去,5G对高清影像传输、实时数据共享的支持,提升了远程医疗的及时性和准确性。未来,6G落地应用后,超高精度远程医疗将成为现实,6G也将作为基础设施助力医疗人工智能实现进一步的飞跃。
“大力提振消费、提高投资效益,全方位扩大国内需求”是2025年政府工作十大任务中的第一大项目,包括实施提振消费专项行动、积极扩大有效投资。其中,将从放宽准入、减少限制、优化监管等方面入手,扩大健康、养老、托幼、家政等多元化服务供给。
本质上看,提振消费包括两方面内容,一方面是促进消费意愿提升,另一方面是优化消费供给、改善消费体验。
2024年,高达3000亿元的以旧换新补贴政策,在促进消费意愿提升方面收效显著;以家用医疗器械为代表的部分实物产品直接获益,医疗设备也在大规模设备更新项目中接连获得订单。2025年,补贴政策持续,进一步提升消费意愿,且更注重优质供给的增加、消费环境的改善,其中健康消费也不例外。
2025年2月,市场监管总局等五部门印发的《优化消费环境三年行动方案(2025—2027年)》中,也提出要创造更多消费场景,聚焦数字消费、绿色消费、健康消费等打造新型消费场景。
健康消费概念宽泛,广义上看,除了以公益性质为主、以疾病治疗为主的医疗服务之外,其他的医疗健康产品与服务,都可视为健康消费内容。
因此,纵观医疗健康行业,除了实物产品外,还有诸多健康服务消费在提振消费行动中迎来机遇。
例如,随着种植牙集采、人工晶体集采落地,口腔、眼科服务量迅速增长,非公医疗机构大量获客,可借此机会为患者提供多样化、预防性的优质服务。
当前,心理健康需求旺盛,但专业服务稀缺。在数字技术助力下,新型心理健康服务可与精神科诊疗更好地联动、与智能设备对接,并对患者开展个性化支持,提供更有获得感的服务。
近年来,中医药服务的受众群体日趋年轻化,除了发挥“治未病”的优势外,中医药还可与更多年轻群体的消费场景融合。
银发经济早已成为行业热词,随着老龄化程度进一步加深,居家养老场景下的健康服务更为迫切,包括居家护理与康复、远程监测与慢病管理等,兼具可及性和成本控制的服务有着更大的发展空间。
互联网医疗服务整合了线上线下资源,可为用户提供全流程相互衔接的医疗健康服务;还具有较强的平台属性,是医、药、诊、险等行业参与方的连接者,甚至可视为健康消费市场的重要枢纽,其价值不言而喻。
此外,包括体检、皮肤等领域的消费服务,以及特医食品、营养保健等在内的健康产品,也有望在提振消费行动中收获利好。
继2024年之后,2025年《政府工作报告》仍大力鼓励外商投资,扩大电信、医疗、教育等领域开放试点。在此趋势下,外资引入的医疗资源将助力国内医疗技术水平提升,满足患者对高端医疗、特色专科等的多元化需求,为健康消费市场带来新活力。
总的来说,随着大众健康意识的进一步增强,健康消费市场将继续扩展和创新,为消费者提供更多样化、个性化的选择。
2024年底至2025年初,一场关于集采药品质量的讨论在网络上展开。本次《政府工作报告》提出:优化药品集采政策,强化质量评估和监管,让人民群众用药更放心。这是对社会热点的及时回应。
与集采药、仿制药同样备受关注的,是创新药的发展现状与前景。
对创新药而言,一端事关民生,关系着患者能否及时用上解决临床难题的新药好药;一端事关产业,关系着创新企业能否获得合理收益,填补研发成本,并投入新一轮的研发。创新药的价格及支付制度,便是使得两端达成平衡的重要一环。
自我国开启审评审批制度改革以来,药品器械创新历程已达到一定里程碑,收获期来临,一批新药上市、投入应用,甚至纳入医保。国家医保局数据显示,近7年以来,医保药品目录已累计新增了835种新药好药,去年新增的“全球新”创新药达到了38种,创历年新高。
不过,医保基金定位于“保基本”,支付范围有限,因此,创新药需要多元化支付渠道。而多元化渠道的建立和持续,首先要有目录。
继2024年首提创新药之后,2025年的《政府工作报告》进一步明确,要健全药品价格形成机制,制定创新药目录,支持创新药发展。
2025年初,国家医保局也已透露,计划于年内发布第一版丙类药品目录。丙类目录主要聚焦创新程度很高、临床价值巨大、患者获益显著,但因超出“保基本”定位暂时无法纳入基本医保目录的药品;在支持落地应用上,国家医保局将探索优化调整支付管理政策,对于丙类目录药品,可不计入参保人自费率指标和集采中选可替代品种监测范围,符合条件的病例可不纳入按病种付费范围,实行按项目付费。
上述规划,既为创新药多元化支付方式的探索做出了铺垫,同时让创新药后续能切实在医院内落地使用更有保障。
作为多层次医疗保障体系的重要组成部分,在创新药目录的推动下,商业健康险也将迎来差异化发展的窗口。
过去,传统健康险大多参照医保目录,在医疗保障体系中的补充作用主要是再一次费用报销,这的确为投保人减轻了一定负担。但关键问题在于,医保无法覆盖的,商业健康险往往也不保,或保障极为有限。简而言之,以往的健康险与医保的“保基本”有大量重叠,医保之外的保障能力却存在不足。
以创新药为主的丙类目录,主要对应商业健康险。丙类目录将改变健康险与医保目录强关联的状态,与基本医保差异化发展,以更鲜明的定位存在。
在2024年12月召开的全国医疗保障工作会议上,国家医保局多次提及商业健康险,除了丙类药品目录以外,还表示:将引导商业保险公司将健康险资金的一部分通过规范途径,加大对创新药械研发生产的投入。医保部门将探索在数据共享、个账使用、费用结算和打击欺诈骗保等方面,与投资真金白银支持创新药械的商保公司进行更高水平合作。
过去,商业健康险由于缺少医疗数据的对接与支持,在产品设计、定价、风控等环节存在不小的难题。借助医保部门在数据、结算、风控等方面的支持,健康险将更好地实现与医保定位差异化,并提升理赔体验。当然,在健康险转型过程中,第三方服务企业也将发挥巨大作用。
2025年《政府工作报告》还指出,要健全科技成果转化支持政策和市场服务;加快发展创业投资、壮大耐心资本。
随着国内医疗健康创新创投经历第一个十年周期,业界关注点已经延伸到应用、支付环节。不过,毋庸置疑的是,创新源泉的挖掘仍是重中之重,高质量的科技成果转化、创业投资,仍是医疗健康创新发展的持续动力。
一直以来,医疗健康领域的科技成果转化面临诸多挑战,包括转化链条长且缺乏系统性支持,专业人才与服务机构短缺,资金链脆弱与融资困难,技术与市场需求脱节等。而在产业侧,原始创新、全球创新的项目极为稀缺,对于好项目而言,投资机构挤破头也投不进,其他项目则鲜有人问津。近两年是业内公认的“资本寒冬”,而越是“寒冬”,这些现象越明显。诸多的不对称问题都意味着,优质的成果转化服务、创投服务仍是行业刚需。
此次两会《政府工作报告》还涉及医疗健康的其他新工作要点,包括建立以医疗服务为主导的收费机制、全面建立药品耗材追溯机制等,结合前文所述整体来看,成体系地为新一年的医疗健康行业发展指明了方向。在新的工作任务落地过程中,各个行业参与方既是执行者,也将成为新举措的获益者。