
NE555是一款广泛使用的集成电路,它是一种单片集成电路定时器,可以产生各种类型的定时信号。NE555广泛应用于各种电子设备中,如计算器、LED显示屏、电子钟、电源管理等领域。
NE555可以看作是模拟和数字电路的混合芯片。它包含模拟电路的电压比较器、比例积分器和输出缓冲器等,同时也包含数字电路的RS触发器、RS锁存器和控制逻辑等。
NE555的优点是简单、灵活,电路结构紧凑,工作稳定可靠,性价比高。缺点是输出电流较小,不适合直接驱动大功率负载,需要通过输出缓冲器或其他驱动电路进行驱动。此外,由于其工作原理的限制,NE555在高频率和高精度应用中不太适用。
NE555由两个电压比较器、一个RS触发器、一个RS锁存器、一个输出缓冲器和一个模拟控制电路组成。它能够在单稳态、双稳态和多谐振荡器等多种工作模式下工作。其中单稳态模式最为常用,可以用于产生短脉冲和延时信号。
在单稳态模式下,NE555通过一个电阻电容(RC)网络来控制输出脉冲的持续时间和周期。
当输入触发信号低于控制电压(通常为2/3 Vcc)时,输出被触发并在一定时间内处于低电平。此时电容器开始充电,当电压高于控制电压时(通常为1/3 Vcc),输出引脚跳变为高电平,并保持一段时间,电容器继续放电,直到电压降至控制电压以下,输出引脚才恢复为低电平。
NE555在单稳态模式下使用RC电路产生延时信号,该模式下的NE555主要是基于模拟电路的工作原理。但在多谐振荡器模式下,NE555主要是基于数字电路的工作原理。
NE555的2、6脚相连,会组成施密特触发电路,
然后Vo经过RC积分电路接回输入端,这样构成多谐振荡器,振荡频率在1-10K可调。
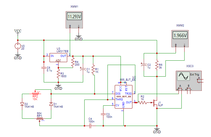
下面电路使用了LM317EE作为线性稳压电路,NE555的4脚和8脚是它的两个电源引脚,分别用于输入正电源(Vcc)和负电源(GND)。具体来说:
当4脚和8脚短接后接入稳压电源时,可以保证NE555的电源稳定,从而保证它的工作稳定和可靠。
LM317EE输出电压的计算公式为:
Vout=1.25∗(1+R3/R4)Vout = 1.25*(1+R3/R4)Vout=1.25∗(1+R3/R4)



可以看出,电阻发生变化时,输出占空比有明显变化 ,从而实现调节电压的目的 。
下图时使用某宝采购的电机高速电路套件,实际搭建的电路波形。

实测波形图:

