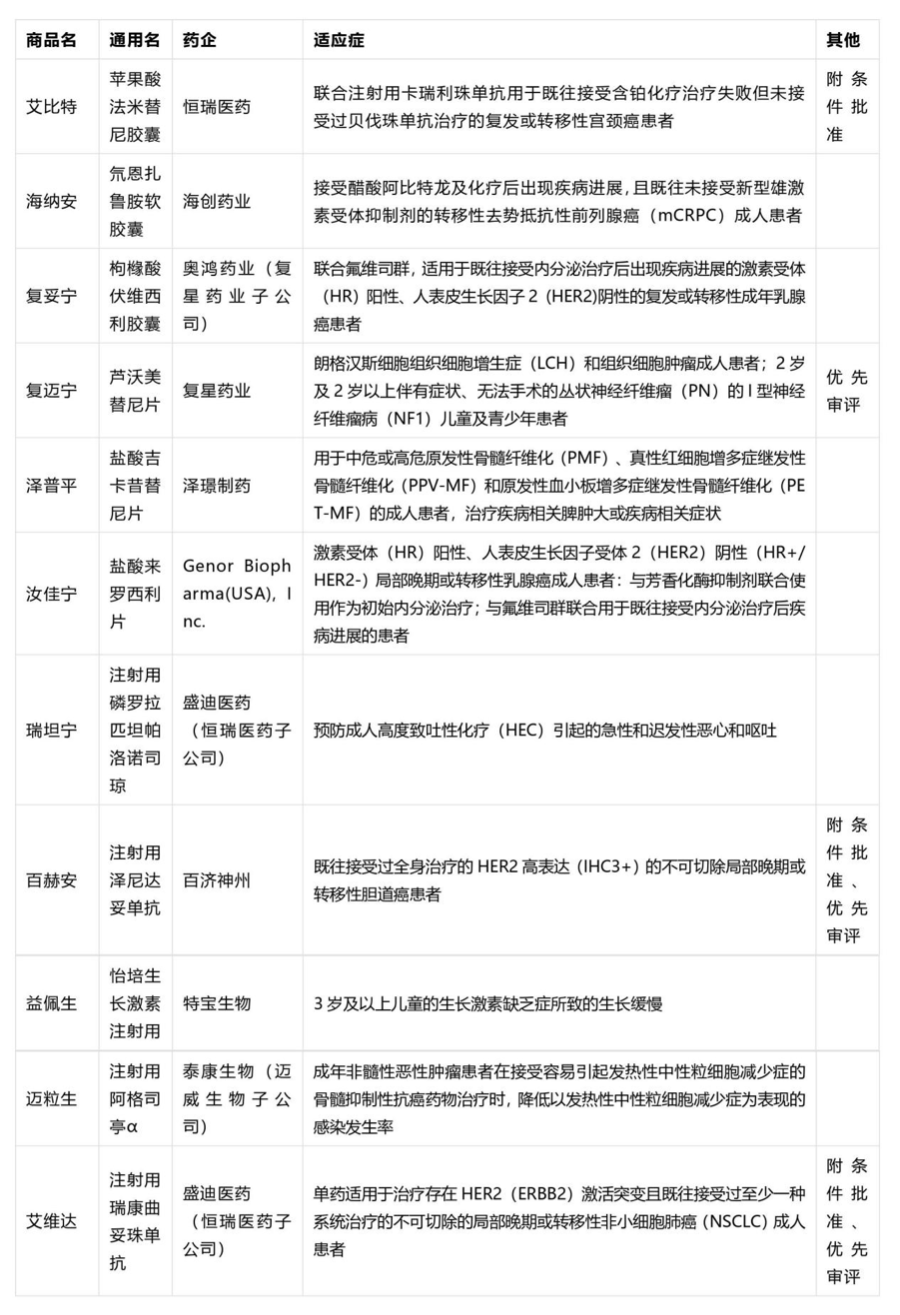
21世纪经济报道记者唐唯珂 广州报道5月29日,国家药品监督管理局披露了近期获批上市的11款创新药物。
11款创新药中,10款产品出自上市公司体系,其中主板恒瑞医药3款,复星医药2款,科创板迈威生物、特宝生物、百济神洲、泽璟制药、海创药业各1款。相关研发成果涉及双抗、融合蛋白、氘代等多个新药研发技术领域,更广泛覆盖了肿瘤、自身免疫性疾病、代谢等治疗领域,此外还涉及罕见病用药和儿童用药。其中多款为相关领域“国内首款”或“国产首款”。
华东某券商机构分析师向21世纪经济报道记者表示,目前我国创新药进入成果兑现阶段,研发进展催化较多,有望持续作为2025年医药板块投资主线。2025年将成为医药行业“三个元年”——收入放量元年(医保谈判后产品加速放量)、盈利跨越元年(成批企业进入盈利期)、估值抬升元年(支付端改善拉长估值周期)。
桓睿天泽私募基金总经理莫小城向21世纪经济报道记者表示,创新药是一个高风险的行业,新药研发历来面临投资大、周期长、风险大等难题,大部分的公司不确定性非常高。
5月30日,创新药概念股走强,Wind数据显示,A股市场共计53只个股涨停。其中创新药概念股华森制药收获4连板、睿智医药2连板;数字货币概念多股连板,御银股份3连板,恒宝股份、海联金汇等2连板。港股创新药指数成分股中,石药集团涨超7%,复星医药、昭衍新药涨超4%,云顶新耀、先声药业涨超2%,泰格医药、诺诚健华、凯莱英涨超1%。港股创新药ETF过去20个交易日获得超2亿元资金净流入,市场热度较高。

图:21世纪经济报道记者综合国家药监局信息整理
多个“国内首款”
本次获批的药物中,有多款凭借独特机制,在肿瘤治疗领域取得突破。
恒瑞医药的苹果酸法米替尼胶囊作为多靶点酪氨酸激酶抑制剂,通过抑制VEGFR、FGFR等关键信号通路,被批准联合卡瑞利珠单抗用于晚期实体瘤治疗。
百济神州获批的注射用泽尼达妥单抗是国内首款获批上市的HER2双抗药物,同时也是首款获批用于胆道癌的HER2靶向药物,其双靶点阻断机制被认为具有更持久的抗肿瘤效应。除了二线胆道癌之外,泽尼达妥单抗还在布局多个适应症,一线胆道癌、二线及以上乳腺癌、一线胃食管腺癌都已经进入到III期临床研发中。
在乳腺癌领域,复星医药的枸橼酸伏维西利胶囊和Genor Biopharma(USA), Inc.的盐酸来罗西利片两款CDK4/6抑制剂也获批。前者用于既往接受内分泌治疗后出现疾病进展的激素受体(HR)阳性、人表皮生长因子2(HER2)阴性的复发或转移性成年乳腺癌患者的二线联合治疗,后者则覆盖一、二线适应症。
泽璟制药的盐酸吉卡昔替尼片是首个获批用于治疗骨髓纤维化的国产 JAK 抑制剂类创新药物。泽璟制药此前发布的III期临床研究结果显示,接受吉卡昔替尼治疗后,近65%的MF患者第24周脾脏体积较基线缩小≥35%,同时症状负担和贫血也有所改善。该药品上市为这一罕见血液肿瘤患者提供了新的治疗选择。
迈威生物获批的注射用阿格司亭α,是首个国内上市的采用白蛋白长效融合技术开发的G-CSF(粒细胞集落刺激因子)药物。根据医药魔方PharmaBI IPM数据库,2024年中国前二十肿瘤药物中,长效G-CSF占有三个席位,是肿瘤治疗领域的核心品种之一。
除肿瘤药物外,本次获批新药还在其他领域表现亮眼。
海创药业的氘恩扎鲁胺软胶囊获批用于治疗接受醋酸阿比特龙及化疗后出现疾病进展,且既往未接受新型雄激素受体抑制剂的转移性去势抵抗性前列腺癌成人患者,是国内首款针对该类患者人群获得批准上市的创新药物,也是海创药业第一款实现商业化的产品。
特宝生物的怡培生长激素注射液凭借长效聚乙二醇化技术实现每周一次给药。与短效剂型每日给药相比,该产品能够有效缓解患者身心负担,提高用药依从性。值得注意的是,在中国,生长激素市场以本土企业为主,长春高新旗下子公司金赛药业是此前市场上唯一的长效剂型厂家。本次特宝生物旗下怡培生长激素的获批上市,将打破金赛药业在国内长效产品上长达十年的垄断格局。
步入成果兑现阶段
年初以来,创新药已经发动了多轮行情,除了部分节点跟随市场反弹外,其余时间走出了强于市场的多头行情。
消息面上,百济神州、科伦博泰生物以及亚盛医药等多家药企宣布在2025年5月30日至6月3日举办的2025年美国临床肿瘤学会(ASCO)年会上展示创新药物研究成果。国元证券指出,目前我国创新药进入成果兑现阶段,研发进展催化较多,有望持续作为2025年医药板块投资主线。
广发证券表示,当前时刻建议重视港股创新药,中国创新药出海的全球竞争优势正在凸显。近年来,中国药企在海外市场的License-out(对外授权)交易实现了跨越式发展。NewCo模式(New Company,即将公司核心产品的海外权利授权给海外成立的新公司)的兴起,进一步为原药企解决了融资难、变现难、研发风险大等问题。
此外,港股创新药板块正处于营收增长、估值低位的情况。头部港股创新药公司受益于License-out放量,营收和利润稳步增长。同时,医药板块相比于其他成长行业,估值处于相对安全的区间。数据显示,港股创新药指数2月21日市盈率为64倍,5月30日盘前最新市盈率仅为27倍,不足3个月前的一半,当前布局性价比突出。
中国金融智库特邀研究员余丰慧表示,经过多年的研发投入和技术积累,国产创新药迎来集中上市期,行业发展驶入快车道。政策层面给予创新药研发全方位支持,为行业发展营造了良好的政策环境。同时,商业医疗保险的不断发展完善,有效改善了创新药的支付环境,进一步推动了创新药的商业化进程。此外,海外授权新药的国际多中心临床数据陆续公布,若数据得到验证,将极大提升相关企业的估值,为创新药行业带来新的发展机遇。
不过,中国城市专家智库委员会常务副秘书长林先平指出,创新药行业在快速发展的同时,也面临诸多挑战。一方面,产品商业化销售存在不确定性,药品研发过程漫长且在临床试验过程带有一定的风险和不确定性。研发速度不及预期甚至研发失败的可能性始终存在。另一方面,随着越来越多企业布局创新药领域,同适应症/同靶向药产品竞争日益激烈,可能导致市场份额争夺加剧。(实习生孙伟对本文亦有贡献)
上一篇:*ST天喻:实际控制人之一闫春雨等人涉嫌挪用资金案,被刑事立案 st天喻是否被立案调查 st天喻被立案调查了吗
下一篇:Model 2没等来,小鹏先推出“2万美元智驾小车” 2025款小鹏model什么时候上市 model 2还出吗