
作者 | 燕辞格
编辑 | 以安
一场席卷零食行业的洗牌正在加速。
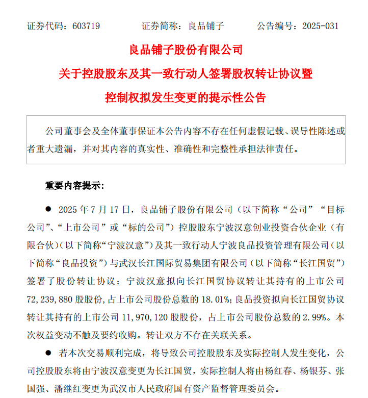
7月17日晚间,昔日的“高端零食第一股”良品铺子发布公告,拟引入武汉长江国际贸易集团投资,后者出资14.9亿元拿下良品铺子29.99%股权,交易完成后将成为公司控股股东,其背后的武汉国资委成为公司实际控制人。

良品铺子股权转让协议,图/良品铺子上市公司公告
作为昔日的国产休闲零食龙头,良品铺子此番“卖身”或许迫不得已。
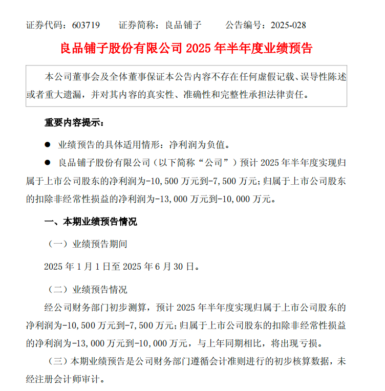
据7月14日的业绩预告,良品铺子预计2025年半年度归母净亏损达到7500万元~1.05亿元,与2024年同期的2389万归母净利润相差巨大。
而早在2024年,良品铺子便已由盈转亏,全年录得归母净亏损4610万元,成为2020年上市以来后的首次年度亏损。
而在行业另一端,量贩零食品牌却呈现出截然不同的景象。
今年5月,量贩零食巨头鸣鸣很忙向港交所递交招股书,宣布2024年公司营收393亿元,GMV达555亿元,门店数量达14394家,覆盖全国28个省份。
而鸣鸣很忙最大的竞争对手——万辰集团则在3月份宣布旗下量贩零食品牌签约门店数量超1.5万家,好想来在营门店超1万家。随后的4月,万辰集团发布的2024年报,显示旗下量贩零食业务在2024年录得营收323.29亿元。
零食玩家们“冰火两重天”的境遇,折射出行业正在经历的一场深刻变革。
消费降级浪潮下,渠道重构正在悄然发生,传统零食品牌的溢价体系正在崩塌。以量贩模式为代表的新玩家,正用“薄利多销”的逻辑重新定义规则。
一场关于定价权、渠道控制力和用户心智的争夺战正在展开,谁能在这场变局中站稳脚跟?

激烈竞争下,良品铺子撑不住了?
昔日“高端零食第一股”良品铺子,如今不得不弯下腰,直面品牌价值重估的痛苦过程。
数据摆在桌上,困境表现得极为直观。
2024年,良品铺子录得营收71.59亿元,同比下降11.02%,录得归母净亏损4610万元,同比下降125.57%,同时迎来上市后的首次营收负增长及首次年度亏损,由盈转亏。
2025年上半年,良品铺子更是预计归母净亏损达到7500万元~1.05亿元,数额直逼2024年的全年净亏损。

良品铺子2025半年度业绩预告,图/良品铺子上市公司公告
重压之下,创始团队及投资人纷纷萌生退意。
此次股权变更,由良品铺子创始人杨红春作为实控人的,宁波汉意创业投资合伙企业(有限合伙)及其一致行动人宁波良品投资管理有限公司,分别向长江国贸转让18.01%及2.99%股份,套现10.46亿元。
此外,投资良品铺子长达10余年的今日资本,则向长江国贸转让所持的8.99%股份,4.45亿元。
最终,长江国贸以14.9亿元拿下良品铺子29.99%股权,成为公司新任控股股东。
回望良品铺子的辉煌时期,这个价钱已算得上相当“实惠”。2020年上市后,良品铺子股价曾达到85.22元的巅峰,市值一度突破340亿元。如今,市值蒸发超280亿元,股价跌到20元以下,市值不超过60亿元。
良品铺子走下坡路的原因并不复杂。
面对量贩零食的价格冲击,以及逐渐放缓的营收增长,良品铺子在2023年底启动了17年来首次最大规模降价,300款产品平均降价22%,最高降幅达45%。据年报披露,2024年公司累计完成500余款产品价格下调。
然而,这种“降价不降质”的策略并未奏效,反而进一步压缩了毛利空间。在量贩零食面前,良品铺子的性价比仍然受到挑战。
长期以来,该公司依靠“精选原料、严格品控、精美包装”构建品牌溢价,但在消费者日益理性的当下,这种溢价的合理性正在被质疑。当同类产品在量贩零食店的售价仅为良品铺子的六折甚至更低时,消费者很难再为“品牌故事”买单。

良品铺子线下门店,图/良品铺子官网
组织层面的动荡也在加剧。
上述改革由良品铺子另一位创始人杨银芬主导。2023年11月,董事长杨红春退位,杨银芬继任,随即对良品铺子进行大规模改革。
2025年3月,杨银芬辞去董事长、总经理职务,由程虹担任新董事长。4月,杨红春重新出任总经理。这种高层的频繁变动,反映出公司内部对于战略方向的分歧和不确定性。
从2025年上半年的财报中,能够看出良品铺子仍未摆脱改革带来的问题。据公告,良品铺子称上半年亏损原因主要有三点:
首先,良品铺子仍持续对产品进行优化和调整,部分产品的售价下调及产品结构的调整影响毛利率;其次,良品铺子仍持续优化门店结构,主动淘汰低效门店,店数下降使得销售规模同比下降;最后,线上渠道流量费用上升,销售规模及净利润较上年同期下降。
在此次股权变更的公告中,良品铺子的阐释展示出对行业变革的认知:“这不是一次简单的股权交易,而是为下个十年的发展,提前布局核心竞争力”。良品铺子提到,引入产业与资本资源,是为了“应对行业发展新阶段、主动寻求变革的战略升级”。

三只松鼠困于转型
相比良品铺子的溃败,三只松鼠的困境更多体现在转型过程中的进退两难。这家曾经的“零食第一股”,正在经历从互联网品牌向全渠道零售商的艰难转型。
数据层面,三只松鼠的表现似乎还算亮眼。据公司2024年年报,营收106.22亿元,同比增长49.3%;归母净利润4.08亿元,同比增长85.51%。
问题在于,这种增长很大程度上依赖于渠道扩张和品类延伸,而非核心竞争力的提升。
2024年,三只松鼠抖音抖音渠道收入同比暴涨180%,明星贾乃亮参与的单场直播破亿,“19.9元10包夏威夷果”等促销产品爆火。
但增长之下,三只松鼠2024年销售费用高企,更加依赖网红直播,“坚果”品牌的认知及产品矩阵,并未产生更多变化。此外,对于三只松鼠转型极为重要的线下门店数量,从2022年的561家降至333家,持续萎缩。

三只松鼠2024年费用变化,图/三只松鼠2024年报
综合来看,三只松鼠的转型战略或许过于激进,且重点不够清晰。
此前,公司创始人章燎原提出“全品类+全渠道”的战略,试图从坚果品牌转向“超级供应链公司”。为此,三只松鼠密集推出了33个子品牌,涵盖宠物食品、咖啡、甚至卫生巾等品类。
这种“摊大饼”式的扩张,不仅分散公司资源投入及精力,也让消费者对品牌定位产生困惑。
一个典型的案例是,三只松鼠与爱零食的收购闹剧。2024年10月,公司宣布拟以不超过2亿元收购爱零食,试图通过这一并购快速进入量贩零食赛道。然而,仅仅8个月后,这一收购就因“核心条款未达成一致”而终止。据媒体报道,双方在估值、控制权等关键问题上存在分歧,最终导致合作破裂。

爱零食线下门店,图/爱零食官网
这一事件暴露了三只松鼠进退两难的处境。一方面,公司急于通过外延式扩张获得规模效应;另一方面,快速扩张下又缺乏对被收购标的的深度整合能力。
从商业模式角度,三只松鼠面临的根本挑战在于,如何在保持品牌调性的同时,适应零食行业的新竞争格局。公司擅长的品牌运营和互联网营销,在量贩零食的“价格战”中无法发挥。
从财务角度看,三只松鼠的转型成本也在不断上升。
2025年一季度,三只松鼠录得营收37.23亿元,同比增长仅2.13%,录得归母归属净利润2.39亿元,同比下降22.46%,而销售费用却高达6.95亿元,占营收18.7%,较去年同期的16.26%显著提升,高于行业平均水平,但研发费用仅有564万,同比增长仅3%。
不难看出,三只松鼠销售费用率仍然高企,研发费用增长有限,这种投入结构很难支撑“超级供应链公司”的野心。

万店时代,好想来和鸣鸣很忙拼杀价格战
在传统零食品牌陷入困境的同时,以鸣鸣很忙和好想来为代表的量贩零食品牌,正在用“万店规模”重新定义行业竞争的游戏规则。
据鸣鸣很忙招股书,截至2024年底,公司门店数达14394家,覆盖全国1224个县,县城覆盖率达到66%。其中,约58%的门店位于县城与乡镇,深度渗透下沉市场。而万辰集团旗下的好想来品牌,在营门店数同样也超过1万家。

鸣鸣很忙线下门店分布,图/鸣鸣很忙招股书
通过规模效应,量贩零食玩家们获得更大的成本优势。
据公开资料,量贩零食店能够将商品加价率从传统零售的2倍降低至1.5倍,平均价格比线下超市渠道的同类产品便宜约25%。这种价格优势的来源,主要是供应链的“去中间化”和规模采购的议价能力。
但另一方面,随着门店密度的提升、成本的压缩,同质化竞争愈发激烈。
据极海品牌监测数据,好想来有55%的门店分布在三四线城市,其中有一半都面临着来自鸣鸣很忙1km以内的直接竞争。这种“短兵相接”的竞争态势,不仅压缩了单店利润空间,也加剧了价格战的蔓延。
量贩零食模式过度依赖规模效应,缺乏真正的护城河。零食的标准化程度更高,一旦价格优势不再,消费者很容易转向其他渠道。
同时,微薄的利润率意味在价格战面前,企业更容易陷入亏损。
据鸣鸣很忙招股书,公司2024年毛利率仅为7.6%,相比传统零食品牌的30%左右毛利率,应对风险的缓冲空间更小。据万辰集团2024年年报,公司净利率仅为1.87%,鸣鸣很忙2024年净利率也仅为2.1%。
长期来看,量贩零食面临许多挑战——门店密度接近饱和后的增长瓶颈、加盟商盈利能力下降导致的体系不稳定、以及食品安全等运营风险的放大。
但无可质疑的是,量贩零食的快速扩张正在重塑零食行业生态。
从消费者角度看,这场变革带来了明显的福利——更低的价格、更便捷的购买渠道、更丰富的产品选择,但同时也带来了新的问题——产品同质化严重、品质参差不齐、品牌认知混乱等。
展望未来,零食行业的竞争将更加复杂和多元化,真正的胜者将是那些能够在成本控制、产品创新、渠道效率、用户体验等多个维度实现平衡的企业。
传统零食品牌要么适应新的竞争规则,要么面临掉队的风险。而量贩零食品牌则需要在追求规模的同时,思考如何构建可持续的竞争优势。无论如何,变局已经无法逆转。
