
中新经纬11月20日电 证券业又添一则并购重组案例。
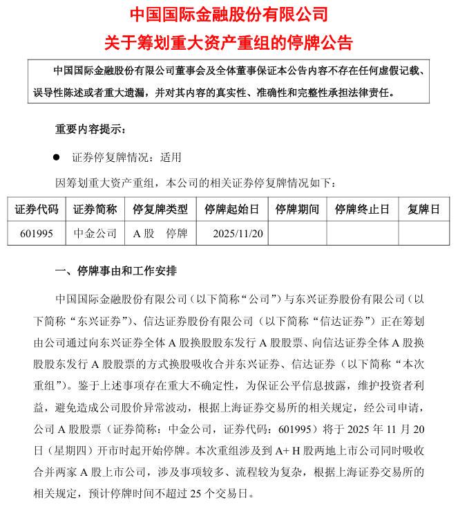
19日晚,中金公司公告,公司与东兴证券、信达证券正在筹划,由公司通过向东兴证券全体A股换股股东发行A股股票、向信达证券全体A股换股股东发行A股股票的方式换股吸收合并东兴证券、信达证券。
为保证公平信息披露,维护投资者利益,避免造成股价异常波动,根据上海证券交易所的相关规定,中金公司申请20日起停牌。公司表示,本次重组涉及A+H股两地上市公司同时吸收合并两家A股上市公司,涉及事项较多、流程较为复杂,预计停牌时间不超过25个交易日。

来源:公告
中金公司指出,本次重组有助于加快建设一流投资银行,支持金融市场改革与证券行业高质量发展。通过重组各方能力资源的有机结合、优势互补,力争在合并后实现规模经济和协同效应,提高公司服务国家战略和实体经济的质效,并提升股东回报水平。
在证券业新一轮并购重组潮中,“汇金系”券商将如何整合持续被市场关注。
今年初,中国信达、东方资产、长城资产三大资产管理公司划归中央汇金公司。6月,证监会披露,核准中央汇金公司成为长城国瑞证券、东兴证券、信达证券、东兴基金、信达澳亚基金、长城期货、东兴期货、信达期货的实控人。
华泰证券表示,根据2025年前三季度数据测算,合并后的新公司多项财务指标迈向行业前列,总资产达1.01万亿元,有望成为第4家总资产破万亿的券商。
东吴证券分析,此次三家券商共同整合为券业首例,目前“汇金系”旗下直接或间接持有多家券商股权,包括中国银河、中金公司、申万宏源、中信建投、光大证券、信达证券、东兴证券和长城国瑞证券,未来仍有进一步重组的可能。(中新经纬APP)
(文中观点仅供参考,不构成投资建议,投资有风险,入市需谨慎。)