
作者 | 付影
来源 | 独角金融
对于有着“内地小贷第一股”光环的瀚华金控(3903.HK)而言,2025年注定是不平凡且充满动荡的一年。
11月17日,加入公司17年的周小川辞任联席总裁职务,由崔巍岚接任。一周前,他还卸任了瀚华金控旗下核心企业瀚华融资担保股份有限公司(下称“瀚华融资担保”)的董事、经理职务。同一天,瀚华融资担保迎来了小米前总裁季春江担任新董事长并兼任经理。这距离瀚华金控创始人张国祥被采取刑事强制措施,仅过去8个月。
就在3月份,张国祥、秘书任为栋涉案被采取刑事强制措施,主要与控股公司辽宁富安金融资产管理有限公司(下称“辽宁富安金融资产”)违规挪用不良资产处置资金被展开调查相关。
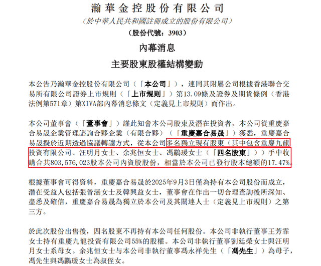
9月,重庆嘉合易晟企业管理咨询合伙企业(有限合伙)(下称“重庆嘉合易晟”)拟通过协议转让方式,从瀚华金控4名股东手中收购8.04亿股股份,占已发行股本的17.47%,成为第一大股东。

图源:公告
创始人被拘、核心高管辞职、第一大股东更迭外,主营业务持续萎缩、净利润多年承压,成立21余年的瀚华金控,正站在命运的十字路口。
1
周小川辞任联席总裁,
8个月前创始人及秘书涉案被拘
周小川50岁,1995年6月获西南财经大学会计学大专学历,并于2018年7月获得北京大学EMBA学位。
加入瀚华金控前,1999年至2004年,他先后供职于重庆劲隆摩托车制造有限公司、湖南劲隆光阳摩托车有限公司;自2005年至2007年供职于西藏新珠峰摩托车有限公司。
2008年3月周小川加入瀚华金控后,从财务总监逐步晋升至副总裁,2018年3月起担任执行总裁,2022年1月起获任联席总裁,负责集团数位化金融业务发展。
2017年3月,周小川还担任瀚华金控控股公司辽宁富安金融资产董事;与此同时,瀚华金控旗下瀚华融资担保变更法定代表人、负责人、首席代表、合伙事务执行人,张国祥退出,由周小川担任上述职务。
获任联席总裁时,公告显示周小川任职时间三年,后续将根据公司组织章程大纲及细则退任或连任。11月17日,因“个人原因”辞职时,他在联席总裁岗位时间超过三年。

图源:公司公告
就在卸任联席总裁前的11月12日,周小川还卸任了瀚华融资担保董事、经理职务;更早之前的2023年3月,周小川就退出了辽宁富安金融资产董事一职。
周小川在瀚华金控及其子公司的贡献,主要在金融版图搭建、区域市场拓展和业务转型过渡等方面。
作为高管团队重要成员,他与团队一起搭建了集民营银行、AMC、私募股权投资、融资担保、小额信贷、金融保理、融资租赁及资产交易等9大类金融业态于一体的普惠金融综合服务体系,推动瀚华金控向数字化普惠金融集团迈进。
在区域市场开拓上,2013年起,周小川主导华东地区业务,推动上海、江苏、安徽子公司搭建中小微企业金融服务网络。该区域作为长三角经济核心区,成为瀚华金控传统担保、小贷业务的重要营收来源之一,为公司2014年6月港股上市提供了业绩支撑。
上市后,2014年全年瀚华金控资产总额119亿元,较前一年增长38.37%,营业收入20.46亿元,净利润5.07亿元,与前一年相比分别增长33.12%、42.24%。
2022年升任联席总裁后,周小川参与推动公司从“牌照为王”向聚焦核心业务的战略转型,在小贷行业生存被挤压的环境下,配合瀚华金控陆续出售了四川、黑龙江等区域小贷公司,为公司“断臂求生”提供了区域执行层面的支持。
周小川虽然不再担任高管,不过目前还间接持有瀚华金控股份。
根据天眼查信息,重庆慧泰投资有限公司系瀚华金控大股东,持股数量为4.51亿股,持股比例9.79%,周小川在重庆慧泰投资持有2.5%的股份,意味着其与瀚华金控尚未完全切割。

2
第一大股东生变,
核心业务高管团队大“换防”
2025年,对于瀚华金控来说,可谓坎坷。
3月25日,根据瀚华金控公告,执行董事张国祥与公司秘书任为栋因涉嫌挪用资金,已被沈阳市公安局采取刑事强制措施。

图源:公告
这场风波,让张国祥苦心经营20余年的金融版图遭遇至暗时刻。随后,瀚华金控及其子公司高管接连变动、第一大股东也面临易主。

图源:罐头图库
张国祥1964年11月出生于辽宁省北票市,1988年辽宁银行学校城市现辽金金融职业学院金融专业毕业,历任任工商银行辽宁省分行资产保全处科长、中信银行重庆分行信用审查部副总经理,招商银行重庆分行公司业务部总经理。
作为中国普惠金融早期拓荒者,张国祥2004年在重庆参与创立了瀚华金控,2013年3月起担任瀚华金控董事长,2014年率企业赴港上市。
另一位被采取刑事强制措施的高管任为栋,1999年7月获得杭州电子工业学院(现称杭州电子科技大学)审计学学士学位,并于2018年7月获得北京大学光华管理学院高级管理人员工商管理硕士学位。
从任为栋的履历看,2009年2月加入瀚华金控,2018年3月至今担任瀚华金控副总裁、董事会秘书及授权代表,分管财务审计部、投资者关系部、办公室等部门。根据公司公告,任为栋自3月25日起辞任公司秘书职务。
任为栋辞任后,瀚华金控表示将“尽快物色合适人选”。8月12日,董事会选举温江永为公司秘书。
温江永2009年7月取得香港城市大学工商管理荣誉学士(会计)学位,在会计及财务领域有超过15年的经验。2017年加入瀚华金控后,担任财务审计部总经理助理。
瀚华金控直接关联的控股子公司辽宁富安金融资产,系我国59家地方AMC之一,辽宁省内第二家地方AMC,因涉嫌挪用资金,张国祥及公司秘书任为栋被调查。张国祥被采取刑事强制措施后,公司执行董事崔巍岚接替。
辽宁富安金融资产,任为栋自公司2017年成立起一直担任监事长,直到2025年3月4日退出。
天眼查信息显示,2023年9月起,任为栋还在瀚华金控控股公司瀚华担保公司担任法定代表人,董事兼总经理,2024年9月14日退出。同一天,张国祥退出了瀚华担保财务负责人一职。

图源:天眼查
瀚华金控旗下核心企业的高管也经历了频繁变更。
其中,瀚华融资担保董事长周凡变更为季春江,法定代表人由周凡变更为崔桂林。同时,季春江还接替周小川职务,兼任公司经理。

图源:国家企业信用信息公示系统
季春江毕业于美国犹他州立大学,取得经济学硕士与计算机科学硕士双学位,任职经历涵盖国内外金融机构。曾在美国花旗银行决策科学部担任总监,花旗银行及摩根大通银行的风险管理部历任高级副总裁(SVP)、执行总监。
回国后,季春江曾任宜信、天星数科的首席风险官。2022年3月,他加入重庆小米消费金融有限公司(下称“小米消金”)担任董事,同年8月出任小米消金第二任总裁。2024年3月份,曹子玮接替季春江获任小米消金第三任总裁,季春江也重回天星数科担任首席风险官。股权穿透显示,该公司由小米金融(香港)有限公司全资控股。

图源:天眼查
从花旗银行、摩根大通的风险管理核心岗位,到宜信、天星数科的首席风险官,再到小米消金总裁,反映出季春江在数据风控、科技金融与合规管理领域积累了丰富的经验。
2025年上半年,瀚华融资担保核心业绩指标收缩,合并营业收入1.51亿元,较上年同期的2亿元下降24.52%;净利润为2166万元,同比下降73.8%。
业绩下滑主要与收益结构承压有关。作为公司主要收入来源的担保业务面临增长压力,上半年瀚华融资担保已赚担保费1.33亿元,较2024年同期的1.8亿元,下降25.91%,占营收比重88.33%。其中担保业务收入9309.61万元,同比减少44%,这可能受市场需求收缩、行业竞争加剧等影响,导致公司担保业务拓展节奏放缓。
此外,上半年投资收益仅30.13万元,同比下降93.96%,该收入对利润贡献不足1%;利息、手续费收入小幅增长,分别为683.87万元、879.4万元,但仍难以对冲主业务下滑。
作为瀚华金控的核心业务,瀚华融资担保短期业绩承压,新任董事长、经理接下来将如何优化盈利结构,提升投资业务收益?
3
金融版图持续收缩
瀚华金控的主营业务以小贷牌照为载体的小微信贷业务,曾是其起家业务之一,在集团业务中占据重要地位。巅峰时,瀚华金控拥有十余张小贷牌照,业务遍及全国核心城市,头顶“内地小贷第一股”光环,2014年6月赴港上市,如今该业务正大幅收缩。
2008年,瀚华旗下首家小贷公司“重庆瀚华小贷”成立,随后沈阳、南宁、天津等地小贷陆续设立。
2017年10月,昆明市盘龙区瀚华小额贷款有限公司率先注销;2019年,西安、长春两家小贷陆续注销;随后,天津、南宁两家小贷公司相继更名不再从事小贷业务。
2020年,瀚华金控旗下“黑龙江瀚华小贷”出售给花鸭借钱,成为后者的展业通行证。
2023年,瀚华金控将第一张网络小贷牌照“四川瀚华小贷”8亿元出售给了得物,注销了南宁瀚华小贷业务资格。
2024-2025年,天津瀚华小额贷款有限公司、南京市瀚华科技小额贷款有限公司相继退出。

图源:罐头图库
目前,瀚华金控旗下还拥有4张位于沈阳、深圳、重庆、贵阳的小贷牌照。其中,沈阳、深圳、重庆为互联网小贷牌照。
9月份,瀚华金控迎来重大股权变更,包括重庆九龙投资有限公司、以及三名自然人股东,将持有的总计8.04亿股份拟转让给重庆嘉合易晟,相当于公司发行股本总额的17.47%,后者将成为瀚华金控第一大股东。
值得注意的是,瀚华金控业绩持续波动,2019年至2023年分别为12.52亿元、11.67亿元、8.95亿元、7.94亿元、5.16亿元,同比增速分别为-17.41%、-7.45%、-25.63%、-29.92%、-16.09%;同期归母净利润分别为2.42亿元、1.51亿元、0.77亿元、0.12亿元、0.32亿元,同比增速分别为-16.45%、-37.52%、-49.22%、-84%、159.48%。
2024年上半年,公司营收延续下滑,同比下降21.45%;归母净利润仅800万元,同比暴跌54.8%。
对于业绩的下滑,瀚华金控解释为,处置长期股权投资产生的投资收益减少,以及集团对各项业务及产品组合审慎评估,计提减值损失较2023年同期有较大幅度增长。
截至2024年上半年,瀚华金控集团数字化服务和数字化金融的在保余额之和347.75亿元,较2023年末微增3.4%。但与2017年瀚华金控集团的在保责任余额464.65亿元相比,规模仍有差距。
面对业绩持续下降,瀚华金控拆分为四大业务部门,包括数字化服务分部、数字化金融分部、资本投资及金融资产管理分部以及其他分部。其中,数字化转型已初见成效,2024年上半年数字化服务分部税前利润增长26%。但在传统担保业务萎缩、管理层不稳的情况下,这条转型之路充满挑战。
瀚华金控拥有一项重要的金融资产。瀚华金控是我国中西部地区首家民营银行富民银行的第一大股东,持股比例为30%,从初始投资成本来看,瀚华金控2016年时真金白银出资9亿元。
截至2025年上半年末,富民银行资产规模达到656.96亿元,较上年末增幅5.46%;负债总额为605.42亿元,较上年末增长5.73%;实现营收13.8亿元,同比增长26.53%;实现净利润3.2亿元,同比增长43.11%,成为9家民营银行中净利润同比增幅最大的一家。
从资产质量看,上半年末富民银行不良贷款率为1.47%,较年初上升了0.03个百分点。
从创始人涉案、高管离职到股权更迭,从业务收缩到业绩下滑,瀚华金控的2025年是充满动荡的一年。季春江等新管理层的加入,能否凭借其在风控与科技金融领域的经验,盘活核心业务?数字化转型能否持续突破以弥补传统业务的萎缩?富民银行的优质资产,又将如何为母公司提供更多支撑?拭目以待。
上一篇:英伟达2026财年三季度营收和净利润大增 英伟达财报2026预测 英伟达2026财年三季度业绩预期
下一篇:最新!1-10月中国车企15强:比亚迪第1,上汽355万辆,广汽仅第9 中国汽车厂商销量排名比亚迪第一 2025中国车企500强榜