明厨亮灶里羊肉串滋滋作响,促销海报格外醒目,空置的餐桌与晚市排队的号码纸,共同诉说着西贝“后罗永浩时代”的复杂图景。

“5个人,830块,15道菜,几乎全是预制菜。”2025年9月10日,罗永浩在社交媒体上的这句吐槽,把西贝莜面村推上了舆论的风口浪尖,也引发了一场关于餐饮业知情权与定义权的深刻讨论。
随后五天,双方交锋激烈:西贝创始人贾国龙先是强硬回应“100%无预制菜”并计划起诉,随后又开放后厨参观。但当媒体直播镜头捕捉到员工操作细节时,消费者的信任已降至冰点。
如今两个多月过去,西贝通过一系列整改组合拳稳住了基本盘,但这是否意味着它已经真正“上岸”?
01 从后厨到前厅的变革
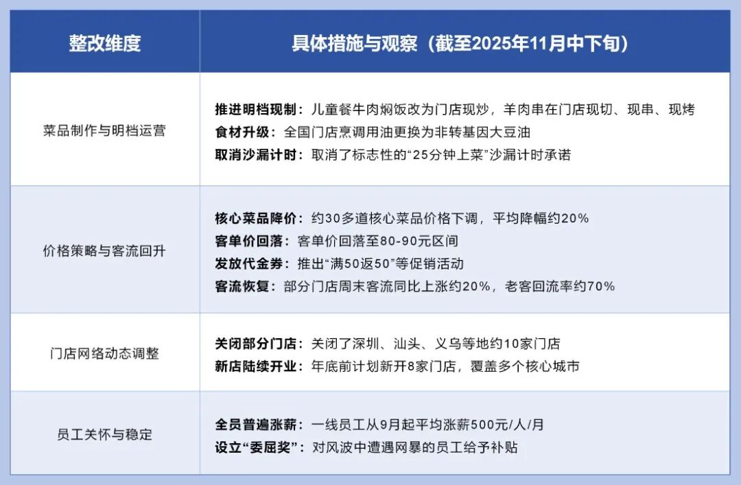
西贝在经历预制菜风波后,进行了一系列深刻的整改。下面的表格梳理了其核心的整改措施与观察到的市场反应:

整改带来的最直接变化是成本上升。据店长介绍,由于羊肉的切配、腌制、穿制等环节全部移至门店完成,相应岗位需增加1至2名人手。这对本来就要承受高租金的连锁餐饮来说,无疑是雪上加霜。
为吸引顾客回流,西贝近期推出了大力度的堂食代金券。记者在店内观察到,多数就餐顾客正是被这一优惠所吸引。
然而,即使在晚上6点半的用餐高峰期,大多数的西贝店内仍有空余座位。这一景象与以往西贝排队等位的盛况形成鲜明对比。
有业内人士分析指出,将中央厨房前置加工环节调整至门店完成,对供应链体系成熟的餐饮企业而言,原材料供应并非主要挑战,“更直接的影响体现在用工成本的上升”。
02 连锁餐饮的规模陷阱
西贝的困境并非孤例,而是折射出整个连锁餐饮行业的结构性矛盾。
在“单店效率×门店数量=公司估值”这套资本市场的估值体系中,餐饮企业不得不追求极致的标准化与高效率。中央厨房几乎成为连锁餐饮扩张的必然选择。
根据招商银行研究院的测算分析,中央厨房可带来10%-12%的利润率提升空间。其中,集中采购提升议价并降低损耗,贡献约4%;简化后厨操作可减少相关成本约35%,贡献4%-5%;后厨面积缩减60%,贡献2%-3%。
然而,这种效率追求与消费者体验之间产生了不可避免的冲突。当消费者支付了现烹菜品的溢价,却发现吃到的是复热菜品时,“不值”的感觉便油然而生。
正如特约评论员毕舸所言:“消费者愿为‘现做’支付溢价,但前提是透明;愿为‘品质’买单,但前提是真实。”
03 价值重构的漫漫征程
这场风波虽然给西贝带来了短期阵痛,但也为整个餐饮行业指明了发展方向。
政策层面已在加速推进预制菜的明示管理。2025年9月,国家卫健委主导的《预制菜食品安全国家标准》草案已通过专家评审。同时,市场监管总局正加速推进《餐饮环节预制菜明示管理办法》的立法程序。
这意味着,“是否使用预制菜”不久后可能不再是企业可以自由解释的内部流程,而是必须向消费者披露的法定信息。
一些餐饮品牌已经主动拥抱透明化。老乡鸡在菜单上明确标注“现制”“半预制”“复热”;麻六记在小程序上线“菜品溯源”功能,扫码可见原料来源与加工方式。
对于西贝而言,真正的挑战在于如何在产品品质、运营效率与成本控制这个“不可能三角”中,找到被市场与自身运营体系共同接受的平衡点。
走进今天的西贝门店,羊肉串在明档烤架上滋滋作响,厨师在现场翻炒着儿童餐牛肉焖饭。这些看得见的“烟火气”,正是西贝重建信任的起点。
但一旁的空位和促销代金券,也无声地诉说着信任重建的长期性与艰巨性。
西贝确实已经止住了下滑趋势,但要说完全“上岸”还为时过早。真正的考验将在促销活动结束后到来——当消费者不再被优惠券吸引,西贝的“现制”菜品和调整后的价格,能否真正赢得消费者的认可?
对西贝和整个餐饮行业而言,真正的出路不在于完全摒弃预制菜,而在于找到透明化与价值匹配的新平衡。这将是比任何技术性整改都更为深刻的变革。