
红星资本局3月14日消息,购车时,销售承诺“缴纳1万元可办理2万元汽车补贴”;两个月后,承诺却成了泡影。车主不仅损失了资金、错过了补贴,还要面对被篡改的购车合同。
车主周铭(化名)表示,他于2025年9月在广汽埃安一门店购车,该门店销售顾问声称可以代办汽车补贴,但需先缴纳一半的资金,两个月就能办理完成。事后周铭发现,所谓“代办国补”实为该销售顾问虚构,不仅补贴金额未到账,缴纳的资金也未能追回,他还错过了办理真正国补的时间。
与周铭有相似经历的车主还有很多。今年3月,红星资本局采访了解到,共有40余名车主因该销售顾问承诺“代办国补”等受骗。除虚假承诺受骗之外,部分车主还发现,4S店存档合同与车主手持合同内容不一致,出现首付金额“缩水”、伪造客户签字等情况。
目前涉事销售顾问已被逮捕,但车主与4S店就责任承担陷入僵持。门店认为这是销售人员个人行为,仅愿按受骗金额50%给予售后产品补偿;车主则要求4S店承担连带赔偿责任、赔付损失。
一场关乎购车车主权益与门店管理责任的维权纠纷持续发酵。
交1万办2万汽车补贴?
销售顾问虚构“国补”,40余名车主受骗
2025年9月15日,周铭在安徽六安东三十铺埃安汽车销售服务有限公司(以下简称"东三十铺埃安4S店")花了6.38万元购置了一辆埃安AION UT。彼时,接待他的销售顾问张浩(化名)介绍,该辆车可以办理汽车补贴,省补1万元,“国补”2.5万元,但需要提前缴纳1.25万元用于办理“国补”,两个月就能办理完成,并承诺“不通过全额退款”。
“当时确实有国补政策,但安徽省省补停了,张浩说可以在外省给我开票申请江苏省的。”周铭表示,出于对4S店的信任,他选择让销售顾问代办,并于次日将1.25万元转给了张浩。

图片来源:受访者供图
可本应在2025年11月到账的补贴,却迟迟未有音讯,周铭联系张浩得到的回复却是“还在办,再等等”,直至2025年12月底,越来越多有类似经历的车主前往东三十铺埃安4S店维权,他才知道自己受骗。
车主孙晓丽(化名)也是受骗车主其中之一,2025年8月,她在东三十铺埃安4S店购置新车,张浩同样表示可以帮忙办理“国补”,交1万元返还2万元。因为是二手车置换补贴,没有旧车的孙晓丽也曾怀疑,但彼时张浩表示,“没有旧车,会帮我搞到旧车,拿到补贴”,他还承诺“补贴拿不到,4S店会承担”。直至2025年12月底,她才得知,自己上当受骗,“办理国补”实为虚构。
同样受骗的还有车主朱永(化名)。2025年10月14日购车后,朱永曾多次联系张浩询问汽车补贴办理情况,但均未得到明确回应,直至1月22日,张浩表示,下午会将补贴资金转给他,但当日下午再打语音电话时,才得知张浩已进派出所。
4S店存档合同暗藏猫腻
首付金额“缩水”、客户签字遭伪造
事件发生后,周铭等人前往东三十铺埃安4S店索要赔偿。
据周铭所述,该4S店彼时劝说他们暂缓报案,承诺由涉事员工张浩筹资偿还,但后续却未采取任何有效补救措施。1月5日他再度联系该4S店沟通,对方给出的处理时间节点为1月20日,但直至1月20日,该4S店并未拿出任何解决方案。
在与该4S店协商无果后,1月下旬,部分车主集体向六安市公安局金安分局三十铺派出所报案。周铭表示,所谓的“国补”是张浩虚构,报案后张浩已被采取刑事强制措施。经公安机关通报,累计有40余名车主报案,涉案金额约40—50万元,单人涉案金额2000元至3万元不等。

图片来源:受访者供图
除虚构“国补”外,部分车主还发现,4S店存档合同与车主手持合同内容不一致,部分车主首付金额由1.2万元改为930元,还有部分车主实际支付的3万元、2万元首付款被更改为零首付,同时合同上客户签字一栏也非本人签字。
车主赵骏(化名)就是其中之一,他于2025年5月30日在东三十铺埃安4S店购车,将1.4万元转给张浩,用于缴纳购车首付和保险,随后又转了1.2万元用于办理“国补”。2025年12月得知被骗后,他拿着合同去4S店,但却被告知,所持合同是“无效合同,早已经作废了”。

图片来源:受访者供图
而根据东三十铺埃安4S店提供的合同,首付金额的1.2万元被改为了930元,同时,客户签字也非他本人所签。若首付金额“缩水”,这就意味着赵骏贷款金额也将增加。

图片来源:受访者供图
“当时贷款五年,两年不能提前还,4S店返还两年利息6990元,后面还款我也没有注意每个月应该还多少,现在也不清楚哪个合同是真,哪个是假”,赵骏说道。
据赵骏所述,目前10余名因虚假“国补”受骗的车主,都存在合同不一致的情况,“如果是一份、两份合同,可能是张浩个人行为,大部分人拿到的都是假合同,如果公司不参与其中,这个合同诈骗是无法成功的”。
车主要求4S店赔偿损失
4S店称个人行为拒全额赔付
天眼查App显示,东三十铺埃安4S店曾用名为六安伟鑫汽车销售服务有限公司,成立于2013年,位于安徽省六安市,从事汽车和汽车零配件销售、二手车事务代理等业务。
根据部分车主起草的联合维权函,车主们认为,张浩为东三十铺埃安4S店正式员工,诈骗行为均在工作时间、工作场所内,以4S店名义实施,目的为促成车辆销售,其行为应属职务行为,4S店应承担连带赔偿责任、赔付损失。
周铭表示,他要求追回自己缴纳的1.25万元并补偿他错失的1万元省补。根据张浩当时提供的电子发票,他购买的车辆销货单位为苏州苏虹路埃安汽车销售服务有限公司,符合江苏省省补政策,但因张浩未及时办理省补,导致他错过补贴办理时期,应予以1万元的补偿,东三十铺埃安4S店应承担相关赔偿责任。
在后续多次沟通中,4S店均以“员工个人行为、已被公安机关立案”为由,拒绝承担任何责任。随后,部分车主通过12345等平台进行投诉。
1月28日,由六安市商务局牵头召开针对此事件的组织协调会,部分车主及东三十铺埃安4S店法人黄原、总经理邵良生参与。周铭表示,会上该4S店明确承诺,自1月29日起,每天联系5—6位车主核实受害情况,并制定赔偿方案。
2月11日下午,六安市金安区商务局相关负责人在维权群内发布公告,称4S店有协商意愿,并承诺在3月上旬给出协商方案。
3月4日,六安市金安区相关负责人表示,4S店已有初步协商方案,正在交由法务审核。3月5日,红星资本局致电东三十铺埃安4S店总经理邵良生,他表示,事情发生之后,4S店已给张浩办理了离职,相关事件公安机关正在调查,安抚方案会转交给车主。
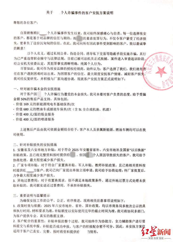
3月5日下午,六安市金安区商务局在维权群内公布东三十铺埃安4S店《关于张浩个人诈骗事件的客户安抚方案说明》(以下简称“《安抚方案》”)。根据《安抚方案》,东三十铺埃安4S店指出,经公安机关侦查认定,张浩犯罪事实清晰明确,纯属个人行为。作为埃安品牌的授权经销商,经反复研究,并与厂家沟通协调,对于客户因张浩个人诈骗行为遭受的本金损失,本着对客户负责的态度,将给予受骗金额50%的售后产品支持,包括汽车保养、钣金服务、喷漆服务。

图片来源:受访者供图
但对于上述《安抚方案》,车主们并不认同。
周铭认为,东三十铺埃安4S店给出的《安抚方案》缺乏诚意,“没有人稀罕(汽车)保养,作为消费者,在店里受骗,因内部原因导致省补没有申请,错失资格,最后却是这个方案。方案看似赔了50%,实际价值极低、完全不具备可行性,不少消费者是外地的,专程来六安市保养极不方便”。
因不满意协商方案,3月12日,周铭与其他车主前往六安市金安区人民法院咨询起诉东三十铺埃安4S店相关事宜。
3月12日,红星资本局致电广汽集团,询问关于东三十铺埃安4S店40余名车主受骗情况,相关接线人员表示,目前暂不知晓相关事件,会登记向上反馈。
律师解读:
员工店内履职涉骗,4S店不能以“个人行为”免责
3月8日,红星资本局致电六安市公安局金安分局三十铺派出所询问张浩案件进展,相关案件联系人表示,张浩已被逮捕,羁押于六安市看守所,家中几乎无可执行资产,接下来会进入起诉阶段,侦查资料移送至检察院还需要一个月的时间,后续会交由法院审理,时间不确定。
北京寻真律师事务所律师王德悦表示,销售顾问作为4S店正式员工,在工作时间、工作场所内以4S店名义实施侵权行为,若目的在于促成车辆销售,通常构成表见代理。本事件中,消费者有充分理由相信销售顾问的行为代表4S店,故4S店不能简单以“员工个人行为”为由免责。根据《民法典》第一千一百九十一条规定,用人单位的工作人员因执行工作任务造成他人损害的,由用人单位承担侵权责任;用人单位承担侵权责任后,可向有故意或重大过失的工作人员追偿。因此,4S店需承担相应责任,在消费者索赔时应先行赔付,之后可向销售顾问追偿。
对于车主所说的合同不一致问题,王德悦指出,非本人签署的合同,依法不具备法律效力;其中被更改的内容并非消费者真实意思表示,自始无效,对消费者不发生法律效力。合同中其他符合消费者真实意愿的部分,若经消费者追认且不违反法律法规的强制性规定,则仍然有效。消费者可据此主张撤销整个购车合同,或要求4S店按照其持有的合同履行义务。
北京德恒律师事务所律师陈正刚也指出,张浩实施相关行为时,如果是以4S店名义开展的,则“员工个人行为”不能成为免责理由,4S店如果不能证明该员工是无权代理或者是非职务行为,则应当由4S店先行赔付。对于存档合同中客户签名非本人签署,该合同对客户不发生效力,被篡改部分对于客户没有约束力,除非是客户明确追认表示同意。如果涉事员工以门店名义实施前述行为,并非单纯的个人诈骗行为,门店有监管责任,应由门店先行赔付消费者。
红星新闻记者 俞瑶 李海颜
编辑 肖子琦 审核 高升祥