

最近旅游圈非常非常热闹,炸锅了。
3月13日,国航、东航、南航联手发公告,直接把刀子架在 OTA 脖子上。
矛盾被赤裸裸摆上了台面,3月13日,国航、东航、南航共同发布公告,推出两项核心惠民政策。
明面上是惠民,暗地里是掀桌子。
事情的导火索,是飞猪上一个离谱到出圈的投诉。
一名用户在预订酒店或机票后,因故需要取消,却面临“不可取消”的强硬规定,甚至被全额扣款。
这大概是很多消费者曾经遇到的日常,损失大吗?离谱吗?
据多家媒体报道,有一名用户在“飞猪旅行”平台预订了北京往返泰国普吉岛的机票,下单后不到1小时,她发现乘客信息输入错误,随即申请更改。
客服人员建议她“操作退票重买,这样更快”。在客服的电话指导下,该名用户进行了退票操作。
然后,4000多的票,只退回来415元,还是机场建设费。相当于只退10%不到。
多么熟悉的剧情,客服轻飘飘一句:退票重买更快。

用户听话照做。是不是我们的日常?
重点来了,平台规则写得很硬:起飞前不可退票。这不是规则,这是霸王条款。
而行业通行的是阶梯退改:越早退,扣得越少。
阶梯式扣费模式是这样的,无论是机票还是高铁票,退改时收取一定比例的费用本是行业常规,核心在于“阶梯式收取”,根据起飞或出发时间的远近,收取不同比例的手续费。
飞猪平台的“一刀切“规则,显然违背了这一行业共识。
更离谱的来了,等这名用户退完票之后再咨询另一位飞猪客服时,客服告诉她,她符合国航两小时政策,可以尝试申请免费退票,但这件事之前的客服却没告诉她。

阿狸给你捋一捋。
北京往返普吉岛,起飞前、后飞猪均无法退票,只能退275元的税费。而这名航班的执行航司国航的规定是北京前往普吉岛不可退票,但普吉岛回北京是可以退票的,只收取600元的自愿退票手续费。
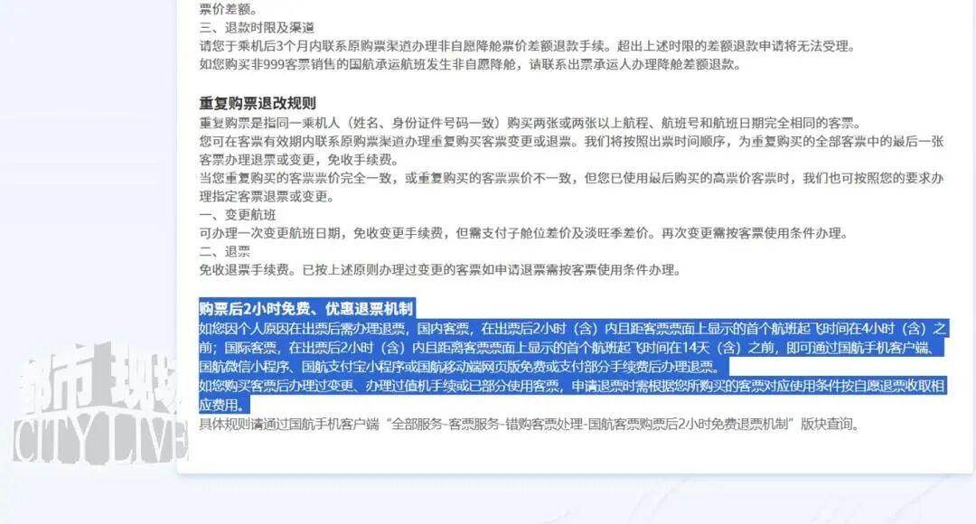
此外,国航还有一个“购票后2小时免费、优惠退票机制”,符合条件的用户,可以免费或支付部分手续费后办理退票。
就是说,国航规定:去程不可退,但返程可退,仅扣 600元手续费。
然后,国航还有2小时免费退,完全能保住这4000块。
这是客服的问题吗?这是飞猪需要克服的难题!
这起个案,精准戳中了OTA 行业长期存在的痛点。这样被坑的消费者多吗?
非常非常多!黑猫投诉上,飞猪的投诉快10万条,近30天就超1500条。
所以,再看一下航司的联合公告,非常直接。主要包括两点:一是若旅客遇到机票买贵的情况,可申请免费退票;二是通过航司官方渠道购票后2小时内,可享受免费退或全额退票服务。
这两点背后的含义很深,第一,大家可能经常碰到机票买贵的情况,第二,可以免费退,或者全额退票。
最大限度的保障消费者的权益!
航司的这份声明精准瞄准了OTA平台、第三方销售商长期存在的加价销售、违规多收退改手续费等问题。
这份声明的意思非常直白,别信第三方,来我这买,我护着你。
这是航司在抢回话语权,抢回主场。
这些的导火索看上去是因为一起发生在飞猪旅行平台的投诉案例,其实是航司苦OTA已久。
作为阿里旗下的OTA平台,飞猪的发展始终与阿里的战略布局深度绑定。
其实飞猪在阿里内部的地位挺微妙的。去年,飞猪被正式整合进阿里中国电商事业群,由蒋凡统一管理。
当时,阿里CEO吴泳铭曾发文表示,这一整合是公司从电商平台走向大消费平台的战略升级,旨在整合资源、提升用户的综合消费体验。
但从目前的实际情况来看,并入阿里电商体系后,体量相对较小的飞猪,其用户体验似乎逐渐被忽视,战略是升级了,用户体验呢?
2019年,时任阿里巴巴董事局主席张勇曾对飞猪寄予厚望,明确提出“飞猪要提供OTA提供不了的价值,构筑以消费者为中心的行业新生态”。而马云更是无数次强调,阿里的核心价值观是“客户第一、员工第二、股东第三”。
一家将客户放在首位的企业,理应将用户体验作为核心竞争力,可飞猪如今的表现,显然与这一价值观背道而驰。
阿里一心想把大消费生态做好,飞猪作为其中的关键一环,却成了用户投诉的重灾区。
黑猫投诉平台的数据,更直观地反映了飞猪用户体验的糟糕现状。目前,飞猪平台的累计投诉量已高达99373条,仅最近30天,就有超过1500条针对飞猪的投诉。用户的遭遇五花八门,从机票退改纠纷、加价销售,到捆绑搭售、客服推诿扯皮,几乎涵盖了OTA平台的所有常见乱象,而这些权益受损的用户,大多未能得到满意的解决方案。

不过,飞猪的乱象并非个例。同程旅行等其他主流OTA平台,近30天的投诉量也高达3000多起,“不予退款”“霸王条款”成为投诉重灾区。
此次三大航集体发布公告,不仅是对飞猪等平台的警示,更是对整个OTA行业的一次规范倒逼。
对行业而言,这是一次重要的纠偏。这不仅仅是航司在抢回话语权,更是在给整个OTA行业敲警钟。一场围绕机票定价、服务规则、流量入口的暗战,正式摆上台面。
315刚过,航司一记耳光,打得很响。以后买机票,能在航司官方买,别在第三方赌运气。
最后说一句,阿里一直说:客户第一。
这事,你怎么看?!关注我们,评论区聊聊吧!
扫下方二维码,直接进群畅聊~
— 往期推荐阅读 —