“现在赶紧把清明、五一和国庆的机票全订了。”
蝴蝶的翅膀比预期更早地把风带到我们身旁。美以伊冲突发生后,霍尔木兹海峡几乎断航,全球油价疯狂上涨。燃油占运营成本三分之一到一半的全球航司被迫挨打,东南亚廉航涨价、停飞、砍航线,甚至被警告破产。
春秋、厦航等国内多家航司已经宣布国际航线燃油费上涨,涨幅普遍在50%以上。国内航线涨价箭在弦上,各种小道消息漫天飞,“快把合适的机票都买了,不然燃油费可能从20元涨到240元。”

“原来300飞曼谷,现在已经变成900块”“一天之内飞东南亚的机票总价涨了3倍”,旅行爱好者、长期出游者、廉价机票爱好者,一边拿出极端p人属性尽快布局一年后机票,一边却发现,明明还没有到4月5日,怎么机票已经涨到我妈都快不认识了?
就在今早,南航国航虽未明确宣布涨价,但已经有网友发现,“南航澳洲航线的往返燃油费,从860元涨到了1400元。”
“再这样下去,燃油费可能都要比廉价机票贵了。”背个小包就出门、花500块坐红眼航班的廉价游要消失了吗?

“快囤”。
最近几天,这个低价机票群比以往任何时候都更热闹,群主化身主帅,边吆喝着燃油费上涨的小道消息,边全网搜索低价机票,群里的各地网友像是最听话的兵,主帅一声令下,赶忙跟着囤囤囤。
“今天忙死了,五一出了3张、十一出了6张、春节出了9张,继续蹲票继续出,争取在下个月5号之前把所有出行机票都落实好。”有人昨天晒出自己的囤票战绩。2027年的春节是最遥远的计划,因为一般情况下,机票最多提前一年购买。
从大型节假日到小长假,甚至是可能出门的日常周末,打工人对着日历盘算,自己今年可能在哪天出门,紧接着快速下单,“一定要在4月5日之前订完,越快越好。”

「4月5日」,正在成为一个默认的DDL(最后期限)。
因为国内航线的燃油附加费,每月5日为常规调价窗口,下一次调整时间就在4月5日。当前能看到的机票价格依旧是1月5日的标准:800公里以下航段收取10元,800公里以上航段收取20元。那时候新年伊始,龙虾(OpenClaw)还没有改名,中东航司热烈地兜售机票,最多的讨论也不过是开始猜测,今年春晚会出现哪家机器人。
时间好像被折叠了,信息密度和事件发生频次爆炸式增长,遥远的世界通过蝴蝶的翅膀把战火吹到了你的脚下。前一秒你还在手机上看伊朗小孩的现状,下一秒就在机票群里看到了所谓的“内部消息”——
信息来源要么是某航司的小伙伴,要么是某家旅行社,所传的对象却无比一致,国内航线的燃油费要涨价了,“800公里以下的10元涨到160元,800公里以上的20元涨到240元”。经过氢商业的不完全搜索,后者可能是50元、170元和240元。
“没有人知道具体数字,因为现在油价一天一个变化。”就在今天凌晨,美以伊又打击了对方的油气设备。

2月28日,美以伊冲突在西亚北非的大地上爆发,随后,霍尔木兹海峡几乎断航。作为波斯湾油气唯一海上出口的通道,此前这里每天约有2000万桶原油和石油产品通过,占据了全球石油海运量的四分之一。而根据高盛的数据,现在的日均流量已经下降约90%。
石油价格一飞冲天,今年才过了3个月,油价已经上涨了5次,并在3月23日24时,进行第六轮调整。航空燃油价格也从冲突之前的每桶85美元-90美元,涨到了150美元-200美元。
所有人都知道燃油费上涨板上钉钉,“只是不知道会有多夸张”。
国内航司虽然嘴上没有明说,但算盘比谁打得都快。今天早晨,有网友发现,南航此前的泰国航线免燃油费,“现在已经跳到了200块”,澳洲航线的往返燃油费也从860元涨到了2400元。“国航也是,过了一晚上,燃油费默默涨了100块。”
一周前,海航随心飞“飞飞乐”按惯例开售夏秋航线机票,却罕见地只卖到4月15日,而在之前,往往会提前售出两个月的机票。海航什么都没说却什么都做了,“现在抢到一张票199元,机建燃油90元,后续很可能燃油费比机票都贵”,一位飞飞乐用户告诉氢商业。

“涨价的部分可以找美国报销吗?”有人在机票群里调侃,但显然比起追责,这群人更担心坐着廉价机票说走就走的日子消失了。
300块飞济州岛、800块东南亚往返,携程数据显示,2024年,国内廉航机票销量同比大幅增长,创下近年来的最高增幅。廉航和廉价机票在国内风生水起的这几年,创造了许多经典的互联网叙事:
济州岛成为了江浙沪的后花园,坐着国内最挣钱的航司春秋航空,周五下了班去机场,当晚就能喝到橘子味咖啡和开啃BHC炸鸡;凌晨2点坐上亚航,早晨8点就能去亚庇等待欣赏世界第三日落,还可以到河内还剑湖和本地大姨一起跟着越南社会摇跳广场舞。

济州岛因为中国游客增加随处可见的汉字(图源:氢商业摄)
廉价机票培养了一大批周末特种兵,坐着不到1000块的红眼航班,一睁眼就能落地东南亚。后来逃离北上广的步伐越来越大,从东南亚一路迈向欧洲。
不到3000块就能飞欧洲,只不过需要在卡塔尔、阿联酋和土耳其中转,多刷一个国家但比直飞机票便宜近一半的诱惑让中东航司一时间名声大噪。“就在几个月前,迪拜、阿布扎比还是小红书上最热的出境目的地,旅行社中东线卖得飞起。”旅界指出。
而如今,伊朗的联合国世界遗产玫瑰宫玻璃碎了一地,廉价机票和国际航班的燃油费已经率先涨价,想要靠着廉价机票环球世界的打工人和家庭出游的中产,看着已经翻了几倍的票价直犯嘀咕,“到底哪里出了问题?”
在一份彭博社整理的名单中,过去几天,各大洲的航司几乎都上调了票价和燃油费,亚洲的亚航、香港国泰、印度航空、泰国航空,北美的加拿大航空,大洋洲的新西兰航空、澳洲航空,欧洲的法航荷航、芬兰航空、北欧航空、维珍航空,以及非洲的南非航空。而这份名单还在不断增加。
“航线越长,燃油费涨得越多。”
不像国内航线有确定的调价时间,国际航线由航司自行决定啥时候更贵。所以你能看到,国内航司先动起来的都是国际航线,早在3月11日,从上海飞往济州岛的燃油费已经从0元涨到了90元。
香港四大航空燃油费全部涨价,包括创造出许多“廉价机票神话”的廉航香港快运,部分航线的燃油费直接翻了一倍。

亚航(图源:氢商业摄)
月初,旅界写道《中年人的出境游黄金时代,回不去了》,如今短短十几天过去,一路狂飙的石油价格正在疯狂击穿打工人的廉价旅游幻梦。
彭博社自三月以来,发布多篇有关石油价格上涨对航司影响的报道,其中,彭博社多次、反复强调一个事实,亚洲航空业受到的影响最大,尤其是廉航。
印度航空已将其长途航线票价调高15%,越南官方警告机票价格可能上涨高达70%,那个曾经让打工人圆梦周末勇闯东南亚的亚航,直接被彭博社称为“冲突爆发以后,全球表现最差的航空公司股票”。
彭博全球航空指数数据显示,冲突后,亚航市值缩水近一半。马来亚银行分析师尹绍阳在3月5日的一份报告中指出,由于燃油价格上涨,亚航的业绩由此前预估的9亿令吉净利润(约15.7亿元人民币)转为14亿令吉亏损(约24.5亿元人民币)。

彭博社全球航空指数疯狂下跌
中东的战火就这样席卷东南亚,亚航甚至只是起飞降落,就损失了近40亿。为了保持正常运营,亚航带着亚洲多家航司一起宣布涨价,印度航空长途航线票价调高15%,越南航空可能上涨70%。
当年你因为低价才选择廉航,为此忍受了比纸都薄的座位、花钱才能吃到的飞机餐、毛毯饮料等等全部消失的服务,如今机票和燃油费持续上涨,你实在想不到还有什么理由选择廉航。
廉航也懂,于是直接宣布停飞。越南民航局宣布4月起可能要大面积停飞,不远处的马来西亚和新加坡都预告了停飞可能性,甚至巴基斯坦机场管理局直接两手一摊,建议各航司从国外机场携带最大限量的燃油入境。
“油太贵了,买不起,没油了,谁也没招。”彭博社甚至预测,如果目前的状况持续超过三个月,一些利润率较低的廉价航空公司可能会破产。
生活在这个随时都可能发生的世界,没有人能预测三个月后到底会怎么样。低价机票群的网友们一边追踪冲突进展,一边怀念一年前——
“早晨8点落地吉隆坡,出了海关在机场用汉语就能买到一支蜜雪冰城的冰淇淋,一旁的东南亚女孩用本地语言和身边朋友在犹豫要不要点套餐,里面赠送的雪王限定周边在国内也没见过。你一边嗦雪糕一边和路过的旅客说你好。”

吉隆坡机场的蜜雪冰城(图源:氢商业摄)
这是亚航曾经送给打工人只要800块,就能实现环游东南亚的美好叙事。

廉航当然不会彻底消失,打工人担心的是低成本出游的时代一去不复返。
在低成本出游中,成本大头往往是交通费和住宿费,后者年轻力壮的打工人可以靠青旅解决,前者就只能依赖廉航和廉价机票。
廉航最早起源于上个世纪70年代的美国,直到2001年,亚洲航空AirAsia诞生,亚洲才有了自己的廉航。亚航在如今被点名批评之前,一度被《金融时报》称为全球最赚钱的航空公司之一,连续15年蝉联“世界最佳低成本航空公司”。
亚航想尽一切办法挣钱,简单来说,省掉一切能省的,卖出一切能卖的,用到一切能用的。
机票线下销售服务、空乘人员的空中服务诸如毛毯和餐食全部砍掉,另一面,热爱赚钱的廉航把餐食、选座、托运等等服务全部都拆出来额外销售。

亚航30块的网红麻辣烫(图源:氢商业摄)
与此同时,为了提高运营效率,廉航想出了许多方法,比如通过缩短空间增加飞机的座位,以至于一度传出空中绿皮“春秋航空向民航局申请卖站票”的言论;再比如使用单一机型,这样就可以降低购机成本和维修保养成本,并简化飞行员培训和管理流程。
随着增加红眼航班、合理安排长短航班搭配等措施的施行,廉航把运营效率推到极致,一时间被所有航司争相效仿。
然而,昔日之蜜糖就变成了今日之砒霜。
石油一小步,全球航司抖三抖,各地廉航直接被卡住了脖子。
根据国际航空运输协会(IATA)的数据,燃油成本通常平均占运营成本的26%左右。而在东南亚,马来西亚交通部长陆兆福3月12日表示,航空燃油几乎占到了运营成本的一半。“油价每上涨1%,全行业月度成本可能增加数亿元至十几亿元”,中国民航大学航空经济与产业发展研究所所长李晓津接受界面新闻采访时指出。

图源:《火星没事》
而对于廉航,一方面燃油在成本中占比高,另一方面或是为了节约成本,很少有亚洲廉航进行「燃油对冲(Fuel Hedging)」,即航司为了应对油价波动,会提前与产油机构签订协议,在协议有效期内,按协议价格从对方手中买卖燃油。
也就是说,若航司手里握着燃油对冲,不管外面的世界油价涨得多么天昏地暗,航司还是用最初的价格买油。欧洲大型航司普遍将燃油对冲当作标准风险管理工具,彭博社指出,新加坡航空近一季度的燃油量对冲比例高达49%,通过金融衍生品能锁定未来最多五年的燃油成本。
“但许多亚洲航空公司在结构上比西方同行更容易受到地区动荡的影响”,全球航空咨询公司BAA& Partners创始人莱纳斯·鲍尔表示,“许多亚洲航空公司、廉航参加燃油对冲的比例较低,因此直接暴露在高油价风险下”,这也是亚航股票大跌的原因之一。

图源:小红书@momo
油价上涨、股票下跌,亚航们越来越承担不起高额的运营成本,曾经看起来无比耀眼的管理方式,在动荡的局势下,又显得如此破碎,正如博主@民航大脑袋指出,“航空燃油的供应链比想象中脆弱”。
因为别说飞机燃油费上涨,全球正在面临进度缺油的困境。
3月9日24时,油价在今年第5次上调来临前,国内各加油站门口抢油堪比抢盐,不少油车主想在涨价前把油箱加满。抢着加油的人太多导致交警出动指挥交通,排队3小时油才加到油已经是万幸,因为有些加油站加着加着就没油了。不好说多少坚定地油车党在那一晚动摇,开始盘算着换电车。

但好在还有油,因为泰国、马来西亚等东南亚国家为了省油已经开始呼吁民众居家办公,而在海的那边的新西兰,全国关键燃料储备只够用50多天,“实在不行就骑马出门”。
短期内没有出门打算、每天骑共享单车上下班的打工人觉得石油涨价距离自己很远,“还好我有自行车,不会被卡脖子”。
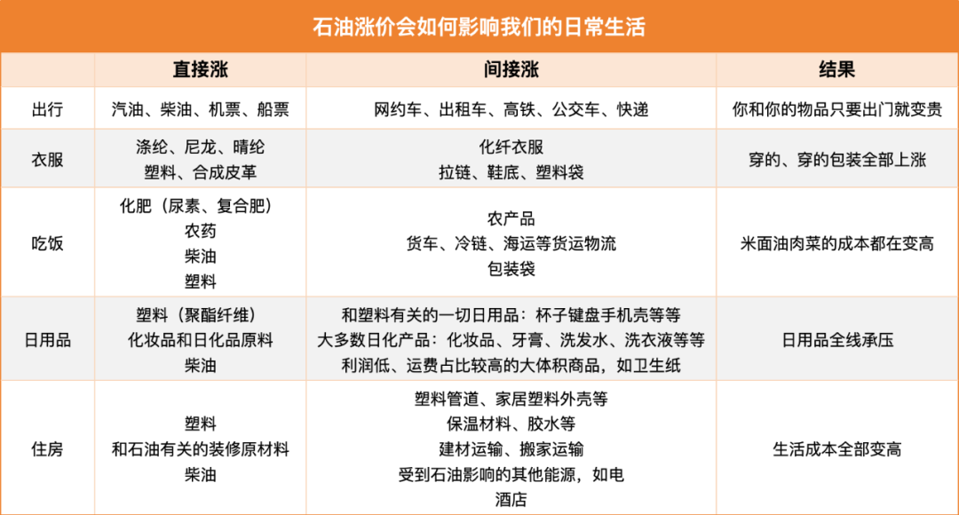
可实际上,石油像毛细血管一样渗透着我们的生活。
你可以出行全靠走,但饭总要吃。全球约三分之一的尿素出口来自海湾地区,尿素是化肥的主要原料,种地成本高了,猪鸡牛鸭的口粮就变贵。2022年,俄乌战争爆发后,生猪价格不到一年时间就翻了一倍;
你还需要穿衣服。曾经何时聚酯纤维被当作是穷人的体面,可它也和石油有关。涤纶、锦纶、腈纶、氨纶等合成纤维来源于石油,其中,涤纶的别名就是聚酯纤维,它的主要代表就是「穷人的体面」优衣库摇粒绒和冲锋衣们,而白领人手一条的lululemon瑜伽裤多是锦纶和氨纶混纺。
每日经济新闻采访中国轻纺城得知,“与石油强关联的面料价格几乎一天一个样”,一家主营面料出口的厂商则告诉界面新闻,“特别是涤纶类产品,最近多的涨了15%。”也是2022年,因为原材料上涨,那一年秋季的新款卫衣和冲锋衣,吊牌价比往年贵了50-100块。

图源:界面新闻
“脱的时候火花带闪电已经很可怜了,现在却还要涨价”。
中东的蝴蝶翅膀一扇,全球都发生着变化,出行、吃饭、住房、衣服和日用品都看向了海湾那条狭长的海峡。
最后,却只能在工位上一边抱怨“什么都涨就工资没变化”,一边默默敲下一行字:我们的愿望是——

氢商业制
参考资料:
1.Bloomberg,Asia Airlines Hike Fares, Eye Groundings on Fuel Crunch Risk,2026.03
2.Bloomberg,No Jet-Fuel Hedge Makes AirAsia Worst-Performing Airline Stock,2026.03
3.Bloomberg,Oil Prices Are Leaving Airlines With Nowhere to Hide,2026.03
4.Bloomberg,Here Are the Airlines Raising Fares Amid Wild Oil-Price Swings,2026.03
5.财经杂志,《燃油附加费翻一倍,全球机票进入涨价时代》,2026.03
6.出行一客,《廉航越“抠”,赚得越多?》,2024.11
7.凤凰生活报告,《油价只涨了5毛,为什么中产还是破防了?》,2026.03
8.吴晓波频道,《油价飙到100美元,只是一个开始》,2026.03
9.界面新闻,《油价上涨,冲锋衣可能更贵》,2026.03
10.旅界,《中年人的出境游黄金时代,回不去了》,2026.03
编辑|卢力麟
作者|徐俊奕
设计|胖兔
封面图源|图源小红书@阿以瓦
