
近日,李嘉诚家族控制的长江和记实业(00001.HK)再度发布声明,就旗下巴拿马港口公司(PPC)运营的两大港口被强行接管一事,痛批巴拿马政府持续无视法治、损害外国投资声誉,并明确表示将通过国际仲裁寸步不让,追索至少20亿美元赔偿。这场围绕巴拿马运河核心港口的博弈,不仅关乎企业权益,更牵动着全球外国投资的信心。
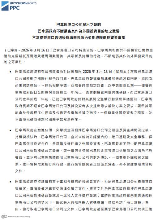
事件的导火索始于巴拿马政府的强行接管。今年2月23日,巴方以特许经营合约违宪为由,未经充分协商便强行接管了PPC运营的巴尔博亚港和克里斯托瓦尔港,武装人员未事先通知即进入港口,扣押设施、文件及资产,中断正常运营,甚至示意当地媒体遏制PPC的对外传讯。

值得注意的是,PPC自1997年获得港口特许经营权以来,始终积极履行合约,实际投资额远超承诺,累计向巴方缴纳巨额税费与股息,是当地极具贡献的外国投资者。
面对巴方的违规操作,长和迅速启动法律维权。3月6日,PPC依据国际商会仲裁规则,对巴拿马政府启动国际仲裁,索赔至少20亿美元,强调此举并非象征性补偿,而是全数追索因巴方严重违约造成的损失。
然而,巴拿马政府却在3月13日的仲裁回应截止日前无故缺席,以“未聘律师、不熟悉争议”为由拖延,与其此前公开宣称“筹划接管一年”的表述自相矛盾,尽显其漠视规则的态度。
更令人担忧的是,巴拿马政府在接管后持续践踏法治。其不仅拒绝归还扣押的PPC专有文件,还要求PPC在仲裁程序中自行申请归还,刻意拖慢流程;同时干扰港口供应商的合法权益,破坏当地商业生态。
这种行为不仅违背了国际投资的基本准则,更严重损害了巴拿马作为外国投资目的地的可靠性。据了解,20亿美元索赔约占巴拿马2024年GDP的2.3%,若仲裁败诉,巴方将面临巨大财政压力。
截至目前,长和股价上涨1.58%,总市值达2332亿港元,市场对其法律维权行动给予积极回应。中国外交部与香港特区政府也多次发声,坚决维护中资企业正当合法权益。国际仲裁程序虽耗时漫长,但长和已明确“寸步不让”的立场,永久保留所有法律追索权。
巴拿马的不当行为,本质上是对国际法治与投资规则的挑战。在全球化背景下,稳定、透明、法治化的投资环境是吸引外资的核心竞争力。此次争端不仅关乎长和的合法权益,更给所有意图投资巴拿马的企业敲响警钟。
唯有坚守法治底线、尊重投资者权益,才能真正留住外资、实现长远发展,否则终将自食损害投资声誉的恶果。
上一篇:AI 浪潮方兴未艾,通信设备再次强势上涨! ai浪潮推动半导体行业增长 ai浪潮中的商业机遇
下一篇:赠小24岁娇妻5.7亿!“宠妻”才是顶级富豪最好的“风险对冲”? 赠小24岁娇妻5.7亿!“宠妻”才是顶级富豪最好的“风险对冲”?