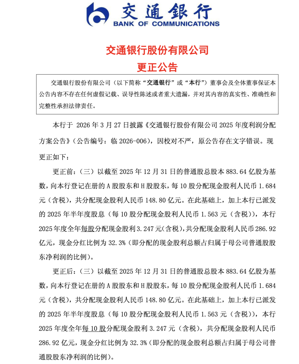
交通银行(601328.SH,03328.HK)3月30日发布更正公告称,该行于3月27日披露《交通银行股份有限公司2025年度利润分配方案公告》(公告编号:临2026-006),因校对不严,原公告存在文字错误。

对比更正前后内容,交行在此前公告中将“本行2025年度全年每10股分配现金股利3.247元(含税)”误写成了“本行2025年度全年每股分配现金股利3.247元(含税)”,即把“每10股”误写成了“每股”。
“本行对上述错误给投资者带来的不便深表歉意。本行将进一步加强信息披露编制与复核,确保信息披露质量。”交行在公告中写道。
交行3月27日晚间披露的业绩报告显示,2025年末交通银行资产总额达15.5万亿元,较上年末增长4.35%。全年实现营业收入和净利润 2651亿元、956亿元,同比分别增长2.02%、2.18%。
3月30日,交行A股收于6.97元/股,涨1.31%;H股收于7.02港元/股,涨1.01%。