问 | 数智前线,作者|周享玥,编辑|赵艳秋
2025年是智算建设热潮兴起的第三年。
今年初,DeepSeek横空出世后,市场上一度掀起一波有关智算中心建设和算力需求是否还需要高投入的大讨论。
有观点认为,DeepSeek采取的限定算力卡技术路径,使得算力的投入不再像2023年和2024年那样高昂。但也有观点指出,智算需求仍将保持高位。
半年过去,智算中心市场如何演进,到底发生了哪些变化?
最近,数智前线通过中国政府采购网、中国招投标公共服务平台、天眼查、企查查、寻标宝等渠道梳理发现,2025年上半年的公开招投标市场上,围绕土建基础设施和IT基础架构等方方面面的建设内容,国内智算中心相关项目中标公告已发布超393个。在这些项目中,我们看到了一些值得关注的趋势和特征:
2025年上半年,智算市场表现到底怎么样?
6月中旬的一场ICT市场趋势论坛上,IDC的一个观察——今年一季度,在DeepSeek刺激下,市场非但没有降低对算力的需求,反而增速超出预期。
“基于杰文斯悖论,即一项技术降低门槛、节省费用,会让更多人进入市场,反而促进市场爆发。”IDC中国副总裁周震刚说,2025年,中国加速服务器市场仍将保持60%以上的增速。
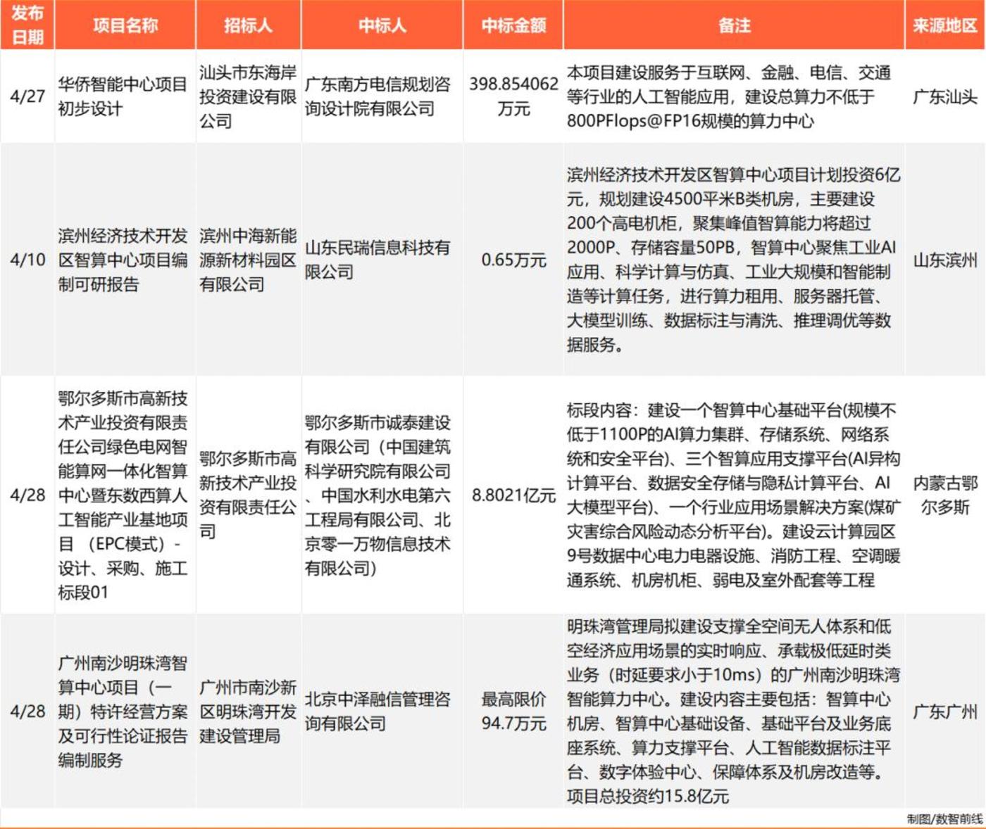
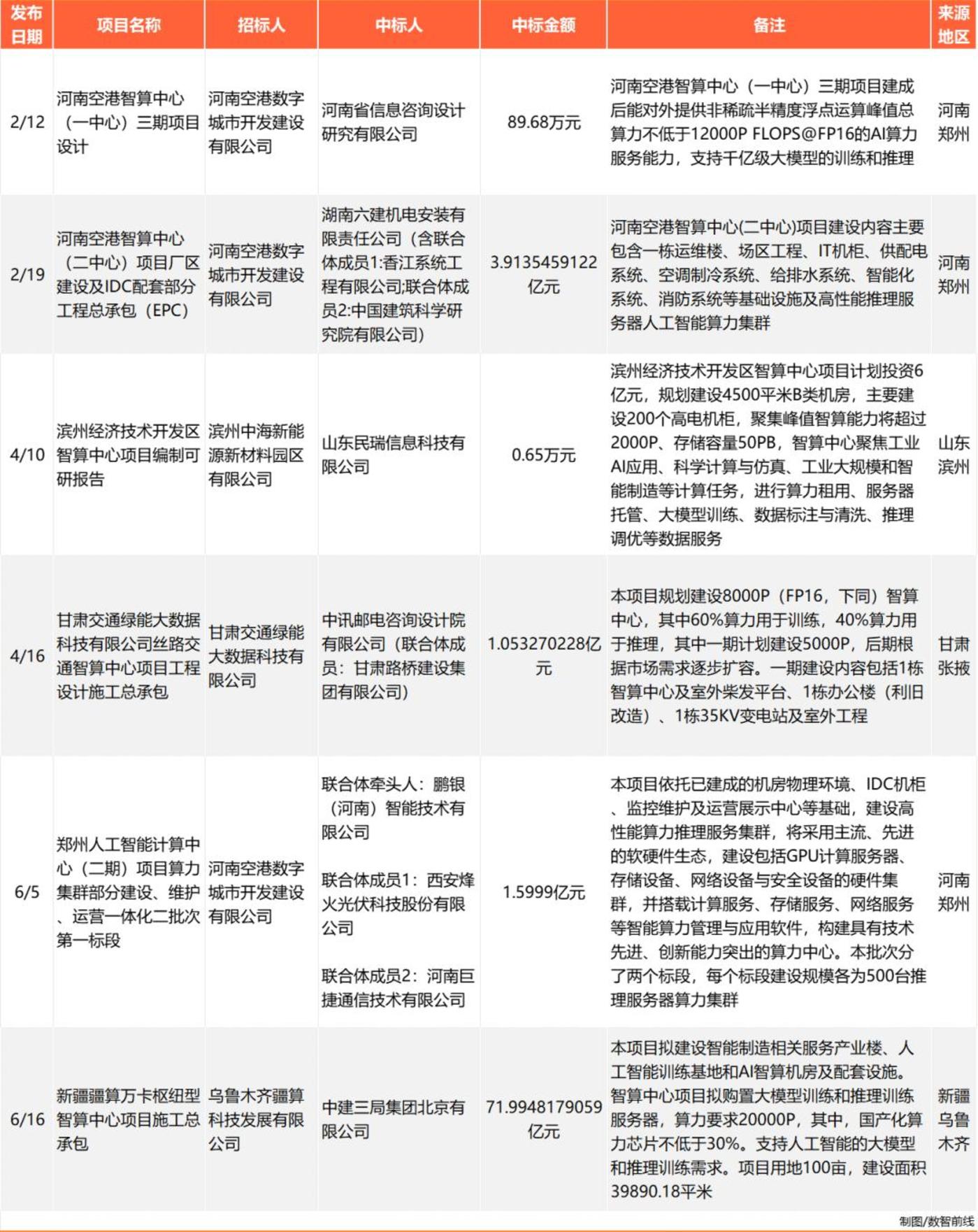
类似的情况出现在了公开招投标市场上,据数智前线不完全统计,2025年上半年至少涌现出了393个智算中心相关项目,其中既有几万元到几十万元不等的造价咨询、节能评估等项目,也有百万元、上千万元的各种软硬件、配套设施等的采购,以及上亿元甚至几十亿元的EPC(工程总承包)等项目。
在这些项目中,中标金额达到千万元以上级别的项目有96个。其中,亿元以上大单数量达到了43个,占比近一半。 最大的一单来自“新疆疆算万卡枢纽型智算中心项目施工总承包”项目,中标金额达到了约72亿元。

整体来看,今年上半年,393个智算中心相关项目总数,较去年同期的情况,几近翻倍,千万元以上级别项目、亿元以上大单,也较2024年上半年有大幅度提高。环比去年下半年来看,中标项目总数、千万元、亿元以上项目数,也都出现了增长,但增长放缓。比如,亿元以上大单,2024年上半年和下半年分别至少有29个和41个,今年上半年则是至少43个。
另一个鲜明趋势是,单个智算中心的建设和投入规模、单个智算中心招投标项目的中标金额,都还在不断摸高上限。2024年上半年,29个亿元大单中仅3个项目中标金额达到了10亿元以上,今年上半年,则至少有10个项目的中标金额,都超过了10亿元。
这一数据略低于去年下半年的至少14个超10亿元项目,但排除掉移动191亿元的智算中心算力设备采购,今年上半年中标金额最大的“新疆疆算万卡枢纽型智算中心项目施工总承包”项目,同时也是最近几年最大的一个智算中心中标项目,其算力建设目标已经从几千P再次跨越到了万P,计划实现20000P的算力建设。

但与此同时,市场也在进一步向更加理性的方向发展。
DCMap的数据显示,2024年下半年以来,受到市场租赁成交价格下降,政府主动进行窗口指导、优化地方政府投资规划等多因素影响,一些智算中心的投运时间有所延后,2025年上半年,全国新开工约126个智算中心,新规划(包括签约、备案等)约188个项目,但智算中心新投运项目约为30个(不含互联网自建和租赁第三方的IDC项目),低于2024年同期投运数量(约60个),智算中心投运速度较2024年同期大幅降低。
与前两年类似,2025年上半年,国内智算中心建设一如既往地呈现出了广覆盖的特征,数智前线不完全统计的393个项目,广泛分布于全国至少30个省市的超103个地级市,其中尤以新疆、安徽、江苏、四川、河南、广东、山东、浙江、青海等省市出单最多。
更细分来看,北京、合肥、苏州、成都、武汉、杭州、深圳等经济发达且具有一定人工智能基础的一二线城市,此前已有不少智算中心建设基础,正在智算中心建设各个环节,持续输出着大大小小的项目。
其中,大单主要来自于运营商的最新智算中心建设,如中标金额达3.94亿元的“中国移动长三角(嘉善)智算中心项目工程总承包 ”项目,又或是已部分建成或投运的智算中心的二期、三期等后续扩容,如中标金额为1.97亿元的“杭州人工智能计算中心(三期二阶段)AI集群系统设备采购项目”。
大量新规划并开始招标的智算中心,则主要聚集在“东数西算”8大算力枢纽节点,以及新疆、青海等电力供给和气候条件具有显著优势的地区,也是今年上半年,超40个亿元大单中,最主要的项目来源区域。
比如新疆,至少涌现出了12个亿元大单,广泛分布于哈密、乌苏、阿克苏、霍尔果斯、双河、塔城、乌鲁木齐等至少7个地区,是大单出现最多的省份。其中,又属新疆哈密亿元大单数最多,至少有5个。
河南次之,至少贡献了5个亿元大单,且这些项目均来自于郑州。郑州也是一个智算建设大城,人工智能产业已成为郑州市重点打造的产业链之一。2024年郑州市政府工作报告,曾明确提出,聚焦打造“算力之城”,加快推进郑州人工智能计算中心等项目建设。
江苏、四川并列第三,至少出现4个亿元大单,青海、浙江则至少出现3个亿元大单。
此外,不少新规划的智算中心,也在继续向更多三四五线城市进一步下沉。
比如“滇西智算中心建设项目”,位于云南怒江;规划建设8000P算力的甘肃交通绿能大数据科技有限公司丝路交通智算中心项目,落地在甘肃省张掖市高台县……

值得一提的是,随着新疆、青海等地区,受益于独特的地理与资源禀赋,在智算中心绿色发展的浪潮中展现出显著优势,激发出了大量的智算中心建设项目,算力产业的绿色低碳发展也已经成为这些地区重点推进的战略和方向。
2024年1月,青海在全国率先发布了《绿色算力基础设施等级评定规范》等5项绿色算力地方标准。新疆多个地区也出台了一系列的政策和举措,助力绿色算力发展。比如克拉玛依市于 2025 年出台相关政策,从电力保障、金融支持、设施投入、算力协同等 10 个方面给予算力产业全方位政策扶持,其中,明确规定,对完成新建或技改上电运营的人工智能算力中心,使用绿电分别达到总用电量 80%、50% 及以上的,给予绿电补贴。

目前,青海新建的智算中心,绿电占了90%以上。
在今年上半年的公开招投标项目中,也有所体现。如“伊吾县若瑾数字智算中心项目”和“国家超级计算广州中心新疆分中心木垒智算中心项目”均要求“绿电占比100%”。
中国联通也在今年上半年,贡献了好几个绿电智算中心的相关项目采购。2024年,其在青海正式启动建设中国联通三江源绿电智算融合示范园项目并分阶段实施,据悉,随着二、三、四期项目的逐步建设,预计到2025年底,该示范园机架将达到2万、算力达到2.6万P。

智算中心利用率问题,一直是最近几年的建设热潮中,业界重点关注和去探索解决的一大问题。
今年上半年也不例外,不少项目在招标时就着重考虑了智算中心建成后的运营问题,或直接进行建设、维护、运营一体化采购,或在相关采购中附带有辅助运营服务期的要求。

加强运营外,不少建设方也在从实际场景出发,“以用定建”,在设计规划初期,就考虑与当地产业经济结合,来建设智算中心。
一些建设方围绕当地的一些优势产业,正在以产业园的模式建设智算中心,通过拉通应用落地全链条,以确保智算中心建成后能真正用起来。如新疆“纺织云”算力集群阿克苏绿色低碳算力产业园阿克苏纺织产业云脑智算中心项目、南通人工智能及数据要素协同创新基地项目、武陵山智算中心产业园项目等。

也有不少项目,在进行规划时,也同时构想了这些算力基础设施将重点使用的行业和场景。
如计划投资6亿元的滨州经济技术开发区智算中心项目,主要定位在工业AI应用、科学计算与仿真、工业大规模和智能制造等计算任务。“华侨智能中心项目”定位于将服务互联网、金融、电信、交通等行业的人工智能应用,并在一期建设中,明确提出要“建设小型化、专业化、场景化的行业大模型应用”。
又如“新疆疆算万卡枢纽型智算中心项目施工总承包”项目,不仅涉及基础的人工智能训练基地和AI智算机房及配套设施的建设,也涵盖了智能制造相关服务产业楼的建设。
而在东北,吉林省四平市正在以“农业大模型+AI算力”为核心,建设“中国四平农业大数据智算中心”,总投资15亿元,将分两期建成总算力规模5000P的算力中心。该项目已于6月17日正式对外招标。
另外,也有一些建设方,正在围绕一些新的产业发展方向,进行智算中心建设,如“广州南沙明珠湾智算中心项目”。

2025年上半年,面向推理端的算力建设,正在更多智算中心项目中被提及。
如甘肃交通绿能大数据科技有限公司“丝路交通智算中心”相关的多个公开招投标项目中,均明确提出该智算中心规划建设的8000P算力中,将有“60%算力用于训练,40%算力用于推理”。
“郑州人工智能计算中心(二期)项目算力集群部分建设、维护、运营一体化二批次”系列项目,则专门围绕推理场景所展开,分两个标段,每个标段建设规模各为500台推理服务器算力集群。

这种变化,恰与今年年初DeepSeek火爆引发的推理算力需求激增趋势相契合。业界人士认为,DeepSeek的出现堪比“瓦特时刻”,大模型这架“蒸汽机”经改良后,得以加速渗透至各行各业。相应地,大家对算力的投入重心也逐渐从训练转向了推理。
市场分析机构IDC和智算Infra大厂浪潮信息联合发布的《2025年中国人工智能计算力发展评估报告》也显示,推理算力有望迎来大爆发,去年,推理的工作负载占比已经占到50%以上份额,今年则将达到67%,并将在2028年进一步提升至73%。
2025年上半年,智算市场的另一个特点是,国产算力的用户接受度和市场占比在快速攀升。
IDC的数据显示,2022年至2023年上半年,英伟达在中国加速卡市场的份额超过85%,但在去年,国产算力已占据市场1/3的比例,并在今年一季度进一步跃升至超4成。“我们可以预期,到今年年底,很可能一半以上AI算力将由国产供应商提供。”IDC中国副总裁周震刚说。这一变化对中国市场影响深远,未来更多基于国产化的生态将逐步崛起,这种算力需求也将持续影响到上层的应用和生态。
一位资深行业人士也告诉数智前线,客户对国产GPU的接受度已经越来越高。DeepSeek出来后,随着行业标准趋同、实际表现不断验证,国产卡在更多场景中被广泛采纳,使用门槛也低于客户此前预期。
这一点,在今年上半年的智算中心项目中,也有体现。多个项目的招标要求和项目概况中,都围绕国产化算力芯片进行了相关的投入和建设要求。
如价值约72亿元的“新疆疆算万卡枢纽型智算中心项目施工总承包”项目的招标要求中,明确提到规划建设的20000P算力中,“国产化算力芯片不低于30%”。
