文 | vb动脉网
“国产高端人工晶体发展相当快,速度超出预期!”针对人工晶体市场最新格局,投资人这样感叹。
面对高中低端都占市场优势的进口产品,国产加速突围,尤其是高端人工晶体2024年以来喜讯不断。
2024年9月,蕾明视康自主研发的第一款国产三焦点人工晶状体获批上市,打破了进口垄断;该产品结合三焦点技术、平滑相位技术、轴向渐进EDOF技术以及消色差技术,表现出优质的远、中、近全程视力。
此外,爱博诺德的景深延长人工晶状体、世纪康泰的景深延长人工晶状体和赛美视的三焦点人工晶状体也在2024年陆续进入创新医疗器械审批“绿色通道”。
目前,国产人工晶体以中低端产品居多;高端产品则在起步晚、光学设计人才少等条件限制下突出重围。

目前已进入审批“绿通”的人工晶体产品,资料来源:国家药监局
作为全世界用量最大的人工器官,全球人工晶状体主要的先进技术由国际四大眼科医疗器械公司——爱尔康、强生、博士伦、蔡司掌握,这四大公司也占据了国际人工晶状体市场的主要份额。
当前中国市场的市场格局也类似,据行业数据统计,上述四家公司共计占中国市场份额的60%以上;此外,豪雅、朗思泰克、英国纳瑞、人类光学等外资品牌也在国内占有一定市场,而国产品牌的市占率在20%左右。
具体到产品层面,据动脉网统计,截至目前国内已有170多款人工晶体产品获批,其中132个为进口产品,国产产品39个。

国内已获批的人工晶体产品情况,资料来源:国家药监局
2024年以来,国家组织的首次人工晶体集采相继在全国落地执行,集采中选产品的分布,也能直观展示出进口产品的主导地位。

国家组织人工晶体集采中进口与国产产品分布情况 资料来源:国家组织医药耗材联合采购平台
本轮集采的人工晶体包括八大类型,覆盖低中高不同层次的产品。其中,低端代表产品单焦点-非散光人工晶状体,分别有17个进口产品、7款国产产品中标;中端产品方面,仅有爱博诺德、蕾明视康的产品中选;高端产品中,三焦点人工晶体、景深延长(Extended Depth of Focus,以下简称EDOF)人工晶体中选产品全为进口。
也就是说,从中标产品数量来看,无论是低端、中端还是高端,进口产品均有明显优势;结合各类产品的采购量来计算,进口与国产也存在相应的悬殊。
三焦点、EDOF是技术壁垒较高的高端人工晶体,也是热门研发方向。这两大类产品在治疗白内障的同时,可提供更连续、质量更好的远、近、中视力,极大程度降低白内障手术后患者对眼镜的依赖。然而,国内企业不仅没有此类产品进入集采,2024年以前的获批产品也为零,市场主要被爱尔康、蔡司和强生垄断。
其中,2012年全球首款三焦点人工晶体——蔡司三焦点AT LISA tri 839MP上市,至今已有10多年。在研发、量产、临床应用等方面,进口产品都已有巨大的优势。
事实上,人工晶体用量最大的是中低端产品,高端产品用量仅占10%左右,但对企业而言,高端产品的布局举足轻重。
“即使放眼未来五年,以恢复视力为主的单焦点人工晶体仍是市场主流;不过,高端产品利润率更高,功能性晶体市场份额占比也在不断提升,也一定是企业的必争之地。”倚锋资本董事副总经理范融奎表示,高端产品背后的材料和技术壁垒,也是企业核心竞争力及产品品牌力的重要体现。
目前,国产人工晶体以中低端产品居多。高端产品方面,爱博诺德已初步打破跨国公司垄断,其中2022年上市了第一款,也是截至目前唯一一款国产双焦点人工晶体。此外,范融奎介绍,包括世纪康泰、蕾明视康、昊海生科及旗下人工晶体公司,近年来都已针对人工晶体的光学设计、制造加工等取得突破。
范融奎称,在三焦点、EDOF这类高壁垒产品方面,尽管跨国公司的产品已上市多年,但近年来各企业也主要是对其做锦上添花式的更新,尚未出现新一代产品或替代产品,这也为国产追赶提供了一个窗口期。“当然,国产需要攻克光学设计、机械加工、量产等多个方面的难题,诸如世纪康泰通过产学研合作方式突破了光学设计的难点。”
赛美视总经理史宝娜则谈到,三焦点人工晶体的主要目的是把不同路径进入眼内的光线都聚焦到视网膜上,需要改变常规光路,以达到看远中近都清晰的目的;为实现这一目的,可以采取多种设计形式,但具体通过怎样的设计才能实现,同时又不影响光能的分布,并减少光能损失、色差、光晕等不良视觉效果,都是高端产品的设计难点。另一大难点是从设计到产品实现的过程,如何将设计转换为真正的产品,其中涉及到工艺加工技术、原材料,以工艺稳定性等。
作为后来者,国产追赶的关键何在?
在史宝娜看来,国产企业需搭建核心技术平台、打好地基,并在稳定技术平台上高效布局优质的全线产品,满足患者的多方位需求。
据了解,人工晶体四大跨国巨头均有各自的核心平台。爱尔康先后推出了AcrySof平台、Clareon平台,强生TECNIS平台IOL上市已23年,蔡司拥有TECNIS平台,博士伦则搭建了enVista平台。

几大跨国公司的人工晶体平台,资料来源:公开报道
为什么人工晶体的研发制造需要一个技术平台?
只有一个先进且高效的技术平台,才能源源不断地加载丰富的功能性人工晶状体产品,且赋予每个产品以高品质的性能,为临床医生提供更好的解决方案,为患者提供更好的术后体验。
目前,国内部分企业也已搭建起各自的技术平台,包括爱博诺德的Proming普诺明平台、世纪康泰的Mercury平台、赛美视的MOM平台等。
例如,赛美视花费数年时间建立了先进的MOM技术平台,集前沿材料科学、精密光学设计与先进模注技术于一体,这也是其在短期内能够高效快速布局全线产品的主要原因。
除了通过平台打基础,国产企业在产品层面也进行了诸多差异化,或进一步改善视觉效果。

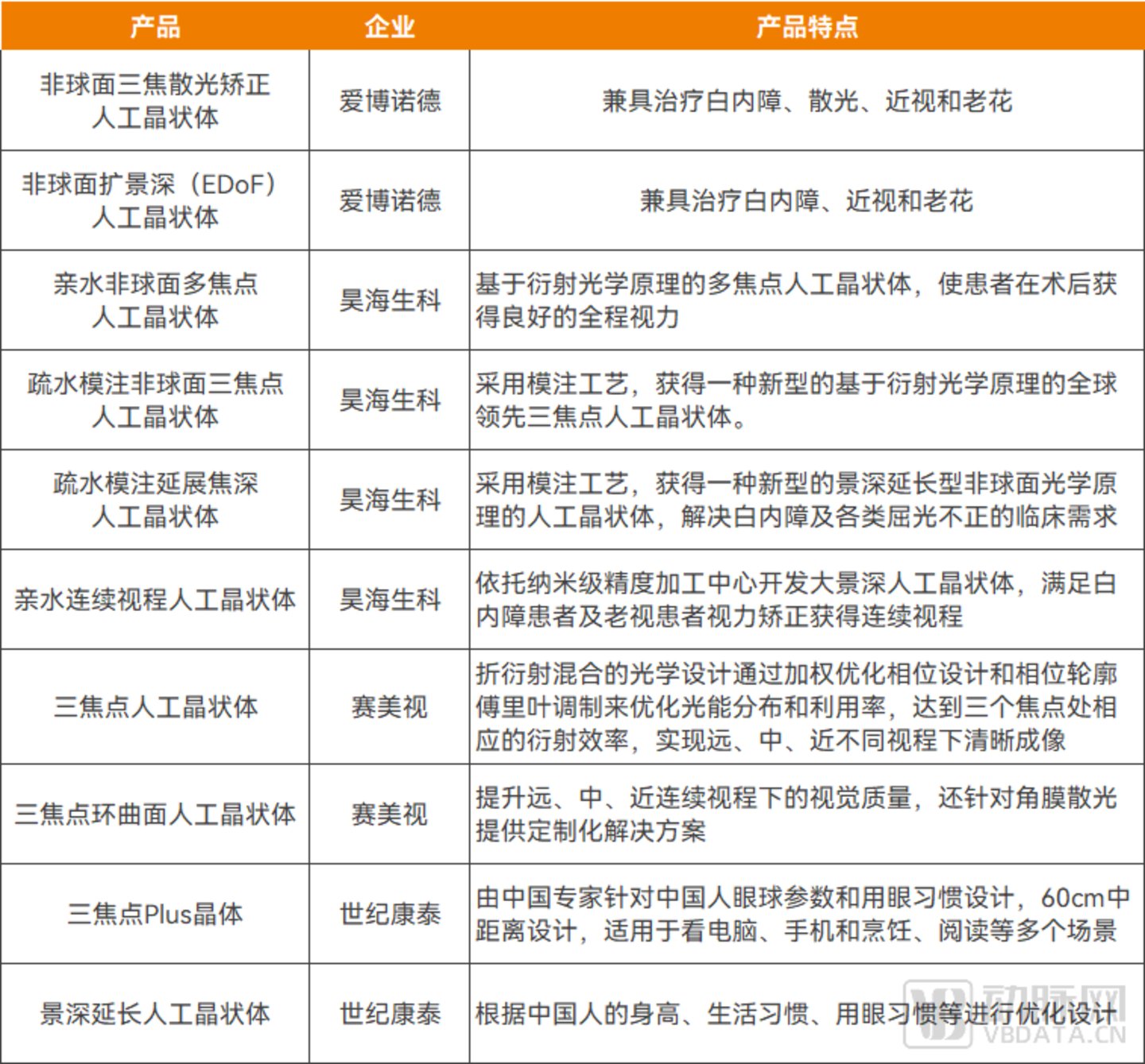
国产在研/进入审批的部分三焦点及EDOF人工晶体,资料来源:国家药监局,企业官网官微
例如,蕾明视康已获批的三焦点产品结合了三焦点技术、平滑相位技术、轴向渐进EDOF技术及消色差技术,此前在三期临床中体现出优异的远中近全程视力,且中程视力呈现统计学差异的优异性。
世纪康泰的三焦点产品由中国专家针对中国人眼球参数和用眼习惯设计,采用了60cm中距离设计,实现看电脑、手机以及烹饪、阅读等场景的连续视力。
赛美视的三焦产品采用折衍射混合的光学设计,通过加权优化相位设计和相位轮廓傅里叶调制来优化光能分布和利用率,最终实现远、中、近不同视程下的清晰成像,满足多样化的视觉需求。
2024年,密集的产品获批或进入审批“绿通”,成为高端人工晶体突破的重要转折点。范融奎认为,预计2024上半年至2025年会有多款高端人工晶体相继获批,助力国产跃升一个台阶。“整体上说,国产高端人工晶体的发展非常快,速度超出预期。”
随着老龄化进程加速,中国人工晶体市场的增长是确定性的。在多款代表性的高端产品获批上市后,国产后续突破方向在哪里?
史宝娜认为,人工晶体经过几十年的发展,目前市场上的产品基础光学功能表现差异不大,其他功能已比较齐全。未来的产品方向之一,是针对产品共性的临床问题来进行:从临床有效性方面,真正地实现全程清晰视力;在临床不良反应方面,解决三焦点人工晶体的光晕、眩光,以及术后患者适应性较长,光路分布不均导致的视物模糊等问题;对于散光矫正型人工晶体来说,其对技术平台和材料都有更高要求,需解决如何提供优秀的旋转稳定性,保证散光轴位不变,提供稳定可靠的散光矫正功能。
另一个趋势是兼具其他眼部疾病需求的细分型人工晶体。史宝娜谈到,诸如载药人工晶体,用于防治白内障术后眼内炎;适用于虹膜缺失的人工晶状体,研发带有虹膜隔的人工晶体。
可调节人工晶体是业内公认的未来趋势,也是最理想的产品形态。这类产品旨在模拟天然人眼调节力功能,目前各大国际公司在材料、结构设计等方面做了诸多尝试,但尚未获得良好的应用效果。因此迄今没有可安全植入眼内、真正具有足够可调节能力的人工晶状体问世。
“可调节人工晶体研发面临巨大挑战,这与人体生理结构有密切关系;未来可调节人工晶体的研发应用,可能与AI和有源技术结合,以尽可能实现人体调节功能的模拟。但这个产品的研发过程会非常漫长。”史宝娜表示。
2024年,国家组织的人工晶体集采陆续落地执行。中选产品中,进口产品不仅占据大多份额,其中以爱尔康为代表的多个进口产品还进行了较大幅度的降价。
本轮国家集采及此前的多轮地方集采,使人工晶体的价格越来越透明,也让大众对国内外主要企业及产品有了更直观的了解。
不过,史宝娜表示,在价格相近的情况下,患者往往会选择进口产品,临床医生也会更接受进口产品,这种观念短期内难以改变。“如果退回到十年前,国产与进口的确存在显著差异,但现在,国产在起步晚的条件下,能以数年时间迅速追赶,且产品并无明显差异,部分性能已优于国际品牌,为患者提供了更多符合自身需求的选择。在传统观念影响下,国产产品的品牌力是一大挑战;随着更多国产高端产品上市,各家企业还需合力打造品牌影响力。”