文 | 镜象娱乐,作者丨栗子酒
进入12月,年底压轴大剧之争正式打响。
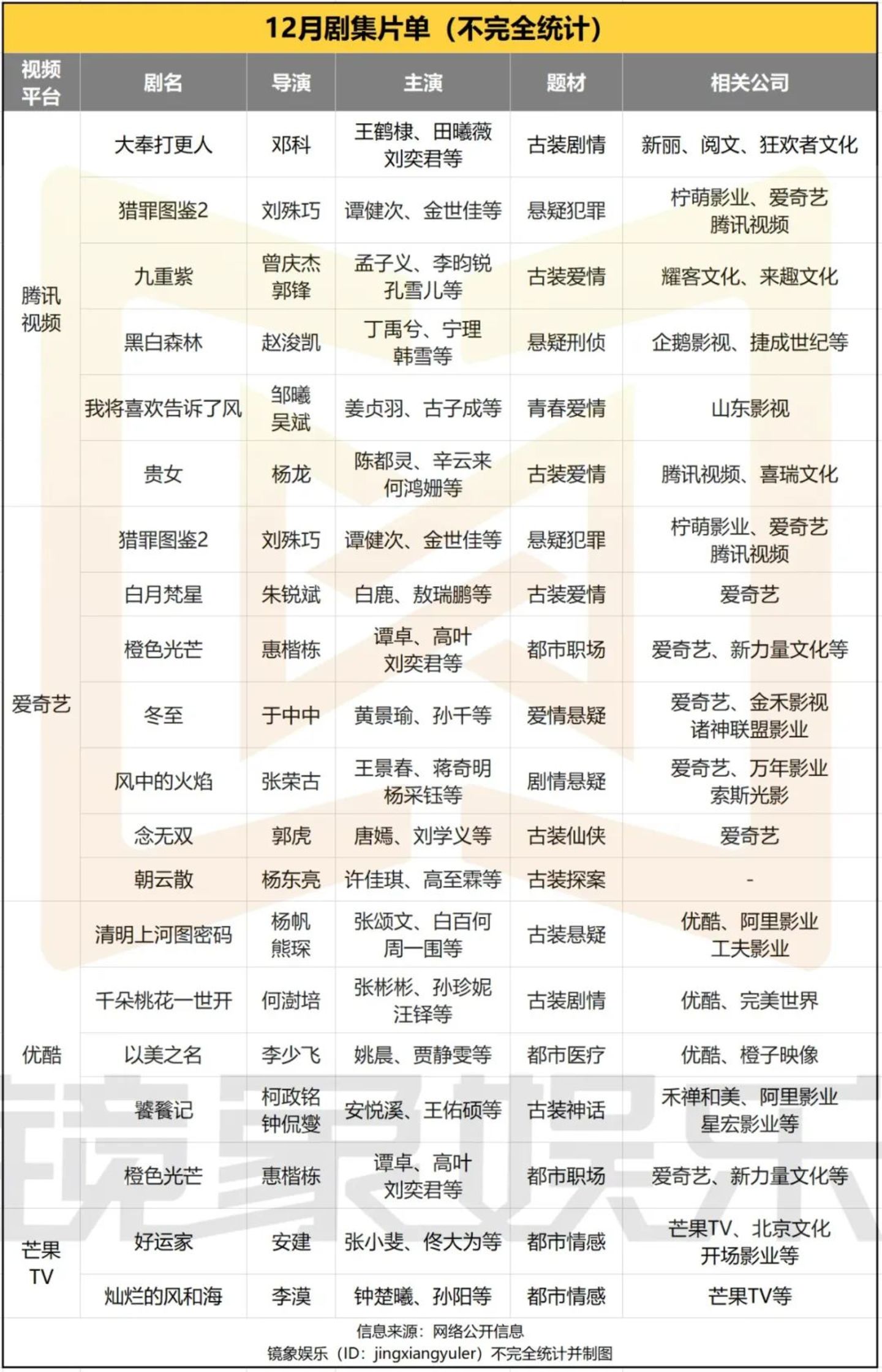
近日,原班人马回归的《猎罪图鉴2》开播后颇受关注,在此之前,腾讯视频、爱奇艺更是早早发布了12月的待播剧片单,《大奉打更人》《白月梵星》《冬至》等剧引得不少人期待。
截至目前,由王鹤棣、田曦薇等主演的《大奉打更人》,在腾讯视频站内的预约量已经突破400万,爱奇艺的《白月梵星》站内预约也在300万以上。随后,优酷官宣《清明上河图密码》定档12月16日,这部站内预约同样在400万以上的古装大剧,也让临近年关的剧集市场更加热闹起来。

每年的“压轴剧”较量,自然是各路重磅作品之间的对决,今年也不例外。
从各平台目前释出的待播剧信息来看,今年岁末挑大梁的剧集无疑是古装剧。在数量上,各家布局的古装剧接近一半,覆盖到爱情、悬疑、玄幻、神话等多个维度。而在体量上,腾讯视频的《大奉打更人》对标的是《庆余年》的班底,该剧改编自卖报小郎君的同名小说,原著即是现象级IP。
能与《大奉打更人》掰掰手腕的当属优酷先前定档的《清明上河图密码》。一方面,两者都出现在央视的片单中,另一方面,《清明上河图密码》是“叔圈顶流”张颂文主演的首部古装剧,该剧走市井化的悬疑路线,是优酷在《长安十二时辰》之后,着力布局的“历史谜团宇宙”中的作品。目前,除了已经播出的《大唐狄公案》,待播的《藏海传》也是该系列的作品之一,可以说是平台储备的超头部内容。

不过,从对应的市场上说,《大奉打更人》《清明上河图密码》在题材上相对更偏向男频市场,相比之下,爱奇艺布局的《白月梵星》则更符合女频市场的需求,该剧由白鹿、敖瑞鹏等主演。此前,该剧的导演朱锐斌曾打造出《香蜜沉沉烬如霜》《长歌行》等多部爆款,《白月梵星》也是同一方向的作品,剧情甜虐交织,再加上差异化的古装市场定位,《白月梵星》也有相当的黑马潜质。
但在同一时段,女频市场也并非没有对手,腾讯视频储备的《贵女》虽没有出现在此次的片单中,但该剧于近日释出物料的频率愈发频繁,也有望在岁末定档。而《贵女》的女主陈都灵与白鹿同属90后小花,两人此前还曾合作过热门古装剧《长月烬明》。此外,唐嫣担当主演的仙侠剧《念无双》此前也多次传出将要定档的消息,若岁末空降,也将是颇具竞争力的古装大剧。
由此可见,岁末的古装剧市场可以说是好不热闹。差异化的市场聚焦下,谁能走出更亮眼的热度曲线就更让人期待了。
如果说在年底的“压轴剧之争”中,超头部的古装剧集“挑大梁”,那么深入垂直赛道的重任就落在职场、悬疑等剧集肩头了。在这之中,一个值得关注的现象是,在大女主剧盛行已久的市场,双女主剧似乎出现了回暖的迹象。
在目前的待播剧中,爱奇艺储备的职场剧《橙色光芒》由谭卓、高叶主演,两人都是凭实力进入大众视野的演员。此次合作《橙色光芒》,以新闻人的视角切入投资人行业,带出中年女性面临职场危机的选择与取舍。并且,该剧的导演惠楷栋也是业内头部,除了当前热播的《我是刑警》,他还曾执导《延禧攻略》《鬓边不是海棠红》等剧,不俗的班底也使该剧在岁末激烈的剧集对决中,有一争之力。

巧合的是,优酷储备的聚焦医美行业的职场剧《以美之名》,同样采取了双女主的创作形式,该剧由姚晨、贾静雯主演,两人从互相不满到消除误会,再到携手并行,同样呈现着中年女性在职场的女性力量。
而在职场之外,今年岁末的剧集储备中,悬疑可以说是出现频次最多的元素。一者,爱优腾都在着力布局悬疑赛道,目前,优酷的《白夜破晓》刚刚收官、已经播出的还有腾讯视频的《黑白森林》,储备中的则有爱奇艺的《风中的火焰》,后者由王景春、蒋奇明、杨采钰等主演,其中,王景春的演技自不必多言,蒋奇明在《漫长的季节》《边水往事》等剧之后热度持续上扬,该剧也有望走出不俗的曲线。
二来,随着市场对悬疑剧的深入探索,悬疑+的落地形式越来越多元。在待播的剧集中,除了犯罪、刑侦、古装悬疑等常见内容外,悬疑元素进一步外延,比如由黄景瑜、孙千主演的《冬至》,即在爱情剧上叠加悬疑元素,古偶剧《贵女》则在男女主的成长过程中,贯穿揭露庄家于伪善的面具下弄权枉法的过程,同样走爱情+悬疑的路线。

可以说,在当下的剧集市场,悬疑元素已经渗透到更多赛道,剧集市场的题材也借助元素的深度融合与重组,变得更加丰富。
重量级作品高密度地聚集于岁末,也不难理解。
从以往的市场规律来说,临近岁末的12月常出爆款,去年的《繁花》,再往前的《风吹半夏》《风起洛阳》等,都是每年这一时段走出的热门作品。基于市场的高回报效率,每年12月也成为剧集市场的“兵家必争之地”,各平台都会拿出班底不俗的作品应战,甚至出现了加码的趋势。在这背后,视频平台、影视公司的布局也开始出现一些新的走向。
最直观的表现是,在平台打造的超头部内容中,平台自身的主导性有进一步增强的趋势。
举一个例子,2019年岁末,由新丽传媒、阅文集团、腾讯影业等联手打造的《庆余年》开播后迅速成为现象级,随后,在腾讯新文创战略下,三者成为腾讯整体影视生产体系的“三驾马车”,主导着很多大剧的推进,比如《赘婿》《庆余年》第二季等。但需要注意的是,在《庆余年》背后的公司列表中,还有深蓝影视、海南广电等影视公司,而第二季则有所收缩。如今,《大奉打更人》在原著IP题材、体量、开发模式,甚至上线时间上都对标《庆余年》,而背后的创作公司则全部为腾讯体系的公司,承制方狂欢者文化也是新丽传媒旗下的公司之一。

由此可见,平台对超头部内容的主导性在持续增强,这反映出平台自身的创作链条进一步完善,同时也更利于超头部IP的系列化推进。同样,《白月梵星》《念无双》都由爱奇艺旗下工作室完成;《清明上河图密码》的出品方中则站着优酷和阿里影业,工夫影业以承制方的形式参与其中,平台在为创作者保驾护航的同时,其主导性的发挥,也使该剧与同类型的其他作品一起,成为古装悬疑赛道的重要拼图,支撑着平台系列化布局的内容思路。
此外,在这份岁末剧集片单中,传统影视公司的身影并不算多,而以柠萌影业、万年影业、工夫影业等为代表的行业新势力,则出现在《猎罪图鉴2》《清明上河图密码》《风中的火焰》等多部作品背后。管中窥豹,行业新势力已然成为创作主力,这也在很大程度上加速着剧集创作的创新与迭代。
回到眼下的剧集市场,“压轴之争”已经开场,随着重量级作品悉数登场,好戏也将连连上演,最终的“压轴赢家”将花落谁家,我们不妨拭目以待。