最高人民法院3月15日发布6个消费者权益保护典型案例,集中展现人民法院护航消费、服务民生、促进发展的生动实践。
“谢某诉某视讯公司网络服务合同纠纷案”中,某视频平台经营者采取视频会员自动续费的方式提供服务,但在自动续费日期前未以显著方式提醒消费者注意。人民法院判令经营者对消费者的损失承担赔偿责任,有助于引导视频平台经营者完善自动续费经营模式,保障消费者的知情权和选择权,通过杜绝“无感续费”激励消费者放心消费。
“于某诉张某信息网络买卖合同纠纷案”中,经营者为追求非法利益,在减肥食品中添加有毒有害成分,严重威胁消费者身体健康。人民法院依法支持消费者十倍赔偿请求,彰显对食品安全违法行为“零容忍”态度,有力震慑不法行为。
实践中,在线预订模式形态日益普遍。例如,消费者在出游前的较早时间就预订客房,但因行程受阻等原因需要取消预订时,有时面临较为严苛的取消条件。“鲁某诉某客栈服务合同纠纷案”中,对于消费者在预订成功后较短时间内即取消预订的情况,人民法院认定“预订成功30分钟后不可取消、取消需扣除全额预付款”合同条款不合理加重消费者责任,并综合考量客栈实际损失、合同履行情况、退订是否影响二次销售、当事人过错等因素,合理确定退费金额,公平保护消费者权益和经营者利益,有利于促进在线预订模式的持续完善和优化。
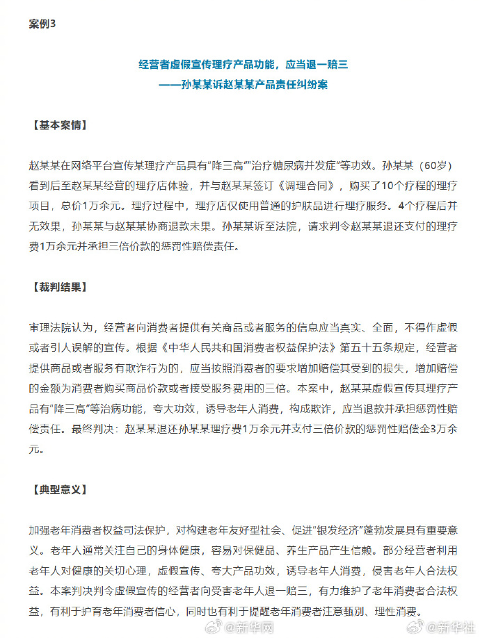
“孙某某诉赵某某产品责任纠纷案”中,经营者利用老年人希望治愈慢性病的诉求,虚假宣传理疗产品具有“降三高”“治疗糖尿病并发症”等功效,诱使老年人消费。人民法院认定经营者构成欺诈,支持老年人消费者退一赔三请求,有力打击“坑老”“骗老”行为。
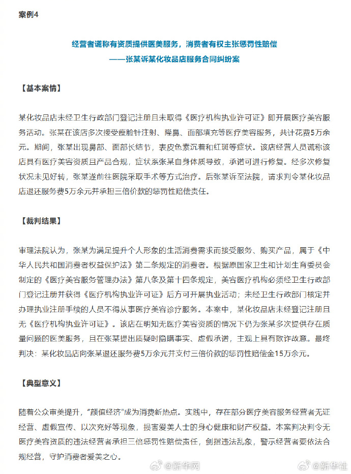
这批案例还包括“张某诉某化妆品店服务合同纠纷案”“高某诉某宠物公司产品销售者责任纠纷案”。






上一篇:凝心聚力奋进中国式现代化