文 | 明晰野望,作者 | 林森
2024年的尾声,Siri突然从鸡肋变成了香饽饽。
在大模型技术、AI智能体(AI Agent)飞速发展带动下,搭载端侧大模型的AI手机正成为各大硬件手机厂商的兵家必争之地。
今年四季度,国外的苹果、三星,国内的荣耀、小米、VIVO、OPPO等纷纷发布了新款AI手机。其中,Siri这样的手机智能助手很有可能成为新一代“超级流量入口”。
在手机厂商设计的未来蓝图中,用户只需要跟手机智能助手聊天,就能美化照片,甚至可以直接点外卖、打车、购物,Siri们化身为AI“指挥官”,拥有在手机后台调用各类软件APP的权限。
但是,现实或许没有那么美。
2024年9月,苹果首款“AI iPhone”iPhone 16发布,首次将大模型部署在手机内存中,正式拉开了AI手机竞赛的大幕。
在这之前,荣耀CEO赵明就曾预告过Magic7系列,并表示这将是首款中国消费者可以体验AI Agent的手机,“领先苹果”。与前东家华为“遥遥领先”的口号如出一辙。

10月,荣耀发布了Magic OS 9.0 ,这款手机使用AI OS,“YOYO智慧助手已经打通了多款APP,可以实现一句话充值、一句话点外卖等服务。”
在业内,荣耀被认为是将AI端侧大模型落地“最早且最彻底”的厂商。
一度荣耀承接了华为手机丢掉的市场份额,并快速登顶国内手机市场。但随着华为的回归,荣耀需要承受的竞争压力也越来越大。
2024年荣耀接连完成了多轮IPO前的重要融资。在与华为分手四年后,摆在荣耀面前的,一边是上市前的业绩压力,另一边是前东家从扶持变竞争的尴尬境地,能否凭借AI手机重振销量,可谓关键一战,“欲成华为,挑战苹果”更成了荣耀的新目标。
对AI手机寄予厚望的显然不只荣耀一家。
同样是在10月,小米、vivo、OPPO走马观花式地推出了各自的AI手机,端侧大模型的浪潮汹涌而至。
其中,小米发布了搭载澎湃OS 2的小米15,升级“小爱”为“超级小爱”,支持AI动态壁纸、AI锁屏、AI写作、AI识音、AI字幕、AI妙画等功能。
vivo发布了30亿参数量级的蓝心端侧大模型3B,同时也公布了自家其他类型的大模型(语音、图像、多模态)的升级,号称6年来,vivo在AI方面的投入,累计超过230亿元。
OPPO则宣布实现了全球首次MoE(混合专家模型)在端侧的落地,提出了AI即系统(AI as System)的口号,“小布”智能助手支持超1800项指令。
魅族更是在今年2月,提出“All in AI”的战略,并停止了传统智能手机新项目,全面发力AI手机。
相对比苹果和三星,国产手机厂商全面拥抱AI的态度甚至更为激进,速度可谓敏捷。
从另一个重要内驱因素来看,各家厂商都急需要找到新的故事和增长点。数据显示,在中国市场,2017年智能手机出货量接近5亿部,到了2023年出货量已不足3亿部,市场萎缩近40%,消费者的换机周期也从一年半延长到两年半至三年半。
众所周知,大模型运行需要芯片、算力、带宽等等硬条件支持,端侧大模型又是如何在一台小小的手机上实现智能化的呢?
我们先来看一下国内外领先的大模型厂商的技术参数——
ChatGPT的缔造者OpenAI去年夸耀称,其GPT-4模型拥有约2万亿个参数。
12月18日火山引擎官宣豆包大模型发布以来,在7个月时间里,日均tokens增长超过33倍,日均tokens使用量超过4万亿。
参数表示AI模型的大小,一般参数越多,AI模型的能力越强。相对比端侧大模型,ChatGPT、豆包等应用背后的大模型都布局在云端。
手机天然受制于终端设备处理器算力、内存、存储容量,以及电池续航等各方面技术限制,与云端大模型动辄成千上万亿的参数相比,端侧大模型几十亿、哪怕上百亿的参数,显然不在一个量级上。
另一方面,手机厂家发展端侧大模型,势必要求终端设备硬件配置升级,这很有可能大幅推高消费者的购机成本,或以其他方式转嫁给相关厂商。业内普遍认为,从能耗方面看,电池密度更是短期最难突破的硬件短板。
实际上,目前许多AI手机虽然对外主打自家的端侧大模型,但实际上是搭配了云端大模型的混合式AI路线。例如旗舰手机X100上,vivo将在终端还是云端运行大模型的选择权留给了用户,默认选项是在云端跑。
苹果虽然也有自家的AI能力,但也依然选择与更强大的大模型厂家合作。近期,苹果将与字节、腾讯开展大模型合作的新闻喧嚣尘上。而海外X社交平台上,就有博主在iOS18.1推出后直言不讳:“我们一直在等待的苹果智能充其量只是谷歌和 ChatGPT 上的一个漂亮的用户界面。”直指苹果AI手机是套壳的AI。
AI手机端侧大模型除了上述生成内容等AI能力之外,更重要的一个卖点在于,可以用自家的智能助手“指挥官”调用手机上的各类应用程序,以用户的语音指令为导向,一次性、全自动地完成过往需要多次点击才能完成的操作。
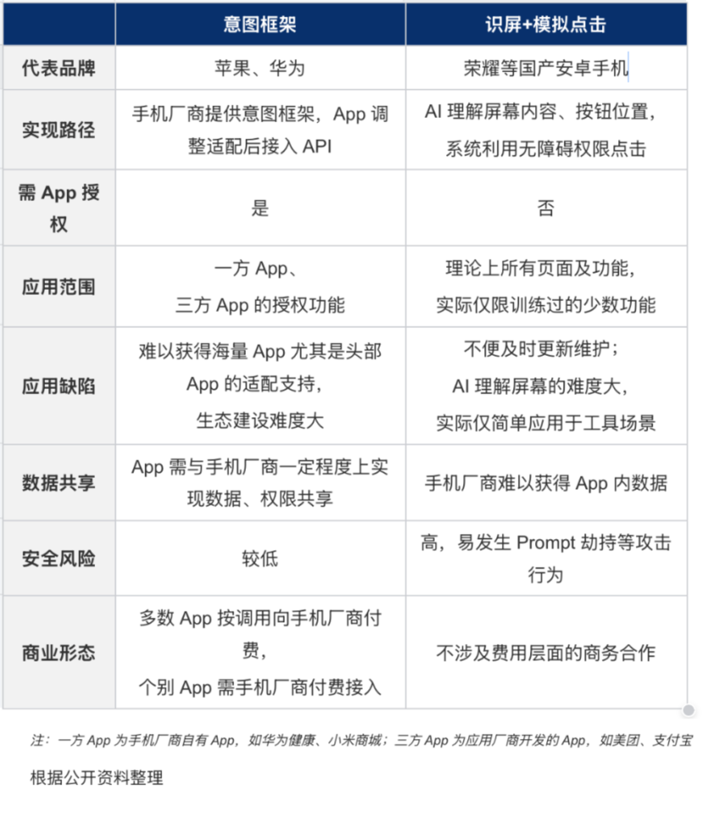
业内人士透露,“在这一轮AI竞赛中,手机厂商大已发展出两大技术路线,一种是‘签订意图框架’,另一种是‘模拟用户识屏+模拟点击’操作”。
所谓“签订意图框架”模式,主要依靠手机厂商的品牌能力,邀请尽可能多的第三方App软件厂商加入,共建生态。
这种模式对手机品牌号召力和生态影响力要求较高,目前业内主要是苹果和华为选择了这种模式。
而所谓“模拟用户识屏+模拟点击”模式,是以AI能力识别屏幕,并理解、分析屏幕内容,同时训练一套成熟的模拟点击各类APP的操作脚本。
例如,用户如果要点外卖,智能助手就会让手机系统理解这一指令,并直接在后台“打开某外卖软件APP、打开选餐页面”,绕过第三方App授权,操作其内部功能。
目前荣耀等国产安卓手机多采取“模拟识屏+模拟点击”操作模式。
值得注意的是,“模拟识屏和点击模式中,有些国产手机直接利用安卓系统为残障人士开发的后门‘无障碍权限’,强行调用第三方APP应用的授权,这里面存在极高的安全、隐私和合规风险。”上述人士称。

如果说手机厂商与三方APP的关系就好比商场物业与门店商户,目前行业通用的API授权机制则类似于各家门店的钥匙,物业需要在获得门店商户允许后才可以开门。但AI手机目前的发展模式,则是在没有钥匙的情况下强行调用各家APP的服务功能,这相当于商场物业直接撬开商户店门,对外出售店内的产品与服务。
无论上述哪一种模式,手机厂商与软件APP生态的关系,乃至整个行业的竞争秩序都正在受到挑战。
AI手机厂商的竞赛难免,但野蛮式、掠夺式的竞赛或难长久。
近一年来,为了宣传新手机,许多手机厂商高管都对外宣传——端侧大模型因为把AI运行在手机硬件里,会让用户数据和隐私变得更为安全。
但这可能成为一个新的悖论。
如上,无论是通过和APP软件开发者签订意图框架,还是滥用无障碍权、模拟用户识屏+模拟点击操作,用户数据一旦授权给端侧大模型,智能助手们将拥有最大的访问用户数据的权限。
业内人士担忧,当前AI手机对应用和服务的读取模式下,势必会出现大量模糊地带,用户数据安全和隐私保护将成为黑盒子。
“用户在哪里,哪里就是数据和隐私的责任方。”一位软件开发负责人称。
比如,苹果首届的用户可能更担心自己的数据被GPT-4读取,而一些国民级应用APP,比如微信、支付宝、抖音的用户,则更担心自己的数据被硬件厂商无限读取。
苹果当初发布Apple Intelligence(苹果智能)时,一度因为被媒体误认为,苹果提到的“powered by GPT-4”,是将其核心数据“出卖”给了OpenAI,引发了其股价波动,随后苹果官方紧急辟谣。
在端侧大模型的训练中,用户在APP应用中的数据可能成为新的喂料,用户个人信息即便在APP内删除,也会转化为一种“知识”、“规律”被嵌入在端侧模型和应用系统之中,个人隐私和行为习惯数据有可能永远无法删除。
在行业秩序层面,未经开发者,硬件厂家滥用“无障碍权限”采取模拟读屏和点击等方式获取APP功能是否合法?硬件厂家和APP软件行业将共创哪些新的行业合作规则?
在用户隐私层面,端侧大模型是否会加大用户隐私问题?大模型对用户交互类数据的智能化挖掘是否还会产生新的隐私和安全问题?
AI硬件时代大势已至,但一系列新的问题值得思索,新的秩序急需建立。