文 | 第一新声

2018年,OpenAI发布第一个生成式预训练模型GPT-1,模型参数量达到1.17亿, 开启了AI大模型的训练热潮;2022年底,ChatGPT的火爆,吸引了全世界对大模型的广泛关注,也激发了中国AI大模型发展热潮。2023年3月中旬,百度发布大语言模型产品文心一言,拉开了国内AI大模型产业 “百模大战”的序幕,之后通义千问、盘古大模型、星火认知大模型、360智脑、豆包等纷纷问世。2024年中国AI大模型产业落地明显加速,AI大模型产品化、商业化和产业化的发展脉络基本形成。
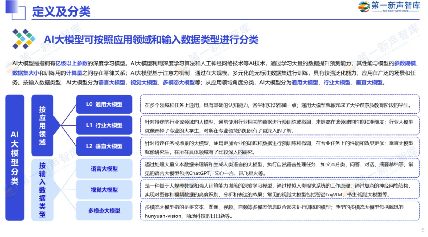
AI大模型是指拥有亿级以上参数的深度学习模型,从应用场景角度可分为通用大模型和垂直大模型,其中垂直大模型又可以分为行业大模型和垂直场景大模型。通用大模型,聚焦基础层和技术攻关;垂直大模型,聚焦垂直领域解决方案,在通用大模型基础上开发行业和场景专用模型,面向政务、金融、医疗、教育、交通等垂直行业和营销、客服、运营等通用场景。
2024年以来,我国AI大模型的产业应用已经迅速展开,本报告通过调研中国AI大模型产业发展和市场应用,梳理AI大模型的发展历程、产业生态、商业模式、行业应用、市场规模、发展趋势等,并对典型垂类行业和场景应用案例进行剖析,以期达到以下目的:
通过研究AI大模型产业的发展历程、产业生态、商业模式、行业和场景应用等,帮助企业了解AI大模型产业的发展脉络和发展方向;
重点分析AI大模型产业的市场规模、发展驱动、市场应用、发展趋势,帮助AI大模型企业把握市场需求动向和发展趋势;
深入调研AI大模型的典型行业和场景应用,挖掘行业里应用相对成熟、落地价值度高、市场反馈良好的优秀服务商与实践案例,为客户产品选择提供参考。
针对以上问题,第一新声研究院经过深入调研后,正式发布《2024年中国AI大模型产业发展与应用研究报告》。本报告由第一新声研究院合伙人、Gartner前高管方向尧牵头指导,第一新声创始人兼CEO姚毅统筹组织,多位AI大模型厂商高管共同研讨,最终由第一新声研究分析师团队撰写完成。
第一新声研究院合伙人方向尧毕业于英国帝国理工学院(硕士),曾任职于Gartner、百度、Oracle,拥有丰富的企业服务与咨询经验。他曾在Gartner高科技行业客户团队,为云计算、安全、数据管理与治理、AI与大模型、企业软件/协同办公、SaaS、科技媒体等领域的客户提供专业咨询。
在报告编制过程中,第一新声研究院获得了众多企业和专家的问卷反馈、访谈与建议,并得到他们的大力支持。特此感谢蜜度、美洽、Marketingforce迈富时、蓝凌、东信营销科技、容联云、泛微、万兴科技、网易云商、北电数智、宁畅、火山引擎、MiniMax、云从科技、新华三、智谱等多家企业的高管和专家顾问所提供的宝贵意见与帮助。
【获得完整版《2024年中国AI大模型产业发展与应用研究报告》,请联系小严(微信:beijingkim2020)】
01报告目录

02报告亮点
【亮点一】
2024年AI大模型应用市场规模约为157亿元,2022-2027年复合增长率达148%
根据第一新声智库研究,2022-2027年中国AI大模型应用市场规模复合增长率将达到148%,至2027年,AI大模型市场规模将达到1130亿,AI大模型行业达到盈利临界点。

【亮点二】
AI大模型产业图谱

【亮点三】
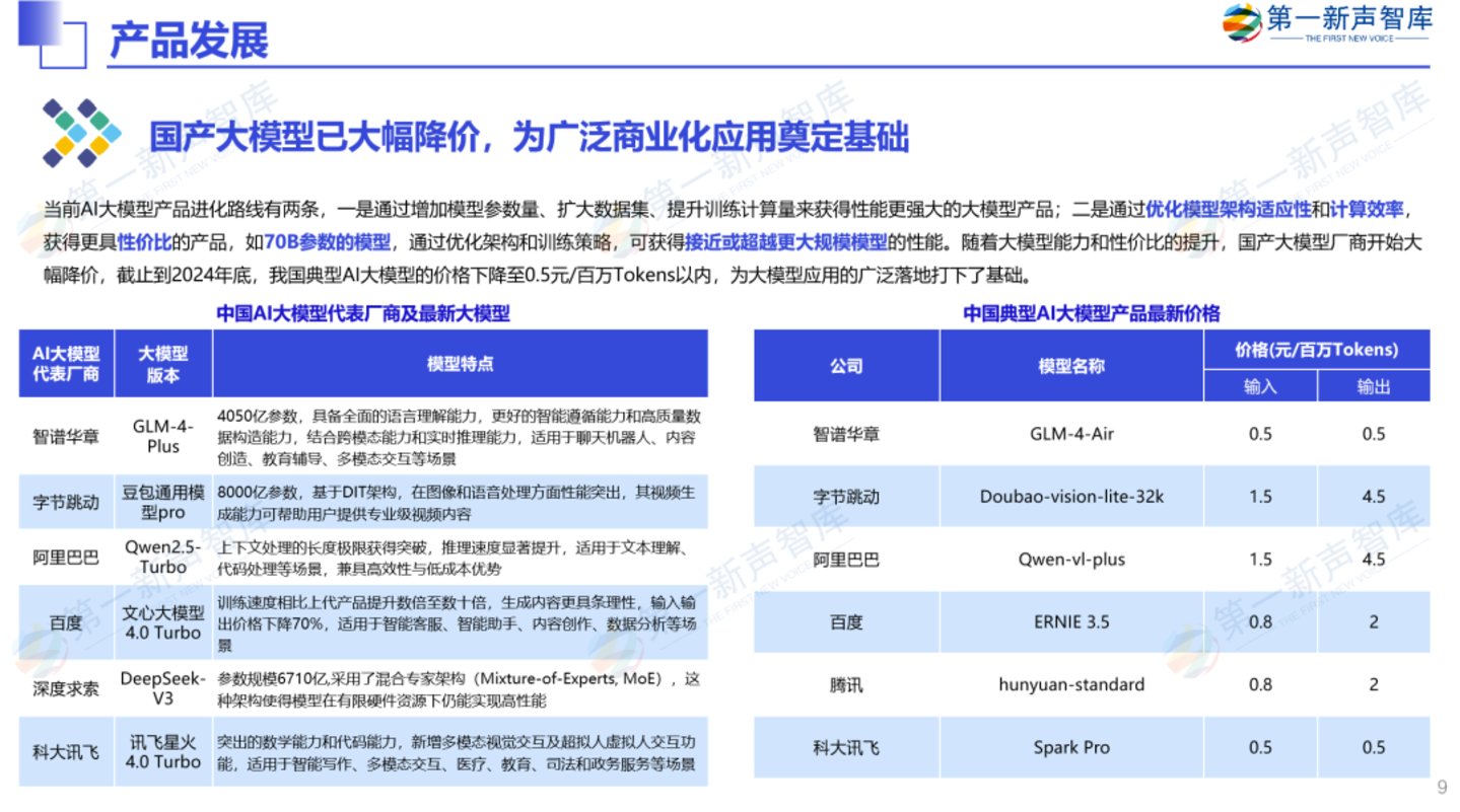
截止到2024年底,我国典型AI大模型的价格下降至0.5元/百万Tokens以内
国产大模型已大幅降价,为广泛商业化应用奠定基础;当前AI大模型产品进化路线有两条,一是通过增加模型参数量、扩大数据集、提升训练计算量来获得性能更强大的大模型产品;二是通过优化模型架构适应性和计算效率,获得更具性价比的产品,如70B参数的模型,通过优化架构和训练策略,可获得接近或超越更大规模模型的性能。随着大模型能力和性价比的提升,国产大模型厂商开始大幅降价,截止到2024年底,我国典型AI大模型的价格下降至0.5元/百万Tokens以内,为大模型应用的广泛落地打下了基础。

【亮点四】
AI大模型商业化落地:55%为定制化模式、40%-45%为API及订阅模式
AI大模型市场应用的商业化模式逐渐清晰:定制化模式面向大型政企:大型企业AI大模型应用时,更倾向于定制化,并采用本地化部署模式;API及订阅模式适用于中小企业及机构:采用API及订阅模式采购大模型服务,具有节省资源、快速集成、实时更新和可扩展性强等优势,适用于中小型企业;嵌入智能终端和APP中收取广告费的模式逐渐落地:随着大模型应用的普及,将大模型嵌入智能终端和APP中,向广告主收取广告费的模式,将成为大模型产品变现的重要方式。

【亮点五】
AI大模型在互联网、政务、金融等行业应用场景日益丰富
AI大模型在ToB领域已广泛应用于互联网、金融、政务、工业、教育、消费等多个领域,行业用户通过引入AI大模型解决方案,优化业务流程、提升决策效率、创新服务模式,积极探索如何利用最新大模型技术推动企业数字化和智能化转型。

03报告节选
























上一篇:AI To C,阿里亮出明牌
下一篇:中小网约车集体寻路