居家生活,基本每天都在使用保鲜膜。
最近一款新型的浴帽式的保鲜膜爆火,区别于传统的筒式保鲜膜使用时需要撕扯,这种新型的浴帽式保鲜膜能够直接套在各种盘子上,使用时一次取一只,非常方便。
但网传这种保鲜膜其实就是一次性浴帽、鞋套,增塑剂超标,根本不能用来罩菜。那还能用吗?

图片来源:电商平台截图
先说结论,购买保鲜膜时留意商品外包装的执行标准,只要符合国家标准 GB 4806.7-2023《食品安全国家标准 食品接触用塑料材料及制品》就可以放心使用。
国家标准 GB 4806.7-2023 要求用于食品的塑料主要应当满足迁移率的要求,即塑料制品向食物迁移的化学物质不能超标,以确保安全性。
和传统的保鲜膜一样,浴帽式保鲜膜的材质也是低密度聚乙烯(LDPE),是聚乙烯(PE)的一种,这种塑料加工时不需要额外添加助剂,不容易出现迁移物,换言之,食物用这种材料包装不容易被污染,保持食物的安全性。
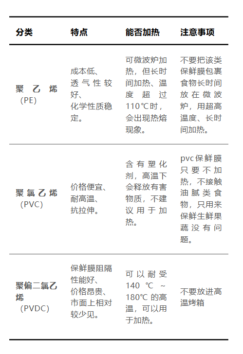
保鲜膜的材质有哪些?
市面上常见的食品级保鲜膜材质主要有聚乙烯(PE)、聚氯乙烯(PVC)、聚偏二氯乙烯(PVDC)和其他生物降解材料。我们总结了材质特点和使用注意事项↓

对于大家担心会致癌的“增塑剂”问题,含有增塑剂(DEHP)的聚氯乙烯(PVC)保鲜膜确实存在一定风险,但只要不接触油脂类食物,不加热,则无需担心。使用保鲜膜时,对于含有油脂,需要加热的食物,不要使用聚氯乙烯(PVC)的保鲜膜。这类材质,只能用于生鲜蔬果的保鲜。
浴帽式保鲜膜的缺点
保鲜膜能够保鲜的原理,主要在于它隔绝了细菌和真菌,也在一定程度上隔绝了氧气,保持住水分:
隔绝细菌和真菌:保鲜膜作为物理屏障,阻止细菌和真菌接触食物,减缓食物变质。
减少氧化:保鲜膜减少食物与氧气接触,防止氧化反应,如苹果切开后变色。
保持水分:保鲜膜减缓食物水分蒸发,保持食物新鲜和口感。

所以,浴帽式保鲜膜的隐患不在于材料本身。
相比传统保鲜膜,浴帽式保鲜膜在应对某些使用场景时,优势就不那么明显了。
比如,切开后的水果特别脆弱,但是浴帽式保鲜膜并不能做到严丝合缝地包裹,弹性封口也无法彻底封闭气体的进出口。这样一来,保鲜的时间就会打折扣。
如果同样习惯盖着浴帽式保鲜膜去加热,那么浴帽式还会存在一种隐患:封口处如果是弹力带。
正常情况下,它被一层聚乙烯(PE)包裹着,没有直接与食物接触。但是,如果加热之后,包裹它的聚乙烯破了,弹力带就会漏出来。
制造弹力带的材料是像尼龙、氨纶之类的纤维,它们自身的耐热性还可以,但是它们在加工的过程中,需要加入一些助剂,这就有可能会迁移到食物中,对健康造成威胁了。
所以,在选择保鲜膜时,重要的是要注意材料的类型和安全性,避免选到含有有害化学物质的产品。在使用时,遵守安全指南,特别是关于加热的指示。
总结:
新型的浴帽式保鲜膜很方便,但消费者要谨防个别商家将普通塑料材质的浴帽冒充保鲜膜来进行售卖,提前了解清楚产品的材质、执行标准及使用环境。
另外,在具体使用的过程中,需要注意:
1.给特别脆弱的食物保鲜时,注意不要久放。
2.在微波炉加热食物的时候,要把保鲜膜摘掉,避免不利影响。