本周前四天,大盘的收盘点位都几乎位于一个直线上,都在3900点附近。

而本周五跌了接近2个点,让大盘的收盘点位首次偏离了3900点。
有人问怎么办?
这有啥好问的,因为周五这个下跌其实是周一就应该出现的,因为种种因素被拖到了周五才出现而已。
上周末有利空,中美开启了新一轮的贸易战,但周一毫无反应,收盘点位3889点,等于是一点事都没有。
到周五的时候啥利空都没了,然后就开始往下放一放,放了2%,到3839点。
让这个下跌延迟到周五的,是国家队,农业银行本周直接创了新高。

除开农业银行外,整个银行板块,在7~10月连续阴跌了3个月之后,本周突然雄起,连涨5天,是整个板块的上涨。

这个图能更明显的反映出来本周托举指数的力量到底来源于哪里,而除了银行之外,其他种种“国家队持股”本周也出现了类似的情况,阴跌数月之后突然雄起。
既然国家队持股本周雄起了,那为啥周五跌了?
主要是两个因素。
第一点,本周前四天持续稳在3900点附近,稳到了近乎于一条直线,距离3900点连1%都没有的那种近似于无振幅波动,其实是不健康的,也是不可持续的,股市永远是有波动的,可以把波动压窄,但不能把波动给压到几乎没有。
本周五的这种跌,其实才算让股市进入了正常波动范围,并未超过正常范围,因为正常的横盘就是有一个上下波动范围的,之前的大横盘区间已经很窄了,本周这个2%都不到的下跌并未离开该范围。

所以本周五的下跌并没有什么,其实本周一就应该到这个位置了,事实上在周一的时候也到这个位置了,只不过被瞬间拉上去了,盘整时间过短,严重不够,所以周五又下去了。
周一到周四都在硬顶,维持在3900点,为啥周五不硬顶了?
这就是我们今天要讨论的第二点了,因为“小登股”的行情结束了,肉眼可见的要回调了,所以硬顶3900点没有意义了,不如放下来一点再横盘更健康。
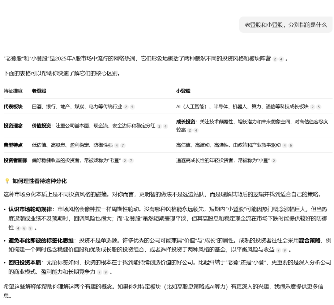
所谓“小登股”是和“老登股”对应的,是近期网络上生造出来的新词汇。
老登股的意思你可以近似的理解为国家队持股,重叠度非常高,基本等价于蓝筹股白马股等,那些盈利分红都非常稳定,但基本没什么大幅增长可能的公司股票。
而小登股的意思就是科技股和概念股,那些虽然现在没啥盈利和分红,但“有可能”在未来业绩爆发,给出巨额盈利和分红的。
AI给的总结,大家也可以看一下。

要理解“小登股”本周的回调,大家也可以看一下创业板指数,可以近似的理解。
上证指数在8月25日开始进入横盘,银行整个板块从7月11日开始进入下跌,其他很多老登股的走势和银行板块类似。
但创业板指数的顶是10月9日,上周四才出现的,本周才真正出现了第一次的回调。

过去1个半月上证指数在横盘的时候,创业板指数在猛涨,丝毫没有横盘。
过去3个月银行和老登股在下跌或横盘的时候,创业板指数还在猛涨。
带着创业板指数涨的,实际上就是小登股,不是老登股也不是国家队。
我上周末文章做分析的时候,就明确指出来在本周的下跌里,阴跌数月的蓝筹白马将开始上涨,前几个月涨上天的科技股将开始真正下跌,护盘是不会带着科技股的。
本周的走势出来后,大家应该已经更直观深刻的了解这句话了。
要做出这样的判断并不困难,最大的原因就是“小登股”自己前一段时间涨太多了,简直是涨疯了,国家队在小登股里没有多少持仓,没办法压盘,所以国家队只能管住大盘的指数,压根管不了创业板和小登股,没有任何的压制热度。
涨这么多,中间丝毫回调筑基都没有,这任谁一看都知道风险大,只是不好说转折点出现在什么时间而已。
但是上周,中美开打新一轮的贸易战,双方互攻的就是科技领域,长期看肯定有利于国产科技公司,但短期必然导致科技行业营收和利润出现波动。
国家队压盘的时候,没办法压科技股,同理护盘的时候也没法护科技股,低位的时候不买,涨上天要跌的时候反而去买,根本过不去风控审核那关,没有买入的理由。
因此在上周末的时候,做出本周国家队必护盘,但科技股将真正下跌的结论,其实并不难。
虽说上涨不言顶,我们一般不会去猜顶,但如果非要去给科技股猜一个顶,那直接猜上周末这个节点肯定是概率最高的,因为出现了能直接冲击到了科技公司经营的外部大事件。
对科技股前期的巨大涨幅心存隐忧的,不止是我们,美股那边也是一样。
本周四,在美国拉斯维加斯举行的甲骨文AI World大会上,甲骨文的高管在演讲中宣布了2030年甲骨文的收入和每股收益目标预期。
甲骨文宣布,到2030年时,公司的营收将达到2250亿美元(约为当前年收入4倍),美股收益将达到21美元(约为目前数值的4倍)。
要实现这个目标,甲骨文在未来5年,复合年化增长率将达到30%,也就是每年都要宣布同比去年增长了30%,同时AI基础设施的毛利率需要从目前的16%提升到30~40%,对此甲骨文说没有任何问题,公司根据目前的经营情况对此完全有信心。
这,甲骨文还不得涨飞了啊,现在买入甲骨文,将来至少赚4倍。
本周五一开盘,甲骨文就狂跌,到收盘暴跌了7%,显示出市场对于甲骨文的这番利好完全没有任何信心,倾向于判断甲骨文是在吹牛。

甲骨文是大公司,但在性质分类上却是“小登股”,因为不仅是科技公司还是AI概念的龙头股之一。
所以本周A股小登股的热潮退去是非常合理的行为,因为即便抛开中美贸易战的因素不谈,连甲骨文这种公司放利好都撑不住了,说明之前一段时间涨的实在是太多了,市场需要回调。
结合以上种种,下周的行情是肯定要分化的。
首先对于老登股来说,其遵循的是上证指数,哪怕是区间大横盘,其实国家队划定的也很窄,目前的位置距离下限已经不远了,所以老登股下周没什么好担心的,前几个月越萎靡的老登股,未来一段时间会越坚挺,因为轮动的时间周期到了。
上周说过,刚才又说了一遍,然后我再强调一遍,轮动的时间周期点到了,过去3个月的持股经验不仅不等于未来,甚至可能和未来相反。
对于小登股而言,确实科技代表未来,但涨的实在太多,且没有任何的回调夯实动作,那再代表未来也不行。
不管大盘下周怎么稳,那都和小登股无关,不代表小登股也会稳,因为大盘回调夯实的时候,小登股一点没回调夯实,一直在疯狂涨。
小登股的走势是单独的,是独立的,你可以看创业板指数,其止跌企稳也是单独计算的,要扣除需要回调夯实的部分,像过去几个月那种鸡犬升天,该涨的不该涨的全在涨,只要能和科技擦点边就狂涨的情况本来就是不健康的,下周也必将瓦解分化。
个别真正做实业的小登股会跌的少一点,但那种蹭热度的小登股跌的就多了。
什么叫真正做实业的小登股,什么叫蹭热度的小登股,这个可真说不好,能被完美证明是蹭热度的小登股就蹭不上这个热度你懂么,能来蹭热度就代表其具备一定的迷惑性,你分不清,或者就算你分清了,说给别人,别人也不认可。
如果你觉得不好区分,那就调调仓位,调一部分到老登股。
这种行情最舒服的其实是老登股和小登股各分配一部分,不要极端化,觉得哪边行情强了就多分一点,行情弱了就少分一点。
比如说过去几个月里,完全没有小登股,手里全是老登股的,那你就会很难受,有一种“在XX股里躲牛市”的感觉。
但如果你手里全是小登股,一点老登股都没有,那你碰到现在这样的行情就会很难受,未来会出现“大盘没跌又怎么样,我亏惨了”的感觉。
都分配一点,行情轮换的时候只适当分配仓位,那你的心态就稳健多了,因为你看到的是总资产始终在稳定上涨,震荡但有序,而不是暴涨暴跌那种搞人心态的情况。
说完了老登股和小登股在下周的分化情况,我们再看一下整体情况。
9月份,中国居民存款大增3万亿,老百姓不消费不投资,就疯狂的往银行里存钱。

3万亿啊。
居民存款哪怕不缩水,只维持不动,9月份新增的这3万亿注入到中国哪个领域,哪个领域都能腾飞,一个月之内要是股市能新增3万亿资金,那都不知道飞天飞到哪去了。
中国现在不缺物资,但哪哪都缺“钱”这个东西,各种通缩,CPI和PPI双通缩,终端物资降价,厂家买的原材料也降价,啥啥都降价,然后导致企业的工资支出也被迫下降。
要打破这个通缩循环,“钱”就不能躺在银行里睡大觉,必须出来注入经济系统,不管是投资还是消费,干啥都行,只要进了经济循环让钱动起来那就行。
你想想,现在还能有啥手段能让居民存款从银行里“搬出来”?
所以中国的CPI没有从负转正之前,股市是绝不能跌的,中国现在需要一场牛市,而且持续时间很久的牛市。
仅以这个宏观判断,你就知道下跌的极限在哪里了,是不会出现真正意义大跌的。
但仅限于老登股,因为老登股是国家队的地盘,国家队是遵循国家大意志的,是有意愿也有能力出手托盘的。
但小登股就不一样了,小登股需要自己寻底,按市场规律走,要自己走出底部才算稳住,和国家队怎么想关系不大,只能说大盘稳住了,对小登股也是一个心理支持,会让其更快的寻底,底部也会更高,但并不代表说小登股涨的时候自己涨,跌的时候国家队就必须出面不让其跌了,既要又要是不存在的。
同时冲破4000点,真正开启大牛市的契机也已经很明显的出现了。
那就是小登股筑底,震荡消化完毕,开始蓄能冲刺下一波的时候,冲破4000点的时机就真正彻底成熟了,届时会水到渠成毫无阻碍的破了4000点,且毫无回调压力那种。
主页右上角设置加星标,可增大收到文章推送的概率
作者:远方青木(公号ID:YFqingmu )