文 | DT商业观察
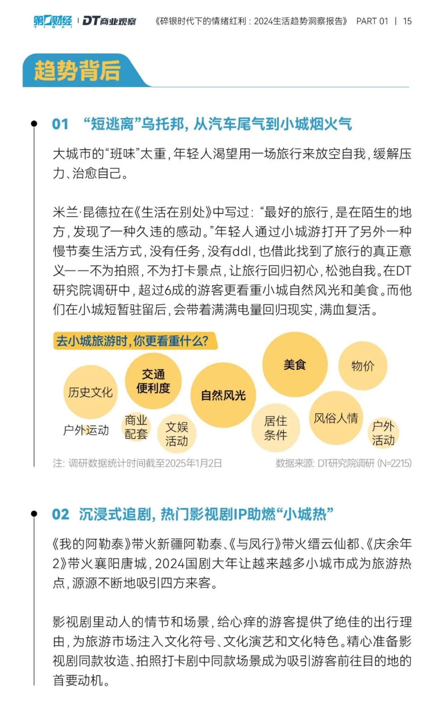
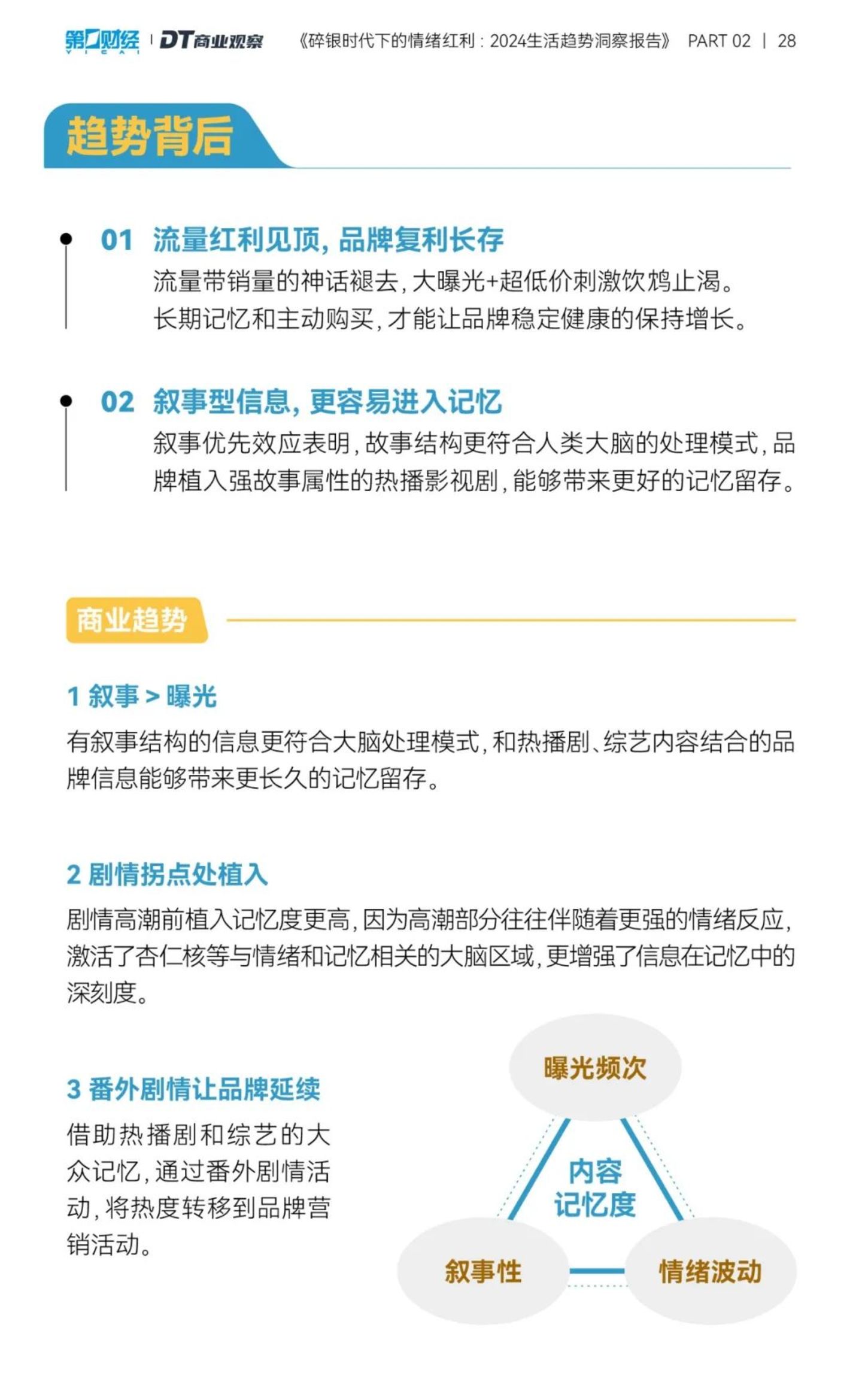
在辞旧迎新的时刻,越来越多的人会不自觉地对过去这一年进行总结。
总结,就像是一道关于“2024年我过得怎么样”的命题作文,为的不过是在不确定中寻觅生活的意义,从而去拥抱下一个不确定。每个人对“下一个”伴随的是期许和猜测,而最大的期许莫过于一个具体而真实的生活状态。
2022年,DT团队发布过年度生活趋势,那一年的主题是“投入真实生活”。两年过去了,拥抱真实、拥抱具体依然是大众生活的主基调。人们在生活的洪流中前行,而复杂的情绪却在悄然影响洪流的方向。
于是,我们在2024年看到了“发疯工牌”席卷年轻人的工位,对高压职场贴脸开大;在奥运热潮下,羽毛球贴上“中产标签”、中国网球迎来大年;女性主义电影迎来元年,属于女性的“好东西”被端上桌。
人们越来越向内探寻,寄希望让情绪成为生活的解药。商业世界越来越把“情绪力”放到核心位置,预判情绪是未来最赚钱的赛道。
基于DT团队过去一年对社会流行、年轻人洞察的持续观察与研究,我们发布这份《碎银时代下的情绪红利:2024生活趋势洞察报告》。报告依托大数据分析,验证并总结了当代年轻人的生活状态与趋势,以及由此延展的商业洞见。
































