
关注:点击上方蓝字“地产一品塘”,欢迎置顶或设为星标, 快速获取地产干货
大家好,我是地产高富帅。
近一个月央企房地产阵营的高层密集变动,绝非简单的正常人事轮替,而是在行业深度调整背景下,具有极强政策信号意义的战略性重组。
其中招商蛇口,五矿地产,华侨城地产接连迎来换帅风波,央国企们如今率先开始主动换挡,为抢占城市更新、掘金存量运营而重塑组织和人才结构。
招商蛇口稳中求变守住千亿现金,华侨城断腕改革止血290亿亏损,中交地产1元甩卖开发业务彻底转型。
行业剧变下,谁的战略能真正破局?市场只认价值创造,不分央企民企。
这几年国央企阵营调整力度完全不输于早期民营房企,央企必须成为市场稳定的“压舱石”,而不是继续追逐规模的“冲锋队”。
11月14日,招商局置地宣布,蒋铁峰辞去非执行董事、董事会主席及提名委员会主席的职务,由朱文凯接任。

这也是今年9月招商蛇口官宣换帅之后,招商局系统内部第二次高管调整,很显然蒋铁峰已经完全脱离了招商蛇口地产业务板块,走向了招商局集团领导层。
蒋铁峰,1973年出生,研究生学历,清华大学建筑与土木工程领域专业硕士,高级工程师。
曾任招商局蛇口工业区控股股份有限公司南京公司总经理、华东区域总部总经理兼上海公司总经理,招商局蛇口工业区控股股份有限公司副总经理、总经理、董事长等职务。

在他执掌华东区域期间,创造出了令人瞩目的业绩传奇——华东区域销售业绩的集团占比从不足20%直线提升至41%,2018年全年销售额突破700亿。
这一辉煌战绩为他后续晋升奠定了坚实基础。2019年,蒋铁峰升任招商蛇口总经理,与原董事长许永军搭档。
2023年9月,他接替退休的许永军,出任招商蛇口董事长,正式执掌这家大型央企。
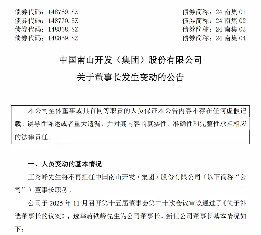
话音还没落地一周,就在今天晚上,中国南山集团又一重大任命:招商局集团副总蒋铁峰空降中国南山集团担任董事长,再次回到了地产领域。

从蒋总辞任招商蛇口董事长到进驻南山集团,整个过程只有两个月时间,小编也不得不佩服如今央企的办事效率,似乎一切都是提前安排。
那么,中国南山集团究竟是何方神圣,需要动用蒋铁峰这等央企“王牌”?
早在1982年,中国南山就已经应国家南海石油开发战略而生,是应国务院批准、招商局牵头、深圳供地、最终联合在港的部分央企发起成立的国内第一家混合所有制企业,其第一任掌门人是时任招商局集团常务副董事长的袁庚。
可以看到,中国南山集团与招商局集团有着一定的股权关系,而且都是总部在深圳,我们可以理解为招商局旗下地产业务的非亲儿子角色。

大家对招商局旗下地产平台招商蛇口比较熟悉,但是中国南山集团其实核心业务也是地产开发为主,旗下南山控股作为上市公司这几年业绩并不佳,连续几年亏损。

这几年南山控股眼看着老大哥招商蛇口在地产圈突飞猛进,虽然自家也是地产发家,但是整体来看距离市场化房企差距依然很大。
早在1997年南山就搞房地产了,建立赤晓工业园、上海海湾大厦,现在还是上海外滩的地标。
但2015 年左右,南山控股才将房地产业务注入上市公司才规模化发展。2018 - 2020年间,在长三角、粤港澳大湾区、华中和成渝地区的核心城市积极拿地。
近几年,南山地产一口气在上海拿了几块地,都在嘉定金山这样的片区,嘉定这几年坑了不少外地来的央企国企,像南山璞蔓,学校配套一般,交通不太方便,只能现房打折销售。
另外在深圳家门口的赤湾,南山1978半岛擎峯作为南山集团近两年深圳少有的项目,也迎来了市场毒打,已经卖了三年了,案名都不知道改了几次,至今去化率无法直视。
产品能力业余,对市场研判有误,拿地都是一脑子热,这些都是摆在南山集团牌面上的问题。
对比明面的问题,南山集团最大的问题还在核心高管的不稳定性,近3年,中国南山集团的董事长,总经理,旗下上市公司南山控股核心高管就换了多次。

2025年1月11日,南山控股发布公告显示,公司董事会近日收到公司董事长杨国林、副董事长王世云、总经理舒谦递交的书面辞职报告。
随后舒谦出任中国南山总经理、以及南山控股第七届董事会董事长,3年来,南山控股迎来的第4任掌门人。
最值得关注的是,中国南山董事长原本是由原南山控股董事长杨国林出任的,但是早在2024年12月,杨国林就已经卸任中国南山董事长,由招商局集团副总经理王秀峰接任。
时间总是这么凑巧,没有到两年时间,王秀峰就在今年5月直接不干了,天津市第十八届人民代表大会常务委员会第十八次会议通过任命,王秀峰由企转政,任天津市副市长。
一家大型国企一把手位置居然空了近半年,如今看起来也是匪夷所思,或许这个位置确实也不太好干。
整体牌面来看,中国南山旗下除去传统物流作为基本面之外,其核心业绩仍然还是需要地产去支撑,留给蒋总救火的空间有多大,如今仍然是个谜。
当今房地产行业早就进入优胜劣汰的局面,甭管母公司多牛逼,没有硬实力的房企终将还是会被市场淘汰。
本次空降中国南山集团之后,最值得关注的还是后续的一系列调兵遣将了,蒋总早期在招商蛇口的蒋家军会不会也随后加盟南山集团,也是一个很大悬念。
今天就聊到这里,大家对南山集团本次换帅有何想法,也可以留言讨论。
您的认可,是对我最好的鼓励
地产一品堂,80后 工科理工男 深漂19年 19年猎头从业经历,16年以上地产行业沉淀,关注地产战略布局,产品运营,持续研究健康管理,个人微信:luyipin000;各位朋友可以加我随时交流探讨 共同进步;近期新增地产一品堂官方微信群,大家也可以加入,与更多的地产人+再创业者交流沟通,共同进步,还可以讨论资产配置与大健康管理。
另外地产一品塘新增人才服务模块,有兴趣的朋友也可以添加联系方式,一对一咨询业务具体流程细节,私人定制职业发展等。
上一篇:八珍拌饭SFE掀桌:40万投资竟把简餐坪效干到6000/㎡ 八珍盖浇饭 八珍拌饭
下一篇:皇台酒业亏损700多万后,公司控股股东拟贷款增持再度“护盘” 股东增持皇台酒业股价为何仍下跌 皇台酒业股票为什么暴跌