曹德旺辞去福耀玻璃董事长职务,儿子曹晖接任 福耀玻璃曹德旺儿子曹晖 福耀玻璃曹德旺曹晖
创始人
2025-10-16 19:04:54

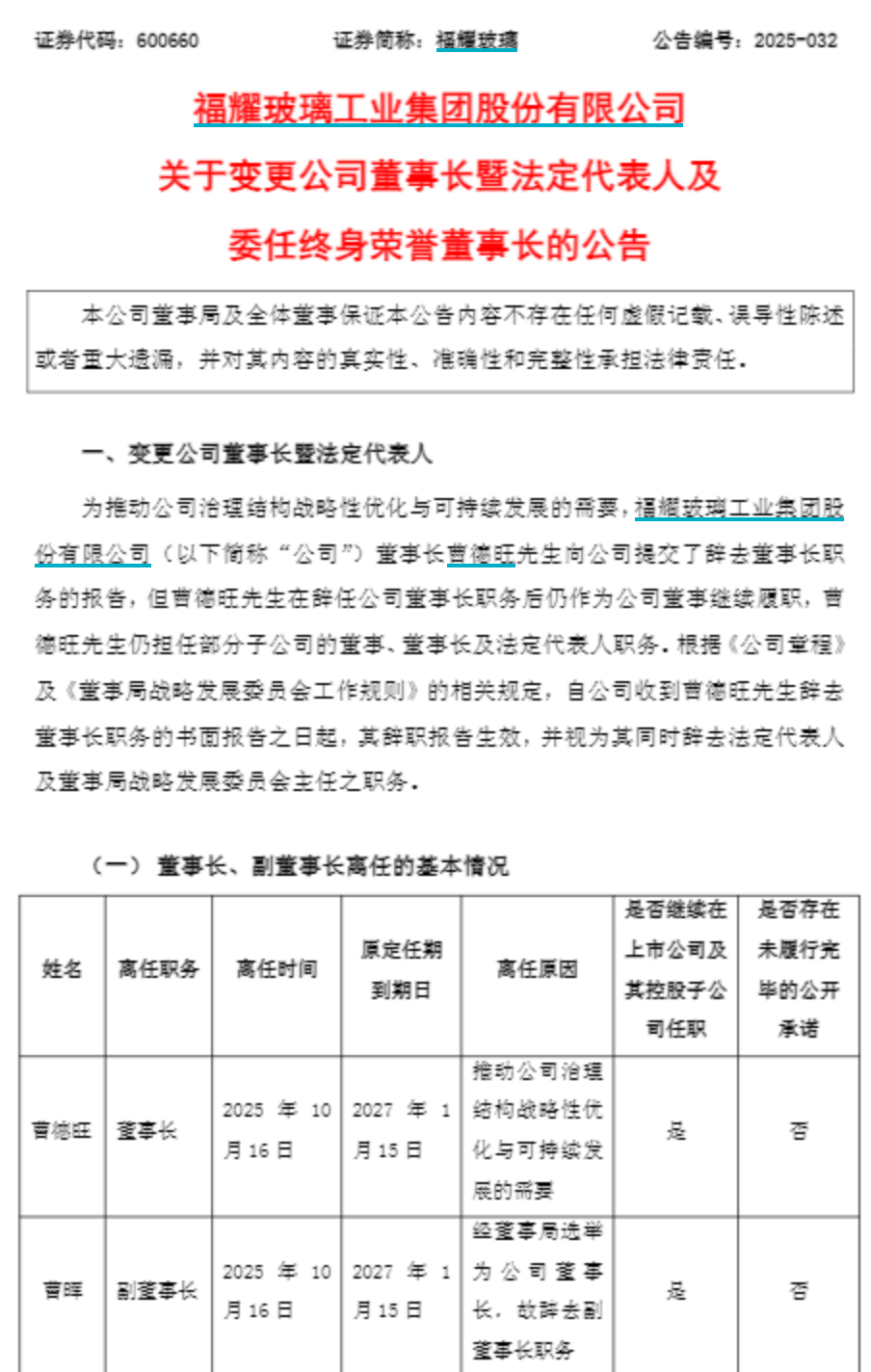
10月16日,福耀玻璃(600660.SH)公告称,公司董事长曹德旺因推动公司治理结构战略性优化与可持续发展的需要,辞去董事长职务,但将继续担任公司董事及部分子公司的董事、董事长和法定代表人职务。同时,公司选举曹晖为新任董事长,并任命其为法定代表人及董事局战略发展委员会主任。曹德旺被委任为公司终身荣誉董事长。此次职务变动不会对公司正常经营活动产生不利影响。



公开资料显示,曹德旺和曹晖为父子关系。


图片来源:福耀玻璃2024年年报

据长江商报2017年报道,就福耀玻璃接班人而言,曹德旺最初的中意人选就是大儿子曹晖。

2006年起,曹晖便担任公司总经理一职,被外界视为将接班福耀玻璃。

福耀玻璃年报显示,曹晖于1989年11月加入本公司,自1998年8月至今任本公司董事,自2015年8月起任本公司副董事长,于2006年9月至2015年7月任本公司总经理。

编辑 孙志成 封面图自视觉中国

综合公开资料、长江商报

审核 何先菊

相关内容

热门资讯

一分钟了解!金花房卡怎么购买超... 一分钟了解!金花房卡怎么购买超游联盟/房卡价格表多少钱一张Sa9Ix苹果iPhone 17手机即将进...
正规平台有哪些,金花房卡批发价... 微信游戏中心:房卡在哪里买打开微信,添加客服微信【88355042】,进入游戏中心或相关小程序,搜索...
重大通报,牛牛房卡出售新详心/... 房卡更多详情添加微:33549083、 2、在商城页面中选择房卡选项。 3、根据需要选...
玩家攻略,牛牛房卡官网熊猫大厅... 今 日消息,房卡添加微信33549083 苹果今日发布了 iOS 16.1 正式版更新,简单介绍一下...
赴港上市,东鹏饮料加速出海,剑... 本文来源:时代周报 作者:清河 着眼全球化的东鹏饮料(605499.SH),正在谋求“A+H”上市。...
同大疆开打价格战,农业无人机行... 作者 | 张子怡编辑 | 袁斯来一骑红尘妃子笑,“无人机系荔枝来”,成为今年荔枝丰收时节里广为流传的...
头条推荐!牛牛房卡出售九游联盟... 房卡更多详情添加微:33549083、 2、在商城页面中选择房卡选项。 3、根据需要选...
我来教你/金花充值房卡青龙大厅... 房卡更多详情添加微:33549083、 2、在商城页面中选择房卡选项。 3、根据需要选...
A股继续缩量,价值板块迎久违反... “价值股”迎来久违的行情。10月16日,A股冲高回落、出现大幅震荡走势。其中,三大指数也涨跌不一,沪...
重大通报,牛牛房卡代理新大海/... 房卡更多详情添加微:33549083、 2、在商城页面中选择房卡选项。 3、根据需要选...
正版授权!金花房卡怎么购买九九... 您好!微信大厅链接获取房卡可以通过以下几种方式购买: 1.微信渠道:()大厅介绍:咨询房/卡添加微...
推荐一款!牛牛房卡怎么获得卡贝... 今 日消息,房卡添加微信33549083 苹果今日发布了 iOS 16.1 正式版更新,简单介绍一下...
我来教你/牛牛房卡制作链接芙蓉... 我来教你/牛牛房卡制作链接芙蓉大厅/房卡怎么弄Sa9Ix苹果iPhone 17手机即将进入量产阶段。...
科技实测!牛牛房卡批发平台新5... 您好!微信大厅链接获取房卡可以通过以下几种方式购买: 1.微信渠道:()大厅介绍:咨询房/卡添加微...
头条推荐!金花房卡代理零售海贝... 微信游戏中心:房卡在哪里买打开微信,添加客服微信【88355042】,进入游戏中心或相关小程序,搜索...
正规平台有哪些,牛牛充值房卡九... 正规平台有哪些,牛牛充值房卡九尾大厅/房卡在哪里购买Sa9Ix苹果iPhone 17手机即将进入量产...
三花澄清机器人大单,市场急着听... 市场压不住按计算器的心,但饭还是要一口一口吃。 昨天中午,市场突然传言「特斯拉已向三花智控下达价值约...
出售倒计时:星巴克或保留中国业... 21世纪经济报道记者贺泓源,实习生李音桦、韦怡琦 报道星巴克中国股权出售进入倒计时。2025年10月...
新加坡国资告了蔚来?是不是没活... 最近,咱李斌哥的日子还是挺爽的,旗下三个品牌销量都还过得去,之前许下四季度盈利的目标,看起来不说从从...
秦洪看盘|追涨意愿减弱,核心资... 周四A股市场出现了震荡中分化的态势。其中,上证综指得益于银行股的强力回升而有所走高,但深证成指、科创...
早报俄美总统再通话,或将在两周... 宏观新闻 1、外交部发言人林剑昨日主持例行记者会。有记者提问称,美方有意延长对华关税暂停期换取中方推...
玩家攻略,金花房卡出售烛龙大厅... 微信游戏中心:房卡在哪里买打开微信,添加客服微信【88355042】,进入游戏中心或相关小程序,搜索...
信贷风险警报再响!Zions信... 两家美国区域性银行近日披露涉及欺诈指控的贷款问题,引发市场对借款人信用状况进一步恶化的担忧,导致美股...
牛市早报|现货黄金再创历史新高... 【市场数据】至10月16日收盘,上证综指涨0.1%,报3916.23点;科创50指数跌0.94%,报...
马斯克称OpenAI估值过高,... 在现在的AI市场上,由OpenAI引发的大模型革命已经彻底改变了我们的生活,GPT的走红和火热也带动...
我来教你/怎么买斗牛房卡超凡联... 今 日消息,房卡添加微信33549083 苹果今日发布了 iOS 16.1 正式版更新,简单介绍一下...
玩家攻略,牛牛房卡出售星驰娱乐... 是一款非常受欢迎的棋牌游戏,咨询房/卡添加微信:【3329006910】或QQ:3329006910...
不是线上使我们生活低质,而是线... 散人同学转给我一篇文章,讲Sora大批量生成的视频出现在社交媒体,如同一面照妖镜,把低质量内容在社交...
一分钟了解!如何购买金花房卡皇... 微信游戏中心:房卡在哪里买打开微信,添加客服微信【88355042】,进入游戏中心或相关小程序,搜索...
现货黄金大涨触及4370美元/... 昨日A股10月16日,市场冲高回落,三大指数盘中一度集体翻绿。截至收盘,沪指涨0.1%,深成指跌0....